FY0001549966falsehttp://fasb.org/us-gaap/2025#RelatedPartyMemberhttp://fasb.org/us-gaap/2025#RelatedPartyMemberhttp://fasb.org/srt/2025#ChiefExecutiveOfficerMemberhttp://fasb.org/us-gaap/2025#AccountingStandardsUpdate202309Memberone vote for each shareone vote for each shareone vote for each shareone-for-one basishttp://fasb.org/us-gaap/2025#RelatedPartyMemberhttp://fasb.org/us-gaap/2025#RelatedPartyMemberhttp://fasb.org/us-gaap/2025#RelatedPartyMemberhttp://fasb.org/us-gaap/2025#RelatedPartyMemberhttp://xbrl.sec.gov/stpr/2025#NY0.330.330.330.330.330.330.330.33http://fasb.org/us-gaap/2025#QualifiedPlanMember0001549966us-gaap:AccumulatedOtherComprehensiveIncomeMember2024-01-012024-12-310001549966samg:NonQualifiedOptionsMember2018-10-310001549966us-gaap:CommonClassAMemberus-gaap:EmployeeStockMembersamg:TwoThousandTwelveEquityIncentivePlanMember2022-05-012022-05-310001549966samg:FamilyOfficeServicesMember2023-01-012023-12-310001549966us-gaap:CommonClassAMembersamg:TwoThousandTwentyFourShareRepurchaseProgramMember2025-01-012025-12-310001549966us-gaap:CommonStockMemberus-gaap:CommonClassAMember2023-12-310001549966samg:FamilyOfficeServicesMember2025-01-012025-12-310001549966samg:CityNationalBankMemberus-gaap:DelayedDrawTermLoanMember2024-12-310001549966samg:TwoThousandTwelveEquityIncentivePlanMember2022-06-080001549966samg:CityNationalBankMember2025-01-012025-12-310001549966us-gaap:RestrictedStockUnitsRSUMembersrt:MinimumMember2024-12-310001549966us-gaap:RestrictedStockUnitsRSUMembersrt:MaximumMember2025-12-310001549966samg:RevenueBetweenSeventyFiveAndNinetyFivePercentForPeriodOneMembersamg:CortinaAssetManagementLimitedLiabilityCompanyMembersamg:PurchaseAgreementMember2019-04-120001549966samg:GeneralPartnerAndLimitedPartnerMember2025-01-012025-12-310001549966us-gaap:EmployeeStockMembersamg:TwoThousandTwelveEquityIncentivePlanMember2021-05-012021-05-310001549966us-gaap:OperatingSegmentsMembersamg:FundAdministrationMember2025-01-012025-12-310001549966us-gaap:OtherIntangibleAssetsMembersrt:MinimumMember2025-12-310001549966samg:TwoThousandTwentyOneShareRepurchaseProgramMemberus-gaap:CommonClassAMember2021-07-292021-07-290001549966samg:NonQualifiedOptionsMemberus-gaap:CommonClassBMembersamg:TwoThousandTwelveEquityIncentivePlanMember2025-12-012025-12-310001549966us-gaap:NoncontrollingInterestMember2023-12-310001549966samg:CityNationalBankMemberus-gaap:DelayedDrawTermLoanMembersrt:MaximumMember2013-06-232013-06-240001549966us-gaap:CustomerRelationshipsMember2024-12-310001549966samg:FinanceLeaseAssetsMember2025-01-012025-12-310001549966us-gaap:ParentMember2022-12-310001549966us-gaap:CommonClassAMember2025-12-310001549966us-gaap:RestrictedStockUnitsRSUMembersrt:MaximumMember2025-01-012025-12-310001549966us-gaap:NoncontrollingInterestMember2022-12-310001549966srt:DirectorMembersamg:ShareBasedCompensationAwardTrancheFourMembersamg:TwoThousandTwelveEquityIncentivePlanMember2024-05-012024-05-310001549966us-gaap:InvestmentAdvisoryManagementAndAdministrativeServiceMember2025-01-012025-12-310001549966us-gaap:FairValueMeasurementsRecurringMember2024-12-310001549966us-gaap:OperatingSegmentsMember2023-01-012023-12-310001549966us-gaap:RestrictedStockUnitsRSUMemberus-gaap:CommonClassAMemberus-gaap:EmployeeStockMembersamg:TwoThousandTwelveEquityIncentivePlanMember2025-12-012025-12-310001549966us-gaap:CommonClassAMember2025-01-012025-12-310001549966us-gaap:CommonClassAMembersamg:TwoThousandTwentyFiveShareRepurchaseProgramMembersrt:MaximumMember2025-05-230001549966us-gaap:OperatingSegmentsMembersamg:ManagedAccountsMember2024-01-012024-12-310001549966samg:SilvercrestFinancialServicesIncMember2004-03-110001549966samg:NonQualifiedOptionsMembersamg:TwoThousandTwelveEquityIncentivePlanMember2025-12-012025-12-310001549966us-gaap:RestrictedStockMemberus-gaap:CommonClassBMember2025-01-012025-12-310001549966us-gaap:EquitySecuritiesMember2025-12-310001549966srt:DirectorMemberus-gaap:ShareBasedCompensationAwardTrancheOneMembersamg:TwoThousandTwelveEquityIncentivePlanMember2025-12-012025-12-310001549966samg:NonQualifiedOptionsMember2020-05-012020-05-310001549966samg:TwoThousandTwentyOneShareRepurchaseProgramMember2021-07-292021-07-290001549966samg:SilvercrestLimitedPartnershipMemberus-gaap:CommonClassAMember2013-06-252013-06-260001549966us-gaap:OtherCapitalizedPropertyPlantAndEquipmentMembersrt:MinimumMember2025-12-310001549966us-gaap:SegmentContinuingOperationsMember2025-12-310001549966us-gaap:CommonClassAMemberus-gaap:TreasuryStockCommonMember2025-01-012025-12-310001549966us-gaap:ShareBasedCompensationAwardTrancheTwoMembersrt:DirectorMembersamg:TwoThousandTwelveEquityIncentivePlanMember2025-12-012025-12-310001549966samg:TwoThousandTwentyOneShareRepurchaseProgramMemberus-gaap:CommonClassAMembersrt:MaximumMember2021-07-290001549966us-gaap:CommonClassAMemberus-gaap:ShareBasedCompensationAwardTrancheOneMemberus-gaap:EmployeeStockMembersamg:TwoThousandTwelveEquityIncentivePlanMember2024-05-3100015499662025-01-012025-03-310001549966us-gaap:OtherIntangibleAssetsMembersrt:MaximumMember2025-12-310001549966samg:OfficeSpaceMembercountry:SG2025-02-012025-02-280001549966us-gaap:InvestmentAdvisoryManagementAndAdministrativeServiceMembersrt:AffiliatedEntityMember2025-01-012025-12-310001549966us-gaap:RestrictedStockUnitsRSUMembersrt:MinimumMember2023-12-310001549966samg:ThreeYearAnnualVestingPeriodMemberus-gaap:CommonClassAMemberus-gaap:EmployeeStockMembersamg:TwoThousandTwelveEquityIncentivePlanMember2021-05-012021-05-310001549966us-gaap:RevolvingCreditFacilityMembersamg:AmendmentAndRestatementAgreementMembersamg:CityNationalBankMember2024-06-180001549966us-gaap:CommonClassAMember2023-01-012023-12-310001549966us-gaap:ParentMemberus-gaap:CommonClassAMember2023-01-012023-12-310001549966srt:MinimumMembersamg:NonQualifiedOptionsMember2025-12-310001549966samg:RevenueGreaterThanOrEqualToNinetyFivePercentForPeriodOneMembersamg:CortinaAssetManagementLimitedLiabilityCompanyMembersamg:PurchaseAgreementMember2019-04-120001549966us-gaap:FairValueInputsLevel1Memberus-gaap:EstimateOfFairValueFairValueDisclosureMember2025-12-310001549966us-gaap:NoncontrollingInterestMember2024-12-310001549966us-gaap:CommonClassAMemberus-gaap:EmployeeStockMembersamg:TwoThousandTwelveEquityIncentivePlanMember2021-08-012021-08-310001549966samg:LeaseAgreementOneSeptemberThirtyTwoThousandAndTwentySixMembersamg:CopierMemberus-gaap:OfficeEquipmentMember2025-12-310001549966us-gaap:RetainedEarningsMember2023-01-012023-12-310001549966us-gaap:CommonClassBMember2025-12-310001549966samg:NonQualifiedOptionsMemberus-gaap:CommonClassBMembersamg:TwoThousandTwelveEquityIncentivePlanMember2023-09-012023-09-300001549966samg:NonQualifiedOptionsMember2023-12-310001549966samg:FurnitureEquipmentAndLeaseholdImprovementsMember2023-01-012023-12-310001549966samg:NonQualifiedOptionsMembersamg:TwoThousandTwelveEquityIncentivePlanMember2025-12-310001549966us-gaap:LeaseholdImprovementsMember2023-01-012023-12-310001549966samg:StateAndLocalTaxMember2025-12-310001549966samg:RevenueBetweenNinetyFiveAndOneHundredAndFortyPercentForPeriodThreeMembersamg:CortinaAssetManagementLimitedLiabilityCompanyMembersamg:PurchaseAgreementMember2019-04-120001549966us-gaap:ShareBasedCompensationAwardTrancheThreeMemberus-gaap:EmployeeStockMemberus-gaap:CommonClassBMembersamg:TwoThousandTwelveEquityIncentivePlanMember2024-05-012024-05-310001549966us-gaap:ParentMember2024-01-012024-12-310001549966samg:OutsourcedChiefInvestmentOfficerPortfoliosMember2025-12-310001549966us-gaap:FairValueMeasurementsRecurringMember2025-12-310001549966us-gaap:CommonStockMemberus-gaap:CommonClassBMember2025-01-012025-12-310001549966us-gaap:AssetManagement1Membersrt:AffiliatedEntityMember2025-01-012025-12-310001549966us-gaap:CommonStockMemberus-gaap:CommonClassBMember2025-12-310001549966us-gaap:RestrictedStockUnitsRSUMemberus-gaap:CommonClassAMemberus-gaap:ShareBasedCompensationAwardTrancheOneMemberus-gaap:EmployeeStockMembersamg:TwoThousandTwelveEquityIncentivePlanMember2024-05-012024-05-310001549966us-gaap:ShareBasedCompensationAwardTrancheTwoMembersrt:DirectorMembersamg:TwoThousandTwelveEquityIncentivePlanMember2024-05-012024-05-310001549966us-gaap:OperatingSegmentsMembersamg:FundAdministrationMember2024-01-012024-12-310001549966us-gaap:EmployeeStockMembersamg:ShareBasedCompensationAwardTrancheFourMembersamg:TwoThousandTwelveEquityIncentivePlanMember2020-05-012020-05-310001549966us-gaap:RetainedEarningsMember2024-12-310001549966samg:AdditionalOfficeSpaceMember2014-03-310001549966samg:NonQualifiedOptionsMember2019-05-310001549966us-gaap:ParentMember2025-01-012025-12-310001549966us-gaap:OperatingSegmentsMembersamg:TaxAndFamilyOfficeServicesMember2024-01-012024-12-3100015499662023-01-012023-12-310001549966us-gaap:NoncontrollingInterestMember2023-01-012023-12-310001549966samg:NonQualifiedOptionsMemberus-gaap:CommonClassBMembersamg:TwoThousandTwelveEquityIncentivePlanMember2024-04-012024-04-300001549966samg:ResaleAndRegistrationRightsAgreementMemberus-gaap:CommonClassBMember2025-01-012025-12-310001549966samg:NonQualifiedOptionsMember2024-12-310001549966us-gaap:FairValueInputsLevel3Member2023-01-012023-12-310001549966us-gaap:OfficeEquipmentMember2024-12-3100015499662025-10-012025-12-310001549966us-gaap:CommonClassAMemberus-gaap:EmployeeStockMembersamg:TwoThousandTwelveEquityIncentivePlanMember2023-05-310001549966samg:TwoThousandTwelveEquityIncentivePlanMember2024-12-310001549966samg:CopierMemberus-gaap:OfficeEquipmentMembersamg:LeaseAgreementAugustThirtyFirstTwoThousandAndTwentyEightMember2025-01-012025-12-310001549966us-gaap:CommonClassAMemberus-gaap:EmployeeStockMembersamg:TwoThousandTwelveEquityIncentivePlanMember2022-05-310001549966us-gaap:CommonClassAMemberus-gaap:ShareBasedCompensationAwardTrancheOneMemberus-gaap:EmployeeStockMembersamg:TwoThousandTwelveEquityIncentivePlanMember2024-05-012024-05-310001549966us-gaap:FairValueInputsLevel3Member2024-01-012024-12-310001549966samg:SilvercrestLimitedPartnershipMemberus-gaap:CommonClassAMember2024-12-310001549966samg:GeneralPartnerAndLimitedPartnerMember2024-12-3100015499662024-07-012024-09-300001549966srt:DirectorMemberus-gaap:ShareBasedCompensationAwardTrancheThreeMembersamg:TwoThousandTwelveEquityIncentivePlanMember2025-12-012025-12-310001549966us-gaap:EmployeeStockMembersamg:TwoThousandTwelveEquityIncentivePlanMember2019-05-012019-05-310001549966us-gaap:StateAndLocalTaxJurisdictionOtherMember2025-01-012025-12-310001549966us-gaap:CommonClassBMember2026-03-130001549966us-gaap:InvestmentIncomeMembersrt:AffiliatedEntityMember2025-01-012025-12-310001549966samg:TwoThousandTwelveEquityIncentivePlanMember2022-06-082022-06-080001549966us-gaap:RestrictedStockUnitsRSUMemberus-gaap:CommonClassAMemberus-gaap:EmployeeStockMembersamg:TwoThousandTwelveEquityIncentivePlanMember2023-05-012023-05-310001549966samg:ThreeYearAnnualVestingPeriodMembersamg:NonQualifiedOptionsMembersamg:TwoThousandTwelveEquityIncentivePlanMember2025-01-012025-12-310001549966samg:CopierMembersamg:LeaseAgreementDecemberThirtyOneTwoThousandAndTwentyEightMemberus-gaap:OfficeEquipmentMember2025-12-310001549966srt:MinimumMember2025-12-310001549966us-gaap:AdditionalPaidInCapitalMember2024-01-012024-12-310001549966samg:CopierMemberus-gaap:OfficeEquipmentMembersamg:LeaseAgreementJanuaryThirtyOneTwoThousandAndTwentyNineMember2025-12-310001549966us-gaap:LeaseholdImprovementsMember2025-12-310001549966us-gaap:LetterOfCreditMembersamg:BostonLandlordMember2025-12-310001549966us-gaap:ParentMemberus-gaap:CommonClassAMember2025-01-012025-12-310001549966us-gaap:CommonClassBMember2025-01-012025-12-310001549966samg:NonQualifiedOptionsMemberus-gaap:CommonClassBMembersamg:TwoThousandTwelveEquityIncentivePlanMember2024-05-012024-05-310001549966us-gaap:OperatingSegmentsMembersamg:TaxAndFamilyOfficeServicesMember2025-01-012025-12-310001549966us-gaap:RetainedEarningsMember2024-01-012024-12-310001549966samg:CopierMemberus-gaap:OfficeEquipmentMembersamg:LeaseAgreementAprilThirtyTwoThousandAndTwentySixMember2025-12-310001549966us-gaap:InvestmentIncomeMembersrt:AffiliatedEntityMember2023-01-012023-12-310001549966us-gaap:AccumulatedOtherComprehensiveIncomeMember2024-12-310001549966us-gaap:CommonClassAMembersamg:TwoThousandTwentyFiveShareRepurchaseProgramMember2025-01-012025-12-310001549966samg:TwoThousandTwelveEquityIncentivePlanMember2025-12-310001549966samg:GlobalValueEquityStrategyMember2025-12-310001549966us-gaap:RestrictedStockUnitsRSUMember2023-12-310001549966samg:CortinaAssetManagementLimitedLiabilityCompanyMemberus-gaap:CustomerRelationshipsMember2025-01-012025-12-310001549966us-gaap:RestrictedStockUnitsRSUMemberus-gaap:CommonClassAMemberus-gaap:ShareBasedCompensationAwardTrancheOneMemberus-gaap:EmployeeStockMembersamg:TwoThousandTwelveEquityIncentivePlanMember2025-05-012025-05-3100015499662024-12-310001549966us-gaap:RestrictedStockUnitsRSUMembersrt:MaximumMember2024-12-310001549966samg:NonQualifiedOptionsMember2019-05-012019-05-310001549966us-gaap:EmployeeStockMembersamg:TwoThousandTwelveEquityIncentivePlanMember2020-03-310001549966us-gaap:RestrictedStockUnitsRSUMemberus-gaap:EmployeeStockMemberus-gaap:CommonClassBMembersamg:TwoThousandTwelveEquityIncentivePlanMember2023-04-300001549966us-gaap:RestrictedStockUnitsRSUMemberus-gaap:EmployeeStockMemberus-gaap:CommonClassBMembersamg:TwoThousandTwelveEquityIncentivePlanMember2022-11-300001549966us-gaap:OtherIntangibleAssetsMember2024-12-310001549966us-gaap:OperatingSegmentsMembersamg:ManagedAccountsMember2023-01-012023-12-310001549966us-gaap:RevolvingCreditFacilityMembersamg:CityNationalBankMember2019-07-012019-07-010001549966samg:SamAlternativeSolutionsIncMember2004-12-310001549966us-gaap:InvestmentIncomeMembersrt:AffiliatedEntityMember2024-01-012024-12-310001549966us-gaap:CustomerRelationshipsMembersrt:MaximumMember2025-12-310001549966us-gaap:ParentMemberus-gaap:CommonClassAMember2024-01-012024-12-310001549966samg:OutsourcedChiefInvestmentOfficerPortfoliosMember2025-01-012025-12-310001549966srt:MinimumMemberus-gaap:CustomerRelationshipsMember2024-12-310001549966us-gaap:AdditionalPaidInCapitalMember2023-01-012023-12-310001549966samg:AmendmentAndRestatementAgreementMembersamg:CityNationalBankMemberus-gaap:DelayedDrawTermLoanMember2025-06-180001549966samg:ThreeYearAnnualVestingPeriodMemberus-gaap:CommonClassAMemberus-gaap:EmployeeStockMembersamg:TwoThousandTwelveEquityIncentivePlanMember2021-05-310001549966us-gaap:ParentMember2024-12-310001549966stpr:NY2025-01-012025-12-310001549966stpr:NY2023-01-012023-12-310001549966samg:CityNationalBankMemberus-gaap:DelayedDrawTermLoanMembersrt:MaximumMember2025-01-012025-12-310001549966samg:CopierMemberus-gaap:OfficeEquipmentMembersamg:LeaseAgreementDecemberThirtyOneThousandAndTwentySevenMember2025-01-012025-12-310001549966us-gaap:CommonClassAMembersamg:TwoThousandTwentyFourShareRepurchaseProgramMembersrt:MaximumMember2024-08-160001549966us-gaap:RestrictedStockUnitsRSUMemberus-gaap:EmployeeStockMemberus-gaap:CommonClassBMembersamg:TwoThousandTwelveEquityIncentivePlanMember2024-05-310001549966samg:CityNationalBankMemberus-gaap:DelayedDrawTermLoanMember2025-12-310001549966us-gaap:TreasuryStockCommonMember2023-12-310001549966us-gaap:CommonStockMemberus-gaap:CommonClassBMember2023-12-310001549966samg:AdditionalOfficeSpaceMember2016-09-012016-09-300001549966us-gaap:FairValueInputsLevel1Memberus-gaap:EstimateOfFairValueFairValueDisclosureMember2024-12-310001549966us-gaap:RevolvingCreditFacilityMembersamg:CityNationalBankMember2013-06-240001549966us-gaap:CommonClassBMember2024-12-310001549966us-gaap:ParentMember2023-12-310001549966samg:OfficeSpaceMembersamg:CharlottesvilleVirginiaMember2022-04-012022-04-300001549966us-gaap:OperatingSegmentsMembersamg:SilvercrestFundsMember2024-01-012024-12-310001549966us-gaap:FixedIncomeInvestmentsMember2025-01-012025-12-310001549966samg:FullRecourseMembersamg:GeneralPartnerAndLimitedPartnerMember2025-12-310001549966us-gaap:RestrictedStockUnitsRSUMember2025-12-310001549966us-gaap:CommonClassAMemberus-gaap:EmployeeStockMembersamg:TwoThousandTwelveEquityIncentivePlanMember2023-05-012023-05-310001549966us-gaap:RevolvingCreditFacilityMembersamg:AmendmentAndRestatementAgreementMembersamg:CityNationalBankMember2024-06-182024-06-180001549966us-gaap:CarryingReportedAmountFairValueDisclosureMemberus-gaap:FairValueInputsLevel1Member2025-12-310001549966samg:NeoshoCapitalLLCMember2018-12-122018-12-130001549966us-gaap:AdditionalPaidInCapitalMember2024-12-310001549966us-gaap:OperatingSegmentsMembersamg:SilvercrestFundsMember2023-01-012023-12-310001549966srt:DirectorMembersamg:ShareBasedCompensationAwardTrancheFourMembersamg:TwoThousandTwelveEquityIncentivePlanMember2025-12-012025-12-310001549966us-gaap:TreasuryStockCommonMember2022-12-310001549966us-gaap:EmployeeStockMembersamg:TwoThousandTwelveEquityIncentivePlanMember2021-05-310001549966us-gaap:OtherIntangibleAssetsMember2023-12-310001549966samg:AmendmentAndRestatementAgreementMembersamg:CityNationalBankMemberus-gaap:DelayedDrawTermLoanMember2024-06-182024-06-180001549966us-gaap:OperatingSegmentsMembersamg:FundAdministrationMember2023-01-012023-12-3100015499662025-06-300001549966us-gaap:CustomerRelationshipsMember2024-01-012024-12-310001549966us-gaap:EquityMethodInvestmentsMember2023-01-012023-12-310001549966samg:NonQualifiedOptionsMember2024-01-012024-12-310001549966samg:LeaseAgreementOneSeptemberThirtyTwoThousandAndTwentySixMembersamg:CopierMemberus-gaap:OfficeEquipmentMember2025-01-012025-12-310001549966us-gaap:CommonClassAMember2024-12-310001549966srt:MaximumMemberus-gaap:CustomerRelationshipsMember2024-12-310001549966us-gaap:GeneralAndAdministrativeExpenseMember2025-01-012025-12-310001549966samg:CopierMemberus-gaap:OfficeEquipmentMembersamg:LeaseAgreementDecemberThirtyOneThousandAndTwentySevenMember2025-12-310001549966us-gaap:RetainedEarningsMember2023-12-310001549966us-gaap:AdditionalPaidInCapitalMember2025-12-310001549966srt:MinimumMembersamg:NonQualifiedOptionsMember2024-12-310001549966stpr:CT2023-01-012023-12-310001549966samg:NonQualifiedOptionsMembersrt:MaximumMember2024-12-310001549966samg:RevenueGreaterThanOrEqualToOneHundredAndFivePercentForPeriodTwoMembersamg:CortinaAssetManagementLimitedLiabilityCompanyMembersamg:PurchaseAgreementMember2022-07-292022-07-2900015499662023-12-310001549966samg:NeoshoCapitalLLCMember2024-12-310001549966us-gaap:RestrictedStockUnitsRSUMemberus-gaap:ShareBasedCompensationAwardTrancheThreeMemberus-gaap:EmployeeStockMemberus-gaap:CommonClassBMembersamg:TwoThousandTwelveEquityIncentivePlanMember2024-05-012024-05-310001549966samg:TwoThousandTwelveEquityIncentivePlanMember2012-11-020001549966samg:CortinaAssetManagementLimitedLiabilityCompanyMember2024-12-310001549966srt:MaximumMember2025-01-012025-12-310001549966samg:CortinaAssetManagementLimitedLiabilityCompanyMembersamg:PurchaseAgreementMember2019-04-122019-04-120001549966srt:MaximumMember2025-12-310001549966stpr:NY2024-01-012024-12-310001549966us-gaap:InvestmentAdvisoryManagementAndAdministrativeServiceMembersrt:AffiliatedEntityMember2023-01-012023-12-310001549966us-gaap:FairValueInputsLevel3Member2025-12-310001549966samg:CopierMemberus-gaap:OfficeEquipmentMembersamg:LeaseAgreementAugustTwentyFiveTwoThousandAndTwentyFiveMember2025-12-310001549966samg:NonDiscretionaryAssetsMembersrt:MaximumMember2025-01-012025-12-310001549966samg:TwoThousandTwelveEquityIncentivePlanMember2025-06-040001549966us-gaap:CommonStockMemberus-gaap:CommonClassAMember2022-12-310001549966samg:AmendmentAndRestatementAgreementMembersamg:CityNationalBankMemberus-gaap:DelayedDrawTermLoanMember2024-06-180001549966samg:CopierMemberus-gaap:OfficeEquipmentMembersamg:LeaseAgreementAprilThirtyTwoThousandAndTwentySixMember2025-01-012025-12-310001549966samg:OfficeSpaceMembersamg:MilwaukeeWisconsinMember2022-11-012022-11-3000015499662024-01-012024-12-310001549966us-gaap:OtherIntangibleAssetsMembersrt:MaximumMember2024-12-310001549966us-gaap:EquityMethodInvestmentsMember2025-01-012025-12-310001549966us-gaap:PrivateEquityFundsMembersrt:MaximumMember2025-01-012025-12-310001549966us-gaap:EquityMethodInvestmentsMember2024-01-012024-12-310001549966samg:CopierMemberus-gaap:OfficeEquipmentMembersamg:LeaseAgreementSeptemberThirtyTwoThousandAndTwentySevenMember2025-12-310001549966samg:CortinaEquityPortfoliosMember2025-01-012025-12-310001549966samg:GeneralPartnerAndLimitedPartnerMember2024-01-012024-12-310001549966us-gaap:RevolvingCreditFacilityMembersamg:CityNationalBankMember2013-06-232013-06-240001549966samg:SilvercrestLimitedPartnershipMemberus-gaap:CommonClassAMember2025-12-310001549966samg:AdditionalOfficeSpaceMember2014-03-012014-03-310001549966samg:CityNationalBankMemberus-gaap:DelayedDrawTermLoanMember2019-07-012019-07-010001549966samg:GeneralPartnerAndLimitedPartnerMembersamg:LimitedRecourseMember2025-12-310001549966samg:CortinaAssetManagementLimitedLiabilityCompanyMembersrt:MaximumMembersamg:PurchaseAgreementMember2019-07-012019-07-010001549966us-gaap:RestrictedStockUnitsRSUMembersrt:MinimumMember2024-01-012024-12-310001549966samg:NonQualifiedOptionsMemberus-gaap:CommonClassBMembersamg:TwoThousandTwelveEquityIncentivePlanMember2024-04-300001549966us-gaap:CommonStockMemberus-gaap:CommonClassAMember2025-12-310001549966us-gaap:EmployeeStockMembersamg:TwoThousandTwelveEquityIncentivePlanMember2020-05-310001549966samg:OfficeSpaceMembersamg:BedminsterNewJerseyMember2015-06-012015-06-3000015499662025-04-012025-06-300001549966samg:StateAndLocalTaxMember2024-12-310001549966us-gaap:OfficeEquipmentMembersamg:LeaseAgreementJanuaryThirtyOneThousandAndTwentySixMembersamg:FourCopiersMember2025-01-012025-12-310001549966us-gaap:EstimateOfFairValueFairValueDisclosureMember2024-12-310001549966us-gaap:CommonClassAMember2026-03-130001549966us-gaap:TreasuryStockCommonMember2025-12-310001549966us-gaap:FairValueInputsLevel3Member2024-12-310001549966us-gaap:AdditionalPaidInCapitalMember2023-12-310001549966us-gaap:CommonStockMemberus-gaap:CommonClassBMember2023-01-012023-12-310001549966us-gaap:LetterOfCreditMember2025-12-310001549966samg:SilvercrestFundsMember2025-12-310001549966us-gaap:OperatingSegmentsMembersamg:ManagedAccountsMember2025-01-012025-12-310001549966samg:SilvercrestLimitedPartnershipMemberus-gaap:CommonClassAMember2013-06-260001549966samg:CityNationalBankMember2013-06-240001549966us-gaap:OperatingSegmentsMember2025-01-012025-12-310001549966us-gaap:ShareBasedCompensationAwardTrancheThreeMemberus-gaap:EmployeeStockMemberus-gaap:CommonClassBMembersamg:TwoThousandTwelveEquityIncentivePlanMember2024-05-310001549966us-gaap:RestrictedStockUnitsRSUMemberus-gaap:EmployeeStockMemberus-gaap:CommonClassBMembersamg:TwoThousandTwelveEquityIncentivePlanMember2025-12-310001549966us-gaap:CommonClassAMembersamg:TwoThousandTwentyFiveShareRepurchaseProgramMember2025-12-310001549966us-gaap:RestrictedStockUnitsRSUMemberus-gaap:CommonClassAMemberus-gaap:EmployeeStockMembersamg:TwoThousandTwelveEquityIncentivePlanMember2025-12-310001549966samg:RevenueEqualToSeventyFiveOrLessPercentForPeriodOneMembersamg:CortinaAssetManagementLimitedLiabilityCompanyMembersamg:PurchaseAgreementMember2019-04-120001549966us-gaap:FairValueInputsLevel3Member2023-12-310001549966us-gaap:RestrictedStockUnitsRSUMemberus-gaap:CommonClassAMemberus-gaap:EmployeeStockMembersamg:TwoThousandTwelveEquityIncentivePlanMember2022-05-012022-05-310001549966us-gaap:RestrictedStockUnitsRSUMember2024-12-310001549966samg:NonQualifiedOptionsMembersrt:MaximumMember2023-12-310001549966samg:SilvercrestLimitedPartnershipMember2025-01-012025-12-310001549966samg:CopierMemberus-gaap:OfficeEquipmentMembersamg:LeaseAgreementNovemberThirtyTwoThousandAndTwentyFiveMember2025-12-310001549966us-gaap:EmployeeStockMembersamg:TwoThousandTwelveEquityIncentivePlanMember2020-05-012020-05-310001549966us-gaap:RestrictedStockUnitsRSUMemberus-gaap:EmployeeStockMemberus-gaap:CommonClassBMembersamg:TwoThousandTwelveEquityIncentivePlanMember2023-04-012023-04-300001549966samg:CopierMemberus-gaap:OfficeEquipmentMembersamg:LeaseAgreementAugustThirtyFirstTwoThousandAndTwentyEightMember2025-12-310001549966us-gaap:EstimateOfFairValueFairValueDisclosureMember2025-12-310001549966us-gaap:RevolvingCreditFacilityMembersamg:CityNationalBankMember2019-07-010001549966us-gaap:CustomerRelationshipsMember2023-12-310001549966us-gaap:CustomerRelationshipsMember2025-01-012025-12-310001549966samg:CityNationalBankMemberus-gaap:DelayedDrawTermLoanMember2025-01-012025-12-310001549966samg:TwoThousandTwelveEquityIncentivePlanMember2025-06-042025-06-040001549966samg:CityNationalBankMemberus-gaap:DelayedDrawTermLoanMember2013-06-240001549966samg:CityNationalBankMemberus-gaap:DelayedDrawTermLoanMember2013-06-232013-06-240001549966us-gaap:RestrictedStockUnitsRSUMembersrt:MaximumMember2023-12-310001549966country:SG2025-01-012025-12-310001549966samg:AmendmentAndRestatementAgreementMembersamg:CityNationalBankMemberus-gaap:DelayedDrawTermLoanMember2024-06-170001549966samg:GlobalValueEquityStrategyMember2025-01-012025-12-310001549966samg:ArtworkMember2024-12-310001549966us-gaap:CommonStockMemberus-gaap:CommonClassAMember2025-01-012025-12-310001549966us-gaap:FurnitureAndFixturesMember2024-12-310001549966samg:FamilyOfficeServicesMember2024-01-012024-12-310001549966us-gaap:OtherCapitalizedPropertyPlantAndEquipmentMembersrt:MaximumMember2025-12-3100015499662024-04-012024-06-300001549966samg:NonQualifiedOptionsMember2025-12-310001549966us-gaap:AccumulatedOtherComprehensiveIncomeMember2023-01-012023-12-310001549966us-gaap:ParentMember2025-12-310001549966samg:CopierMemberus-gaap:OfficeEquipmentMembersamg:LeaseAgreementSeptemberThirtyTwoThousandAndTwentySevenMember2025-01-012025-12-310001549966samg:NeoshoCapitalLLCMember2025-12-310001549966us-gaap:CommonClassAMemberus-gaap:EmployeeStockMembersamg:TwoThousandTwelveEquityIncentivePlanMember2021-08-310001549966us-gaap:LetterOfCreditMember2024-12-310001549966samg:CityNationalBankMemberus-gaap:DelayedDrawTermLoanMember2019-07-010001549966us-gaap:CommonClassAMemberus-gaap:TreasuryStockCommonMember2023-01-012023-12-310001549966samg:NeoshoCapitalLLCMember2018-12-130001549966us-gaap:InvestmentAdvisoryManagementAndAdministrativeServiceMember2023-01-012023-12-310001549966srt:MinimumMemberus-gaap:CustomerRelationshipsMember2025-12-310001549966srt:DirectorMemberus-gaap:ShareBasedCompensationAwardTrancheThreeMembersamg:TwoThousandTwelveEquityIncentivePlanMember2024-05-012024-05-310001549966us-gaap:TreasuryStockCommonMember2024-12-310001549966us-gaap:OtherIntangibleAssetsMembersrt:MinimumMember2024-12-310001549966samg:MarathonCapitalGroupLLCMember2008-10-030001549966us-gaap:RestrictedStockUnitsRSUMembersrt:MinimumMember2025-12-310001549966samg:SilvercrestFundsMember2024-12-310001549966us-gaap:RetainedEarningsMember2025-01-012025-12-310001549966us-gaap:CommonStockMemberus-gaap:CommonClassAMember2024-12-310001549966samg:SilvercrestLimitedPartnershipMembersamg:CortinaAssetManagementLimitedLiabilityCompanyMembersamg:PurchaseAgreementMember2019-07-012019-07-010001549966us-gaap:CommonClassAMembersamg:TwoThousandTwentyFourShareRepurchaseProgramMember2025-12-310001549966samg:ArtworkMember2025-12-310001549966samg:NewYorkCityMembersamg:OfficeSpaceMember2015-12-012015-12-310001549966samg:NeoshoCapitalLLCMember2024-01-012024-12-310001549966samg:CopierMembersamg:LeaseAgreementNovemberThirtyTwoThousandAndTwentyFiveMemberus-gaap:OfficeEquipmentMember2025-01-012025-12-310001549966us-gaap:NoncontrollingInterestMember2025-01-012025-12-310001549966samg:GeneralPartnerAndLimitedPartnerMember2023-12-310001549966samg:CityNationalBankMember2024-01-012024-12-310001549966us-gaap:AssetManagement1Membersrt:AffiliatedEntityMember2023-01-012023-12-310001549966us-gaap:FixedIncomeInvestmentsMember2025-12-310001549966us-gaap:OtherIntangibleAssetsMember2025-12-310001549966srt:MinimumMembersamg:NonQualifiedOptionsMember2023-12-310001549966us-gaap:RestrictedStockUnitsRSUMemberus-gaap:EmployeeStockMemberus-gaap:CommonClassBMembersamg:TwoThousandTwelveEquityIncentivePlanMember2022-11-012022-11-300001549966samg:OfficeSpaceMembersamg:CharlottesvilleVirginiaMember2025-12-012025-12-310001549966us-gaap:RetainedEarningsMember2022-12-310001549966us-gaap:RetainedEarningsMember2025-12-310001549966samg:CopierMemberus-gaap:OfficeEquipmentMembersamg:LeaseAgreementOctoberThirtyFirstTwoThousandAndThirtyMember2025-01-012025-12-310001549966us-gaap:RestrictedStockUnitsRSUMemberus-gaap:CommonClassAMemberus-gaap:ShareBasedCompensationAwardTrancheThreeMemberus-gaap:EmployeeStockMembersamg:TwoThousandTwelveEquityIncentivePlanMember2025-05-3100015499662025-01-012025-12-310001549966samg:OfficeSpaceMembersamg:SanDiegoCaliforniaMember2025-01-242025-01-240001549966us-gaap:RestrictedStockUnitsRSUMembersrt:MaximumMember2024-01-012024-12-310001549966samg:SilvercrestLimitedPartnershipMembersamg:CortinaAssetManagementLimitedLiabilityCompanyMembersamg:PurchaseAgreementMember2019-04-122019-04-120001549966samg:NonDiscretionaryAssetsMembersrt:MinimumMember2025-01-012025-12-310001549966samg:FederalTaxMember2024-12-310001549966samg:NonQualifiedOptionsMembersamg:TwoThousandTwelveEquityIncentivePlanMember2024-05-310001549966stpr:CT2024-01-012024-12-310001549966stpr:CT2025-01-012025-12-310001549966samg:RevenueBetweenEightyFiveAndOneHundredAndFivePercentForPeriodTwoMembersamg:CortinaAssetManagementLimitedLiabilityCompanyMembersrt:MaximumMembersamg:PurchaseAgreementMember2019-04-120001549966us-gaap:CommonStockMemberus-gaap:CommonClassBMember2022-12-310001549966samg:CortinaAssetManagementLimitedLiabilityCompanyMembersamg:PurchaseAgreementMember2019-07-010001549966samg:CortinaAssetManagementLimitedLiabilityCompanyMember2023-12-310001549966samg:CortinaAssetManagementLimitedLiabilityCompanyMembersamg:PurchaseAgreementMember2019-04-120001549966us-gaap:GeneralAndAdministrativeExpenseMember2023-01-012023-12-310001549966us-gaap:CommonStockMemberus-gaap:CommonClassBMember2024-12-310001549966us-gaap:RestrictedStockUnitsRSUMemberus-gaap:CommonClassAMemberus-gaap:ShareBasedCompensationAwardTrancheThreeMemberus-gaap:EmployeeStockMembersamg:TwoThousandTwelveEquityIncentivePlanMember2025-05-012025-05-310001549966us-gaap:FairValueInputsLevel3Member2025-01-012025-12-310001549966samg:FinanceLeaseAssetsMember2023-01-012023-12-310001549966samg:CortinaAssetManagementLimitedLiabilityCompanyMember2024-01-012024-12-310001549966us-gaap:AssetManagement1Membersrt:AffiliatedEntityMember2024-01-012024-12-310001549966samg:RevenueGreaterThanOrEqualToNinetyFivePercentForPeriodOneMembersamg:CortinaAssetManagementLimitedLiabilityCompanyMembersamg:PurchaseAgreementMember2021-07-302021-07-300001549966us-gaap:CustomerRelationshipsMember2025-12-310001549966samg:NonQualifiedOptionsMembersamg:TwoThousandTwelveEquityIncentivePlanMember2024-05-012024-05-310001549966samg:NonQualifiedOptionsMemberus-gaap:CommonClassBMembersamg:TwoThousandTwelveEquityIncentivePlanMember2023-09-300001549966us-gaap:FairValueInputsLevel3Member2022-12-310001549966samg:CortinaAssetManagementLimitedLiabilityCompanyMembersrt:MaximumMembersamg:PurchaseAgreementMember2019-04-122019-04-120001549966samg:AdditionalOfficeSpaceMember2018-01-162018-01-160001549966srt:AffiliatedEntityMember2025-12-310001549966samg:RevenueEqualToEightyFiveOrLessPercentForPeriodTwoMembersamg:CortinaAssetManagementLimitedLiabilityCompanyMembersamg:PurchaseAgreementMember2019-04-120001549966samg:NonQualifiedOptionsMember2025-01-012025-12-310001549966us-gaap:CommonStockMemberus-gaap:CommonClassAMember2023-01-012023-12-310001549966us-gaap:CommonStockMemberus-gaap:CommonClassAMember2024-01-012024-12-310001549966us-gaap:InvestmentAdvisoryManagementAndAdministrativeServiceMember2024-01-012024-12-310001549966samg:OfficeSpaceMembersamg:CharlottesvilleVirginiaMember2024-11-012024-11-300001549966us-gaap:RestrictedStockUnitsRSUMemberus-gaap:EmployeeStockMemberus-gaap:CommonClassBMembersamg:TwoThousandTwelveEquityIncentivePlanMember2025-12-012025-12-310001549966us-gaap:OfficeEquipmentMembersamg:LeaseAgreementJanuaryThirtyOneThousandAndTwentySixMembersamg:FourCopiersMember2025-12-310001549966us-gaap:OperatingSegmentsMember2024-01-012024-12-310001549966us-gaap:AccumulatedOtherComprehensiveIncomeMember2025-12-310001549966samg:CopierMemberus-gaap:OfficeEquipmentMembersamg:LeaseAgreementJanuaryThirtyOneTwoThousandAndTwentyNineMember2025-01-012025-12-310001549966us-gaap:RevolvingCreditFacilityMembersamg:CityNationalBankMember2025-12-310001549966us-gaap:StateAndLocalTaxJurisdictionOtherMember2024-01-012024-12-310001549966us-gaap:EmployeeStockMembersamg:ShareBasedCompensationAwardTrancheFourMembersamg:TwoThousandTwelveEquityIncentivePlanMember2019-05-012019-05-310001549966samg:FinanceLeaseAssetsMember2024-01-012024-12-310001549966samg:CortinaEquityPortfoliosMember2025-12-3100015499662024-01-012024-03-310001549966us-gaap:AdditionalPaidInCapitalMember2022-12-310001549966us-gaap:RevolvingCreditFacilityMembersamg:AmendmentAndRestatementAgreementMembersamg:CityNationalBankMember2025-06-182025-06-180001549966us-gaap:GeneralAndAdministrativeExpenseMember2024-01-012024-12-310001549966us-gaap:RestrictedStockMemberus-gaap:CommonClassAMember2025-01-012025-12-310001549966us-gaap:OfficeEquipmentMember2025-12-310001549966samg:RevenueBetweenNinetyFiveAndOneHundredAndFortyPercentForPeriodThreeMembersamg:CortinaAssetManagementLimitedLiabilityCompanyMembersrt:MaximumMembersamg:PurchaseAgreementMember2019-04-120001549966us-gaap:FurnitureAndFixturesMember2025-12-310001549966samg:ThreeYearAnnualVestingPeriodMembersamg:NonQualifiedOptionsMembersamg:TwoThousandTwelveEquityIncentivePlanMember2024-01-012024-12-310001549966us-gaap:CommonClassAMember2024-01-012024-12-310001549966samg:FurnitureEquipmentAndLeaseholdImprovementsMember2024-01-012024-12-310001549966us-gaap:CommonStockMemberus-gaap:CommonClassBMember2024-01-012024-12-310001549966srt:AffiliatedEntityMembersrt:MaximumMember2025-01-012025-12-310001549966samg:TwoThousandTwentyOneShareRepurchaseProgramMemberus-gaap:CommonClassAMember2021-07-290001549966us-gaap:OperatingSegmentsMembersamg:SilvercrestFundsMember2025-01-012025-12-310001549966samg:FurnitureEquipmentAndLeaseholdImprovementsMember2025-01-012025-12-310001549966samg:AmendmentAndRestatementAgreementMembersamg:CityNationalBankMemberus-gaap:DelayedDrawTermLoanMember2025-06-182025-06-1800015499662022-12-310001549966us-gaap:MunicipalNotesMember2025-01-012025-12-310001549966us-gaap:EmployeeStockMembersamg:ShareBasedCompensationAwardTrancheFourMembersamg:TwoThousandTwelveEquityIncentivePlanMember2022-11-012022-11-300001549966samg:NonQualifiedOptionsMember2018-10-012018-10-310001549966us-gaap:AdditionalPaidInCapitalMember2025-01-012025-12-310001549966us-gaap:StateAndLocalTaxJurisdictionOtherMember2023-01-012023-12-310001549966samg:SilvercrestFundsMembersrt:MaximumMember2025-12-310001549966samg:GeneralPartnerAndLimitedPartnerMembersamg:LimitedRecourseMember2024-12-310001549966us-gaap:OperatingSegmentsMembersamg:TaxAndFamilyOfficeServicesMember2023-01-012023-12-310001549966samg:CopierMemberus-gaap:OfficeEquipmentMembersamg:LeaseAgreementAugustTwentyFiveTwoThousandAndTwentyFiveMember2025-01-012025-12-310001549966us-gaap:CarryingReportedAmountFairValueDisclosureMember2024-12-3100015499662025-07-012025-09-300001549966us-gaap:EquitySecuritiesMember2025-01-012025-12-310001549966us-gaap:CommonClassAMemberus-gaap:TreasuryStockCommonMember2024-01-012024-12-310001549966us-gaap:RestrictedStockUnitsRSUMemberus-gaap:CommonClassAMemberus-gaap:EmployeeStockMembersamg:TwoThousandTwelveEquityIncentivePlanMember2021-08-012021-08-310001549966us-gaap:EmployeeStockMembersamg:TwoThousandTwelveEquityIncentivePlanMember2020-03-012020-03-310001549966srt:AffiliatedEntityMember2024-12-310001549966samg:AdditionalOfficeSpaceMember2016-09-300001549966samg:CortinaAssetManagementLimitedLiabilityCompanyMember2025-12-310001549966us-gaap:RevolvingCreditFacilityMembersamg:CityNationalBankMember2025-01-012025-12-310001549966us-gaap:CarryingReportedAmountFairValueDisclosureMemberus-gaap:FairValueInputsLevel1Member2024-12-310001549966samg:RevenueGreaterThanOrEqualToOneHundredAndFivePercentForPeriodTwoMembersamg:CortinaAssetManagementLimitedLiabilityCompanyMembersamg:PurchaseAgreementMember2019-04-1200015499662025-12-310001549966samg:CopierMembersamg:LeaseAgreementDecemberThirtyOneTwoThousandAndTwentyEightMemberus-gaap:OfficeEquipmentMember2025-01-012025-12-310001549966us-gaap:ParentMember2023-01-012023-12-310001549966samg:SilvercrestLimitedPartnershipMember2024-01-012024-12-3100015499662024-10-012024-12-310001549966samg:RevenueEqualToNinetyFiveOrLessPercentForPeriodThreeMembersamg:CortinaAssetManagementLimitedLiabilityCompanyMembersamg:PurchaseAgreementMember2019-04-120001549966us-gaap:RestrictedStockUnitsRSUMemberus-gaap:EmployeeStockMemberus-gaap:CommonClassBMembersamg:TwoThousandTwelveEquityIncentivePlanMember2024-05-012024-05-310001549966samg:NonQualifiedOptionsMembersrt:MaximumMember2025-12-310001549966us-gaap:RestrictedStockUnitsRSUMembersamg:ThreeYearAnnualVestingPeriodMemberus-gaap:CommonClassAMemberus-gaap:EmployeeStockMembersamg:TwoThousandTwelveEquityIncentivePlanMember2023-01-012023-12-310001549966us-gaap:RestrictedStockUnitsRSUMember2025-01-012025-12-310001549966srt:DirectorMemberus-gaap:ShareBasedCompensationAwardTrancheOneMembersamg:TwoThousandTwelveEquityIncentivePlanMember2024-05-012024-05-310001549966us-gaap:CarryingReportedAmountFairValueDisclosureMember2025-12-310001549966us-gaap:RestrictedStockUnitsRSUMemberus-gaap:CommonClassAMemberus-gaap:ShareBasedCompensationAwardTrancheOneMemberus-gaap:EmployeeStockMembersamg:TwoThousandTwelveEquityIncentivePlanMember2025-05-310001549966samg:OfficeSpaceMembersamg:BostonMassachusettsMember2023-02-012023-02-280001549966samg:CortinaAssetManagementLimitedLiabilityCompanyMembersamg:PurchaseAgreementMember2019-07-012019-07-010001549966srt:MinimumMembersamg:CityNationalBankMemberus-gaap:DelayedDrawTermLoanMember2013-06-232013-06-240001549966samg:GeneralPartnerAndLimitedPartnerMember2025-12-310001549966samg:FederalTaxMember2025-12-310001549966samg:MWCommodityAdvisorsLLCMember2012-04-010001549966us-gaap:LeaseholdImprovementsMember2024-12-310001549966samg:RevenueBetweenEightyFiveAndOneHundredAndFivePercentForPeriodTwoMembersamg:CortinaAssetManagementLimitedLiabilityCompanyMembersamg:PurchaseAgreementMember2019-04-120001549966us-gaap:RevolvingCreditFacilityMembersamg:CityNationalBankMember2024-12-310001549966samg:LeaseAgreementTwoSeptemberThirtyTwoThousandAndTwentySixMembersamg:CopierMemberus-gaap:OfficeEquipmentMember2025-01-012025-12-310001549966samg:NonQualifiedOptionsMember2020-05-310001549966samg:SilvercrestLimitedPartnershipMember2023-01-012023-12-310001549966samg:OfficeSpaceMembersamg:SanDiegoCaliforniaMember2019-11-012019-11-300001549966us-gaap:EmployeeStockMembersamg:TwoThousandTwelveEquityIncentivePlanMember2019-05-310001549966samg:CityNationalBankMember2023-01-012023-12-310001549966us-gaap:RestrictedStockUnitsRSUMembersrt:MinimumMember2025-01-012025-12-310001549966us-gaap:PrivateEquityFundsMembersrt:MinimumMember2025-01-012025-12-310001549966samg:OfficeSpaceMembersamg:AtlantaGAMember2025-08-012025-08-310001549966samg:CortinaAssetManagementLimitedLiabilityCompanyMember2025-01-012025-12-310001549966us-gaap:NoncontrollingInterestMember2025-12-310001549966samg:LeaseAgreementTwoSeptemberThirtyTwoThousandAndTwentySixMembersamg:CopierMemberus-gaap:OfficeEquipmentMember2025-12-310001549966samg:RevenueGreaterThanOrEqualToNinetyFivePercentForPeriodOneMembersamg:CortinaAssetManagementLimitedLiabilityCompanyMembersamg:PurchaseAgreementMember2021-06-300001549966samg:CortinaAssetManagementLimitedLiabilityCompanyMember2023-01-012023-12-310001549966samg:FullRecourseMembersamg:GeneralPartnerAndLimitedPartnerMember2024-12-310001549966us-gaap:AccumulatedOtherComprehensiveIncomeMember2025-01-012025-12-310001549966us-gaap:RestrictedStockUnitsRSUMember2024-01-012024-12-310001549966samg:CopierMemberus-gaap:OfficeEquipmentMembersamg:LeaseAgreementOctoberThirtyFirstTwoThousandAndThirtyMember2025-12-310001549966us-gaap:NoncontrollingInterestMember2024-01-012024-12-310001549966us-gaap:InvestmentAdvisoryManagementAndAdministrativeServiceMembersrt:AffiliatedEntityMember2024-01-012024-12-310001549966us-gaap:AccumulatedOtherComprehensiveIncomeMember2023-12-310001549966srt:MinimumMembersrt:AffiliatedEntityMember2025-01-012025-12-310001549966samg:SilvercrestLimitedPartnershipMemberus-gaap:CommonClassAMember2025-01-012025-12-31iso4217:AUDsamg:Segmentxbrli:purexbrli:sharessamg:Installmentsamg:Unitiso4217:USD
UNITED STATES
SECURITIES AND EXCHANGE COMMISSION
Washington, D.C. 20549
Form 10-K
(Mark One)
|
|
☒ |
ANNUAL REPORT PURSUANT TO SECTION 13 OR 15(d) OF THE SECURITIES EXCHANGE ACT OF 1934 |
FOR THE FISCAL YEAR ENDED December 31, 2025
OR
|
|
☐ |
TRANSITION REPORT PURSUANT TO SECTION 13 OR 15(d) OF THE SECURITIES EXCHANGE ACT OF 1934 |
FOR THE TRANSITION PERIOD FROM TO
Commission file number: 001-35733
Silvercrest Asset Management Group Inc.
(Exact name of registrant as specified in its charter)
|
|
|
Delaware |
|
45-5146560 |
(State or other jurisdiction of incorporation) |
|
(I.R.S. Employer Identification No.) |
1330 Avenue of the Americas, 38th Floor
New York, New York 10019
(Address of principal executive offices and zip code)
(212) 649-0600
(Registrant’s telephone number, including area code)
Not Applicable
(Formed name, former address and former fiscal year, if changed since last report)
Securities registered pursuant to Section 12(b) of the Act:
|
|
|
|
|
Title of each class |
|
Trading Symbol(s) |
|
Name of each exchange on which registered |
Class A common stock, $0.01 par value per share |
|
SAMG |
|
The Nasdaq Global Market |
Securities registered pursuant to Section 12(g) of the Act: None
Indicate by check mark if the registrant is a well-known seasoned issuer, as defined in Rule 405 of the Securities Act. Yes ☐ No ☒
Indicate by check mark if the registrant is not required to file reports pursuant to Section 13 or 15(d) of the Act. Yes ☐ No ☒
Indicate by check mark whether the registrant: (1) has filed all reports required to be filed by Section 13 or 15(d) of the Securities Exchange Act of 1934 during the preceding 12 months (or for such shorter period that the registrant was required to file such reports), and (2) has been subject to such filing requirements for the past 90 days. Yes ☒ No ☐
Indicate by check mark whether the registrant has submitted electronically every Interactive Data File required to be submitted pursuant to Rule 405 of Regulation S-T (§ 232.405 of this chapter) during the preceding 12 months (or for such shorter period that the registrant was required to submit such files). Yes No
Indicate by check mark whether the registrant is a large accelerated filer, an accelerated filer, a non-accelerated filer, a smaller reporting company or an emerging growth company. See the definitions of “large accelerated filer,” “accelerated filer,” “smaller reporting company,” and “emerging growth company” in Rule 12b-2 of the Exchange Act.
|
|
|
|
|
|
|
Large accelerated filer |
|
☐ |
|
Accelerated filer |
|
☒ |
Non-accelerated filer |
|
☐ |
|
Smaller reporting company |
|
☒ |
Emerging growth company |
|
☐ |
|
|
|
|
If an emerging growth company, indicate by check mark if the registrant has elected not to use the extended transition period for complying with any new or revised financial accounting standards provided pursuant to Section 13(a) of the Securities Act ☐
Indicate by check mark whether the registrant has filed a report on and attestation to its management’s assessment of the effectiveness of its internal control over financial reporting under Section 404(b) of the Sarbanes-Oxley Act (15 U.S.C. 7262(b)) by the registered public accounting firm that prepared or issued its audit report. ☒
If securities are registered pursuant to Section 12(b) of the Act, indicate by check mark whether the financial statements of the registrant included in the filing reflect the correction of an error to previously issued financial statements. ☐
Indicate by check mark whether any of those error corrections are restatements that required a recovery analysis of incentive-based compensation received by any of the registrant’s executive officers during the relevant recovery period pursuant to §240.10D-1(b). ☐
Indicate by check mark whether the registrant is a shell company (as defined in Rule 12b-2 of the Exchange Act). Yes ☐ No ☒
The aggregate market value of the registrant’s common equity held by non-affiliates of the registrant (assuming for purposes of this computation only that the directors and executive officers may be affiliates) at June 30, 2025, which was the last business day of the registrant’s most recently completed second fiscal quarter was approximately $129.9 million based on the closing price of $15.86 for one share of common stock, as reported on The Nasdaq Global Market on June 30, 2025.
The number of outstanding shares of the registrant’s Class A common stock, par value $0.01 per share, and Class B common stock, par value $0.01 per share, as of March 13, 2026 were 7,663,783 and 4,130,232, respectively.
DOCUMENTS INCORPORATED BY REFERENCE
Portions of the registrant’s definitive Proxy Statement for its 2026 Annual Meeting of Stockholders are incorporated by reference into Part III of this Annual Report on Form 10-K where indicated. Such Definitive Proxy Statement will be filed with the Securities and Exchange Commission within 120 days after the end of the registrant’s fiscal year ended December 31, 2025.
|
|
|
|
|
|
Auditor Firm Id: |
34 |
Auditor Name: |
Deloitte & Touche LLP |
Auditor Location: |
New York, New York |
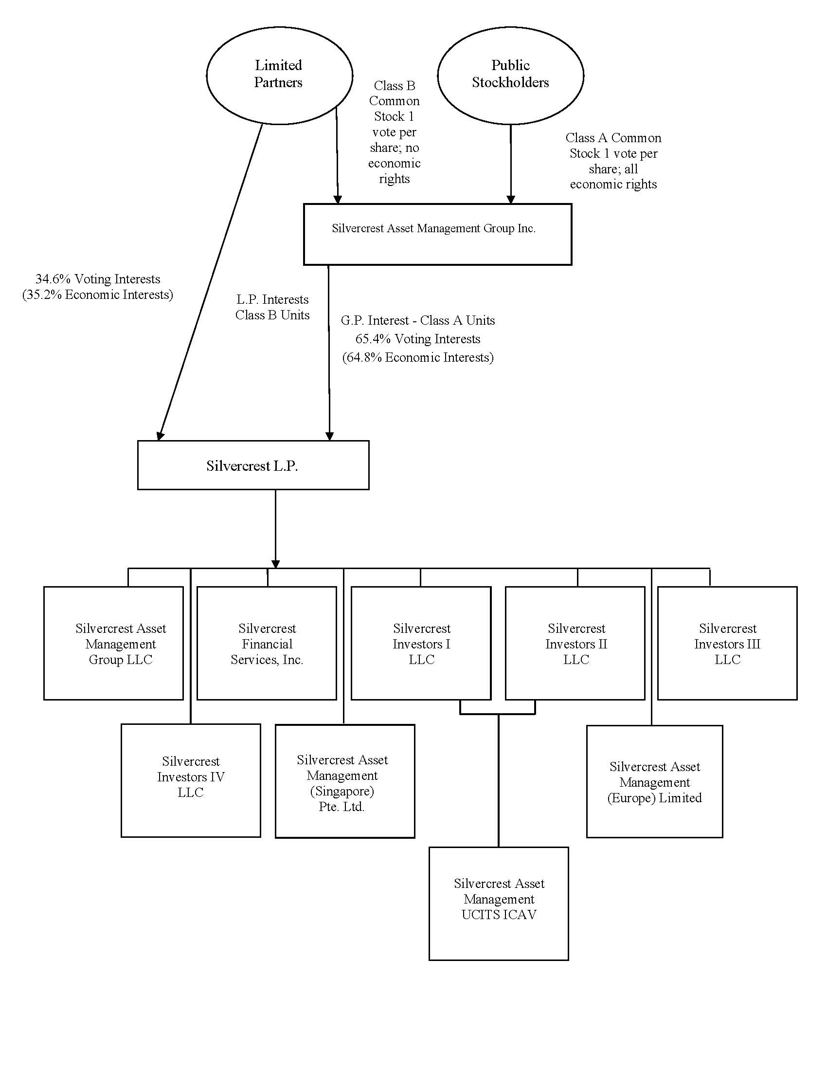
Except where the context requires otherwise and as otherwise set forth herein, in this report, references to the “Company”, “we”, “us” or “our” refer to Silvercrest Asset Management Group Inc. (“Silvercrest”) and its consolidated subsidiary, Silvercrest L.P., the managing member of our operating subsidiary (“Silvercrest L.P.” or “SLP”). SLP is a limited partnership whose existing limited partners are referred to in this report as “principals”.
Cautionary Notice Regarding Forward-Looking Statements
This report contains, and from time to time our management may make, forward-looking statements within the meaning of Section 27A of the Securities Act of 1933 and Section 21E of the Securities Exchange Act of 1934, each as amended. For those statements, we claim the protection of the safe harbor for forward-looking statements contained in the Private Securities Litigation Reform Act of 1995. These forward-looking statements are subject to risks, uncertainties and assumptions. These statements are only predictions based on our current expectations and projections about future events. Important factors that could cause actual results, level of activity, performance or achievements to differ materially from those indicated by such forward-looking statements include but are not limited to: incurrence of net losses, fluctuations in quarterly and annual results, adverse economic or market conditions, our expectations with respect to future levels of assets under management, inflows and outflows, our ability to retain clients from whom we derive a substantial portion of our assets under management, our ability to maintain our fee structure, our particular choices with regard to investment strategies employed, our ability to hire and retain qualified investment professionals, the cost of complying with current and future regulation coupled with the cost of defending ourselves from related investigations or litigation, failure of our operational safeguards against breaches in data security, privacy, conflicts of interest or employee misconduct, our expected tax rate, and our expectations with respect to deferred tax assets, adverse effects of management focusing on implementation of a growth strategy, failure to develop and maintain the Silvercrest brand and other factors disclosed under “Risk Factors” in this annual report on Form 10-K. We undertake no obligation to publicly update or review any forward-looking statement, whether as a result of new information, future developments or otherwise, except as required by law.
Summary Risk Factors
Our business is subject to risks of which you should be aware before making an investment decision. The risks described below are a summary of the principal risks associated with an investment in us and are not the only risks we face. These and other risks are discussed more fully in the section entitled “Risk Factors” in Part II, Item IA and elsewhere in this Annual Report on Form 10-K (our “Risk Factors”). Additional risks and uncertainties not presently known to us or that we currently believe to be immaterial may also adversely affect our business and the trading price of our securities.
Risks Related to our Investment Performance and the Financial Markets
•Volatile market conditions could adversely affect our business in many ways, including by reducing the value of our assets under management or causing clients to withdraw funds, either of which could materially reduce our revenues, adversely affect our financial condition and earnings, and expose us to litigation risks.
•We may not be able to maintain our current fee structure as a result of poor investment performance, competitive pressures or as a result of changes in our business mix, which could have a material adverse effect on our profit margins and results of operations.
•The historical returns of our existing investment strategies may not be indicative of their future results or of the future results of investment strategies we may develop in the future.
•We derive a substantial portion of our revenues from a limited number of our strategies and clients and contracts and relations that may be terminated on no notice.
•The long-only, equity investment focus of the majority of our strategies exposes us to greater risk than certain of our competitors whose investment strategies may also include non-equity securities or hedged positions.
•The performance of our investment strategies or the growth of our assets under management may be constrained by the unavailability of appropriate investment opportunities.
•Our investment strategies may not obtain attractive returns in the short-term or during certain market periods.
•Our investment process requires us to conduct extensive fundamental research on any company before investing in it, which may result in missed investment opportunities and reduce the performance of our investment strategies.
•Our International Equity Strategies invest principally in the securities of non-U.S. companies, which involve foreign currency exchange, tax, political, social and economic uncertainties and risks.
Risks Related to our Key Professionals
•The loss of key investment professionals or members of our senior management team could have a material adverse effect on our business.
•Competition for qualified investment, management and marketing and client service professionals is intense and we may fail to successfully attract and retain qualified personnel in the future.
Risks Related to our Growth
•Our efforts to establish and integrate new investment teams, strategies, or enter into new lines of business, may be unsuccessful and could negatively impact our results of operations and our reputation and our ability to grow assets under management.
•The due diligence process that we undertake in connection with strategic investments or acquisitions or entry into joint ventures may not reveal all facts that may be relevant in connection with an investment, which could subject us to unknown liabilities.
•The significant growth we have experienced may be difficult to sustain.
Risks Related to our Structure
•The rights of holders of Class B units of Silvercrest L.P. may give rise to conflicts of interest.
•We provide a broad range of services to the Silvercrest Funds and family office services, which may expose us to liability.
•Our ability to pay taxes and expenses, including payments under the tax receivable agreement, may be limited by our structure.
•We will be required to pay principals for certain tax benefits we may claim, and the amounts we may pay could be significant.
•In certain cases, payments under the tax receivable agreement to our principals may be accelerated and/or significantly exceed the actual benefits we realize in respect of the tax attributes subject to the tax receivable agreement.
•If we were deemed an investment company under the Investment Company Act as a result of our ownership interest in Silvercrest L.P., applicable restrictions could make it impractical for us to continue our business as contemplated and could have a material adverse effect on our business.
Risk Related Generally to the Regulatory Environment in Which we Operate
•We are subject to extensive and rapidly changing regulation that imposes numerous obligations on our business.
•We could be subject to regulatory investigations, which could harm our reputation and cause our funds to lose existing investors or us to lose existing clients or fail to attract new investors or clients.
Risks Related Generally to our Business
•Our failure to comply with investment guidelines set by our clients and limitations imposed by applicable law could result in damage awards against us and a loss of our assets under management.
•Employee misconduct and certain operational risks, including the threat of cyber-attacks or improper disclosure of personal data, may disrupt our business or damage our reputation, which could result in losses or limit our growth.
•Failure to properly address conflicts of interest could harm our reputation, business and results of operations.
•The investment management industry faces substantial litigation risks that could have a material adverse effect on our business, financial condition or results of operations or cause significant reputational harm to us.
•The investment management industry is intensely competitive.
•Reductions in business sourced through third-party distribution channels, or their poor reviews of us or our strategies, could materially reduce our revenue and ability to attract new clients.
•A change of control could result in termination of our sub-investment advisory and investment advisory agreements.
•If our risk-management techniques are ineffective, we may be exposed to material unanticipated losses.
•Our reliance on prime brokers, custodians, administrators and other agents subjects us to certain risks relating to their execution of transactions and their solvency, and the failure by or insolvency of, any such person could adversely affect our business and financial performance.
•If we incur indebtedness or issue senior equity securities, we will be exposed to additional risks, including the typical risks associated with leverage.
•Future financings could adversely affect us and our common stockholders by diluting existing stockholders or by placing restrictions on our ability to run our business, including making distributions to unitholders.
•Newly enacted laws or regulations and future changes in the taxation of businesses may impact our effective tax rate or may adversely affect our business, financial condition and operating results.
•The market price and trading volume of our Class A common stock may be volatile, which could result in rapid and substantial losses for our stockholders.
•Future issuances and sales of our Class A common stock in the public market could lower our stock price, and any additional capital raised by us through the sale of equity or convertible securities may dilute individual stockholders' ownership in our stock.
•The requirements of being a public company may strain our resources and distract our management, which could make it difficult to manage our business.
•Anti-takeover provisions in our second amended and restated certificate of incorporation and amended and restated by laws could discourage a change of control that our stockholders may favor, which also could adversely affect the market price of our Class A common stock.
•If securities or industry analysts do not publish research or publish inaccurate or unfavorable research about our business, our stock price and trading volume could decline.
PART I.
Item 1. Business.
Our Guiding Principles
We operate our business in accordance with the following guiding principles:
•We seek to create, build and maintain an environment that encourages innovation and original thought and apply this fresh thinking to the needs of our clients and our firm.
•We seek to attract, motivate and retain talented and ambitious professionals who share a passion for the investment business and an antipathy for corporate bureaucracy and office politics.
•We seek to conduct ourselves in all our dealings as highly ethical, responsible and competent professionals who always place our clients’ financial interests ahead of our own.
•We seek to encourage and nurture an entrepreneurial, collegial and action-oriented business culture in which “fun” is inevitable and decisions are generally consensual.
Our Company
We are a full-service wealth management firm focused on providing financial advisory and related family office services to ultra-high net worth individuals and institutional investors. In addition to a wide range of investment capabilities, we offer a full suite of complementary and customized family office services for families seeking comprehensive oversight of their financial affairs. As of December 31, 2025, our assets under management were $37.0 billion.
We were founded 23 years ago on the premise that if we staffed and organized our business to deliver a combination of excellent investment performance together with high-touch client service, we would differentiate our business from a crowded field of firms nominally in the wealth management business. We seek to attract and we are well-positioned to offer comprehensive investment and family office service solutions to ultra-high-net worth individuals and families. As of December 31, 2025, we had 828 client relationships with an average size of $44 million that represented approximately 99% of our assets under management. Our top 50 relationships averaged $475 million in size, representing approximately 64% of our assets under management. As a boutique, we are large enough to provide an array of comprehensive capabilities, yet agile enough to coordinate and deliver highly personalized client service.
Our annual client retention rate has averaged 98% since 2006 and, as shown below, the compound annual growth rate, or CAGR, in our assets under management since inception is 25%. Our growth rate in any 12-month period ending on the last day of a fiscal quarter since inception ranged from (23%) to 1,142%, with a mean of 30%. We believe our record of growth is a direct result of our demonstrated record of delivering excellent performance together with highly personalized service to our clients.

Our organic growth has been complemented by selective hiring and by nine successfully completed strategic acquisitions that have expanded not only our assets under management, but also our professional ranks, geographic footprint and service capabilities. We believe additional acquisitions will allow us to extend our geographic presence nationally. As we grow, we remain committed to our value proposition – delivering exceptional investment performance alongside outstanding client service, the essence of what differentiates us from our competitors.
Our clients engage us to advise them on traditional investment strategies focused on equities, fixed income and cash as well as non-traditional investment strategies, including hedge funds, private equity funds, real estate and commodities. Our clients receive a full menu of proprietary investment capabilities together with a focused array of complementary, non-proprietary capabilities offered by unaffiliated firms selected by us. In addition to our investment capabilities, we provide our clients with family office services and related administrative services, which include financial planning, tax planning and preparation, partnership accounting and fund administration, and consolidated wealth reporting. Our fees for our investment advisory services, non-proprietary services and family office and related administrative services are structured to align our financial incentives with those of our clients to ensure they receive unconflicted advice. The vast majority of our fees are derived from discretionary assets under management and are based on the value of the assets we manage for our clients. These fees increase if our clients’ assets grow in value; on the other hand, these fees decrease if our clients’ assets decline in value. Unlike our management fees, our fees for family office services and related administrative services are generally not based on or correlated to market values. For these services, we generally charge our clients a negotiated fee based on the scope of work. These services create strong client relationships and contribute meaningfully to our record of client retention.
As of December 31, 2025, approximately 70% of our discretionary assets under management were held for individual clients and 30% for institutional clients. Based on the results we have achieved in a number of our equity strategies, we continue to attract a significant amount of institutional investor interest. Our equity capabilities are on the approved lists of several prominent institutional consultants and, as a result, we believe significant institutional growth is likely to continue in future years.
History, Organization and Philosophy
When forming our company, our founders had the objective of creating a large full-service boutique operation focused on managing portfolios and delivering financial advice to wealthy individuals and select institutions. We commenced operations in April of 2002 as a corporation. Our first partners and employees came almost entirely from Donaldson, Lufkin & Jenrette (“DLJ”) Asset Management Group, which had been acquired by Credit Suisse Asset Management in late 2000. In 2002, we carefully recruited and hired the same equity, fixed income and client service teams with whom our clients had worked at DLJ Asset Management Group. As of December 31, 2025, approximately seven percent of our 174 employees are veterans of DLJ. Many of our principals, therefore, have worked together for 29 years and, in some cases, even longer.
On June 26, 2013, Silvercrest completed its corporate reorganization, and on July 2, 2013, Silvercrest closed its initial public offering. Prior to that date, Silvercrest was a private company.
Our headquarters are located in New York City with additional domestic offices in Georgia, Massachusetts, Virginia, New Jersey, California and Wisconsin, as well as an office in Singapore. From inception, we have embraced an organizational structure in which the primary functions of client service, investments, technology and operations, and business administration are organized and staffed with professionals who specialize in each of those functions. This structure permits each professional to focus on his or her area of expertise without the distraction of other business responsibilities. At many other firms, the senior professionals are expected to serve multiple roles simultaneously, which we believe dilutes the value to clients and makes scaling the business effectively unachievable. We firmly believe that our business structure represents a better approach and will permit us to greatly expand our business on our existing platform.
To meet our primary objective to deliver strong investment results, we seek to add value through our asset allocation advice, as well as through our proprietary equity and fixed income strategies and outsourced investment capabilities. We recruited and hired a team of seasoned securities analysts who have an institutional caliber approach to security selection and a long record of success in implementing their strategies. We encourage them to focus 100% of their professional time on the task of securities selection. Our in-house growth and value equity analysts are focused on U.S. large cap, small cap, smid cap, multi cap, equity income, focused value, global value and international value equity strategies. On the fixed income side, our analysts are focused on high-grade municipal bonds, high-yield municipal bonds and high-grade taxable bonds.
In order to deliver excellent client service, our portfolio managers are charged with the responsibility of working individually with each client to help define investment objectives, risk tolerance, cash flow requirements and other financial needs. Client-facing portfolio managers, their support staffs and the family office services group, account for 63% of our total employees, a reflection of our high commitment to excellent client service. We are staffed to ensure that each client receives senior level personal attention.
We have a staff of nine professionals who work with our portfolio managers to deliver family office services to interested clients. The fees for family office services are negotiated with the client and generally are not asset-based. For this reason, the revenues generated by our family office services are non-correlated to market movements and provide us with a diversified source of earnings. We believe these family office services have been an attractive component of our overall value proposition and engender a stronger relationship with our clients, leading to greater client retention and the institutionalization of client relationships.
Our Growth Strategy
We built our company to take market share from financial services firms whose wealth management models we believe are flawed. Our growth strategy has been and will continue to be to grow our business organically, to complement our organic growth with strategic hires and acquisitions and to expand our presence in the institutional market. In support of each of these initiatives we plan to continue to invest in establishing our brand through continued selective advertising and public relations.
Organic Growth
We have a proven ability to identify, attract and retain ultra-high net worth clients who seek a firm designed to deliver excellent investment performance and excellent client service. Our organizational model of separate and distinct business functions has proven scalable and our company’s assets under management have grown to $37.0 billion as of December 31, 2025 without a commensurate increase in headcount. For nearly a quarter-century, we have achieved our growth while maintaining our profitability, including during one of the most challenging periods in the history of the U.S. financial markets. Going forward, we will continue to execute our business plan for attracting ultra-high net worth clients.
The business of attracting ultra-high net worth clients is the business of obtaining referrals and gaining trust. At our company, these responsibilities reside principally with our portfolio managers. Our senior portfolio managers have on average nearly 40 years of industry experience and they have developed a wealth of contacts and professional referral sources as a result of that experience. In spearheading the effort to deliver excellent performance and service to their clients, our portfolio managers have developed very close relationships with their clients and in many cases these relationships are much older than our company itself. Much of our new business results from referrals from existing clients. In this regard, it is critical that our portfolio managers work closely with each of their clients to establish and maintain the trust that is at the heart of the relationship.
Where appropriate, our portfolio managers are also encouraged to introduce our clients to our family office services capabilities and we have capacity for growth in client utilization of these services. Five of our ten largest high net worth clients use our family office services and some of these clients have closed their own family offices to consolidate those activities with us. This is a profitable business for us and it serves to tighten our ties to those clients who avail themselves of the services we offer. It is also extremely useful to us in new business competitions where we use these services as a differentiator from our competitors. We continue to see the opportunity for greater penetration with our current clients in future years.
Complementing the efforts of our senior portfolio managers to cultivate client referrals, our business development team is charged with identifying newly-formed wealth (resulting from merger, acquisition or corporate finance) and then creating customized solicitations. Our objective is two-fold: we will expand awareness of our company and its capabilities by distributing our marketing materials to this new audience and we will attract a certain amount of new business. The basis of this effort is careful research designed to ascertain if the prospect has any relationship with us-or any of our clients or friends-and then our solicitation is tailored to those circumstances.
In all of our business development efforts we devote a great deal of time and effort to developing highly customized and detailed proposals for our prospects. In order to do so, we spend as much time as is required to thoroughly understand the prospect’s circumstances and goals as well as the sources of its dissatisfaction with its existing adviser. Where appropriate our proposals include the integration of our entire suite of family office services. We believe our customized new business presentations distinguish us from both our much larger competitors, which have substantial resources, but whose size, we believe, may impede them from easily tailoring solutions to suit clients’ needs, as well as from our smaller competitors which, we believe, do not have our depth of resources or capabilities.
Acquired Growth
From our inception, our organic growth has been complemented by selective hiring and strategic acquisitions, which have served to enlarge our client base, expand our professional ranks, increase our geographic presence and broaden our service capabilities. We therefore expect to continue to recruit and hire senior portfolio managers with significant client relationships as well as successful investment professionals with capabilities currently not available internally to us. We have used acquisitions to extend our presence into new geographies (Massachusetts, Virginia, New Jersey, California and Wisconsin) and to gain new investment expertise. The nine strategic acquisitions we have successfully completed have allowed us to benefit from economies of scale and scope.
In making acquisitions, we look for firms with compatible professionals of the highest integrity who believe in our high service-high performance model for the business. It is important that their clientele be principally either institutional or clients of high net worth and it is helpful if they have similar value and growth-based investment methodologies. These firms are attracted to our company by the strength of our brand, the breadth of our services and the integrity of our people. Often these firms are extremely limited in the investment products and services they can offer their clients and it is not uncommon that they have succession or other management issues to resolve. In addition, the high and growing cost of compliance with federal and state laws governing their business is often an added inducement. We believe we will become the partner of choice for more such firms.
To continue implementing our growth strategy, we intend to expand our presence in major wealth centers both domestic and international in order to be closer to both our clients and to prospective clients.
Our past acquisitions have sharpened our ability to integrate acquired businesses. We believe that once we identify an acquisition target we will be able to complete the acquisition and integrate the acquired business expeditiously.
Institutional Growth
After seventeen years of effort focused on cultivating relationships with institutional investment consultants, we continue to regularly make new business presentations to institutional investors, including public and corporate pension funds, endowments, foundations, and their consultants.
We are on the “approved” lists of certain prominent institutional investment consultants, which means that these consultants would be permitted to recommend our firm to institutional clients in search of a particular investment strategy for their clients. This has significantly enhanced our ability to win mandates that these consultants seek for their institutional clients and, as a result, we have won institutional mandates in our equity strategies. The importance of institutional growth to our company is noteworthy: institutional assets will likely expand not only our assets under management but also our profit margins; and the due diligence conducted by these institutions before selecting us will ratify and confirm the decisions to hire us made by our individual clients.
Over the past few years we have deliberately and gradually built our team and capability focused on providing Outsourced Chief Investment Officer services (“OCIO”). These services typically involve management on a discretionary or advisory basis for complex, multi-asset class pools of capital, often for tax exempt entities. On a discretionary engagement, our team provides a full-service approach inclusive of asset allocation, manager selection and due diligence, customized portfolio construction and risk analytics. On an advisory basis, these services can be performed without discretion or on a tailored basis. Traditionally, investment committees of these entities would manage the assets directly. However, with the growth in the size and complexity of many asset pools, these entities are often seeking outside management and advice.
Brand Management
We have invested heavily to build, maintain and extend our brand. We have done so in the belief that creating awareness of our company and its differentiated characteristics would support all aspects of our business, but most notably our growth.
With limited resources, we have created a focused national advertising campaign in addition to targeted digital advertising, which has drawn praise from clients, prospects and competitors alike. We have carefully chosen media outlets that reach our target audience efficiently. This effort has resulted in appearances on CNBC. We estimate that the new business that we get directly as a result of our advertising finances its cost.
Our Business Model
We were founded in 2002 to provide independent investment advisory and related family office services to ultra-high net worth individuals and endowments, foundations and other institutional investors. To this end, we are structured to provide our clients with institutional-quality investment management advice and/or services with the superior level of service expected by wealthy individuals.
To provide this high level of service, we rely on portfolio management teams and our family office services team to provide objective, conflict-free investment management selection and a fully integrated, customized family-centric approach to wealth management. We believe the combination of comprehensive family office service, excellent investment capabilities and a high level of personal service allows us to take advantage of economies of scale to service the needs of our ultra-high net worth clients.
We have dedicated investment management teams tasked with successfully implementing their respective investment strategies. To increase the probability of success in meeting this objective, our analysts are not responsible for client interaction, management of our business, marketing or compliance oversight. This enables us to effectively serve ultra-high net worth clients as well as institutions that typically perform in-depth due diligence before selecting a manager.
Delivering Investment Performance
The Investment Policy & Strategy Group (“IPSG”), which is comprised of our chief strategist and several of our senior portfolio managers, is charged with the responsibility of adding value through asset allocation and manager selection. This is done through the use of our proprietary investment management by our internal analysts, and by those whom we believe are best-of-breed external managers.
The IPSG develops model asset allocations assuming differing levels of risk, liquidity and income tolerance as well as conducting outside manager due diligence. Our proprietary model portfolio structures are not merely a backward-looking, mechanical exercise based on the past performance of different asset classes. Instead, our IPSG overlays our judgment on the likely future performance of different asset classes in arriving at optimal portfolio structures. None of our dedicated investment analysts serve on this committee, which safeguards the independence of the IPSG’s recommendations.
Our portfolio managers are responsible for creating a customized investment program for each client based upon the IPSG’s work. An interactive dialogue ensures that each portfolio plan is based upon each client’s defined written objectives. Each client’s portfolio strategy takes into account that client’s risk tolerance, income and liquidity requirements as well as the effect of diversifying out of low-basis and/or sentimental holdings.
Historically, the IPSG has added value to our clients’ portfolios through asset allocation weightings and manager selection.
From inception, we have employed a system of peer group reviews to ensure that client portfolios have been constructed in a manner consistent with our best collective thinking. In annual peer group reviews, the asset allocation within each client portfolio is compared with such portfolio’s defined objectives and portfolios that are not fully aligned with the investment objective are then singled out for further review and discussion. Our objective is for all clients to receive our best thinking and for portfolio managers to manage portfolios consistently with our policy. As a combination of these various factors, the client relationship is with us and not merely with an individual at our company.
We believe that it is impossible for a single manager to perform all forms of investing equally well. Thus, our core proprietary investment capabilities are focused on a narrow range of highly disciplined U.S., global and international equity and fixed income management strategies. Our investment teams have exhibited strong performance records. With respect to these strategies, roughly 52% of our total assets under management are managed in our proprietary investment strategies.
Our outsourced investment capabilities include alternative investments as well as traditional investment approaches in the categories of domestic large, mid and small cap growth equity, international and global equities and high-yield bonds.
Proprietary Equity Strategies
Each of our respective equity team’s strategies relies on a team-based investment approach and a rigorous investment process. This approach has resulted in returns that exceed relevant market benchmarks. We believe this team approach has provided and will continue to provide consistency to each team’s investment process and results over the long-term. Each team’s investment analysts are generalists who employ a “bottom-up” equity selection methodology based upon their respective value, growth, international and global investment styles. Our analysts collectively monitor a universe of approximately 500 stocks that are deemed to be attractively valued relative to their business outlook and management’s history of creating shareholder value.
Once stocks have been approved for investment from this body of research, they become part of one or more model equity portfolios managed by each respective team. Each stock position is continually monitored against its investment thesis to ensure investment discipline, and, leveraging this discipline, we employ a strict policy to trim or sell securities in the following circumstances:
•when a stock is excessively valued in our models or the best case scenario is reflected in the stock price;
•due to a stock’s outperformance, which can adversely affect a portfolio’s diversification;
•due to underperformance, when a stock trails relevant benchmarks as measured within each’s team’s investment style; or
•when the investment thesis changes, due to a loss of confidence in management, a change in business prospects or the deterioration in earnings quality.
Below is a breakdown of assets among the various proprietary equity strategies as of December 31, 2025:1

_____________________________________________
1.As of the filing of this annual report our small cap value strategy is closed to new investors. The strategy may be reopened if one or more of our investors elects to rebalance its assets, which may occur at any time.
2.Includes smid cap growth, focused opportunity, small cap concentrated, energy infrastructure, REIT, core international, international multi cap value, global multi cap value, emerging markets, focused international value and international small cap strategies.
Each of our equity strategies has outperformed its benchmark since inception as illustrated by the following chart:
|
|
|
|
|
|
|
|
|
|
|
|
|
|
|
|
|
|
|
|
|
|
|
PROPRIETARY EQUITY PERFORMANCE 1, 2 |
|
ANNUALIZED PERFORMANCE |
|
AS OF 12/31/25 |
|
INCEPTION |
|
1-YEAR |
|
|
3-YEAR |
|
|
5-YEAR |
|
|
7-YEAR |
|
|
INCEPTION |
|
Large Cap Value Composite |
|
4/1/02 |
|
|
8.3 |
|
|
|
12.5 |
|
|
|
10.6 |
|
|
|
13.0 |
|
|
|
9.6 |
|
Russell 1000 Value Index |
|
|
|
|
15.9 |
|
|
|
13.9 |
|
|
|
11.3 |
|
|
|
12.1 |
|
|
|
8.2 |
|
Small Cap Value Composite |
|
4/1/02 |
|
|
-4.0 |
|
|
|
6.9 |
|
|
|
6.5 |
|
|
|
9.1 |
|
|
|
9.7 |
|
Russell 2000 Value Index |
|
|
|
|
12.6 |
|
|
|
11.7 |
|
|
|
8.9 |
|
|
|
10.1 |
|
|
|
8.1 |
|
Smid Cap Value Composite |
|
10/1/05 |
|
|
1.1 |
|
|
|
8.6 |
|
|
|
7.1 |
|
|
|
9.2 |
|
|
|
9.1 |
|
Russell 2500 Value Index |
|
|
|
|
12.7 |
|
|
|
13.2 |
|
|
|
10.0 |
|
|
|
11.1 |
|
|
|
8.1 |
|
Multi Cap Value Composite |
|
7/1/02 |
|
|
8.8 |
|
|
|
12.4 |
|
|
|
9.2 |
|
|
|
11.5 |
|
|
|
9.7 |
|
Russell 3000 Value Index |
|
|
|
|
15.7 |
|
|
|
13.8 |
|
|
|
11.2 |
|
|
|
12.0 |
|
|
|
8.7 |
|
Equity Income Composite |
|
12/1/03 |
|
|
11.1 |
|
|
|
9.5 |
|
|
|
9.3 |
|
|
|
9.8 |
|
|
|
10.8 |
|
Russell 3000 Value Index |
|
|
|
|
15.7 |
|
|
|
13.8 |
|
|
|
11.2 |
|
|
|
12.0 |
|
|
|
8.8 |
|
Focused Value Composite |
|
9/1/04 |
|
|
13.9 |
|
|
|
11.5 |
|
|
|
7.4 |
|
|
|
9.0 |
|
|
|
9.6 |
|
Russell 3000 Value Index |
|
|
|
|
15.7 |
|
|
|
13.8 |
|
|
|
11.2 |
|
|
|
12.0 |
|
|
|
8.7 |
|
Global Value Opportunity Composite |
|
1/1/20 |
|
|
38.1 |
|
|
|
20.5 |
|
|
|
14.8 |
|
|
|
— |
|
|
|
13.2 |
|
MSCI ACWI Value - Net Index |
|
|
|
|
22.0 |
|
|
|
14.7 |
|
|
|
10.8 |
|
|
|
— |
|
|
|
8.9 |
|
Small Cap Opportunity Composite |
|
7/1/04 |
|
|
-1.5 |
|
|
|
10.2 |
|
|
|
5.6 |
|
|
|
10.8 |
|
|
|
10.4 |
|
Russell 2000 Index |
|
|
|
|
12.8 |
|
|
|
13.7 |
|
|
|
6.1 |
|
|
|
10.6 |
|
|
|
8.4 |
|
Small Cap Growth Composite |
|
7/1/04 |
|
|
14.0 |
|
|
|
11.7 |
|
|
|
4.7 |
|
|
|
13.1 |
|
|
|
10.8 |
|
Russell 2000 Growth Index |
|
|
|
|
13.0 |
|
|
|
15.6 |
|
|
|
3.2 |
|
|
|
10.6 |
|
|
|
8.7 |
|
1Returns are based upon a time weighted rate of return of various fully discretionary equity portfolios with similar investment objectives, strategies and policies and other relevant criteria managed by Silvercrest Asset Management Group LLC (“SAMG LLC”), a subsidiary of Silvercrest. Performance results are gross of fees and net of commission charges. An investor’s actual return will be reduced by the advisory fees and any other expenses it may incur in the management of the investment advisory account. SAMG LLC’s standard advisory fees are described in Part 2 of its Form ADV. Actual fees and expenses will vary depending on a variety of factors, including the size of a particular account. Returns greater than one year are shown as annualized compounded returns and include gains and accrued income and reinvestment of distributions. Past performance is no guarantee of future results. This report contains no recommendations to buy or sell securities or a solicitation of an offer to buy or sell securities or investment services or adopt any investment position. This report is not intended to constitute investment advice and is based upon conditions in place during the period noted. Market and economic views are subject to change without notice and may be untimely when presented here. Readers are advised not to infer or assume that any securities, sectors or markets described were or will be profitable. SAMG LLC is an independent investment advisory and financial services firm created to meet the investment and administrative needs of individuals with substantial assets and select institutional investors. SAMG LLC claims compliance with the Global Investment Performance Standards (GIPS®).
2The market indices used to compare to the performance of our strategies are as follows:
The Russell 1000 Index is a capitalization-weighted, unmanaged index that measures the 1000 largest companies in the Russell 3000. The Russell 1000 Value Index is a capitalization-weighted, unmanaged index that includes those Russell 1000 Index companies with lower price-to-book ratios and lower expected growth values.
The Russell 2000 Index is a capitalization-weighted, unmanaged index that measures the 2000 smallest companies in the Russell 3000. The Russell 2000 Value Index is a capitalization-weighted, unmanaged index that includes those Russell 2000 Index companies with lower price-to-book ratios and lower expected growth values. The Russell 2000 Growth Index is a capitalization-weighted, unmanaged index that includes those Russell 2000 Index companies with higher price-to-book ratios and higher forecasted growth.
The Russell 2500 Index is a capitalization-weighted, unmanaged index that measures the 2500 smallest companies in the Russell 3000. The Russell 2500 Value Index is a capitalization-weighted, unmanaged index that includes those Russell 2000 Index companies with lower price-to-book ratios and lower expected growth values. The Russell 2500 Growth Index is a capitalization-weighted, unmanaged index that includes those Russell 2500 Index companies with higher price-to-book ratios and higher forecasted growth.
The Russell 3000 Value Index is a capitalization-weighted, unmanaged index that measures those Russell 3000 Index companies with lower price-to-book ratios and lower forecasted growth.
MSCI ACWI Value - Net Index captures large and mid-cap securities across 23 Developed and 24 Emerging Markets, identifying stocks with high value characteristics (low price-to-book, low forward earnings-to-price, and high dividend yield). It represents a value-style subset of the broader MSCI ACWI Index, focusing on undervalued companies.
Proprietary Fixed Income Strategies
In the management of fixed income investments, clients typically give us the mandate to produce stable returns to dampen the volatility of their portfolios as a counterweight to equities as part of their complete asset allocation. For those investors who can take advantage of the tax exemption of municipal bonds, we have developed two high-yield municipal bond products designed to add value to the returns possible from high-grade bonds in a low-interest rate environment. Below is the breakdown of assets under management by strategy as of December 31, 2025:

Our fixed income strategy employs a bottom-up fundamental value approach designed to minimize the risk of loss. Almost all of our bond portfolios are highly customized and focused on income and liquidity generation as opposed to capital appreciation.
Outsourced Manager Selection
Recognizing the value of diversification to our clients, we offer a variety of outsourced investment capabilities designed to complement our proprietary capabilities. These outsourced capabilities include managers who have long records of success in managing growth equities, international equities, taxable high-yield bonds, hedge funds and other strategies not offered on a proprietary basis by us. In selecting these managers, we utilize an investment manager database for initial screening and then a dedicated staff conducts on-site due diligence. Potential managers are reviewed and selected by our IPSG. Our selection criteria include the following:
•Highly Consistent Returns. We emphasize consistency of performance over strong performance marked by high volatility.
•Tax Sensitivity. We seek managers with a low turnover style of management designed to achieve attractive after-tax rates of return.
•Solid Operations and Technology. We require each manager to produce evidence that it has strong technology and operations capabilities as well as vigorous compliance adherence.
•Alignment of Interest. We require evidence that the strategy’s key people have significant equity in their company and are motivated to stay in place.
•Willingness to Negotiate Fees. We require our managers to accept a significant discount in their management fees because we expect to manage all aspects of the client relationship. Their only responsibility is to manage the capital entrusted to them. No manager has refused to offer the discounts we seek.
We have two types of fee arrangements with outsourced managers. Clients may either pay a discounted fee, negotiated by us, directly to the manager who retains the entire fee, or pay directly to the manager, who then distributes a portion of the fee to us. Clients are informed of the applicable arrangement and sign a written acknowledgement.
For large clients with significant hedge fund exposure, we offer a hedge fund advisory service that creates customized hedge fund portfolios. Each of our funds of funds appears below:
•Silvercrest International Fund provides investors with broad coverage of international markets, spanning developed, emerging and frontier markets;
•Silvercrest Special Situations Fund is designed to outperform traditional benchmarks with less volatility; and
•Silvercrest Jefferson Fund is designed to outperform its benchmarks on a risk-adjusted basis for investors who seek to minimize risk and preserve capital.
Delivering Client Service
We take a holistic approach to client service, whereby a senior portfolio manager spearheads the coordination of the IPSG recommendations, family office services work and the investment management team in order to deliver the full range of our capabilities to the client.
Five out of our ten largest high net worth clients use one or more components of our family office services. We believe that this is an attractive growth area for our company and we have initiated plans to increase the provision of these services to both broaden relationships with existing clients and to attract potential clients. Our family office services are intended to be run as profitable businesses and are not used as a loss-leader for attracting clients. Our family office capabilities include the following:
•Tax Planning and Preparation;
•Partnership Accounting and Fund Administration;
•Consolidated Wealth Reporting;
•Estate or Trust Agency; and
•Art Consultancy and Management.
For institutional client relationships, contact with our clients is handled by a dedicated institutional client service team headed by a Managing Director who also maintains our relationships with institutional investment consultants. This structure permits our investment professionals to maintain their focus on achieving superior investment results without the distraction of client demands.
Competition
The wealth management industry is highly competitive and is comprised of many players. We compete directly with some of the largest financial service companies, as well as some of the smallest. We primarily compete on the basis of several factors, including our level of service, the quality of our advice, independence, stability, performance results, breadth of our capabilities and fees. In general, these competitors fall into one of the following categories:
•Diversified Financial Institutions have divisions aimed at providing wealth management solutions to the high net worth segment that are usually staffed by brokers.
•Asset Management Firms offer proprietary institutional and retail asset management services catering to the high net worth segment largely with off-the-shelf products.
•Trust Companies combine fiduciary and investment services as well as ancillary financial services.
•MFO/RIAs focus exclusively on the high net worth segment and are frequently dominated by one or two families.
As a registered investment adviser that is not affiliated with other financial firms, we are free from the conflicts associated with brokerage or investment banking firms. In advising our clients on portfolio strategies, we are motivated to meet our clients’ investment objectives—not to generate commissions or placement fees—and to focus solely on providing excellent service and investment performance.
We have the size and resources to compete with larger organizations, and unlike many smaller firms, to provide our clients with fully customized, full-service wealth management and integrated family office solutions.
While many competitors outsource investment management, we have chosen to compete with excellent proprietary investment capabilities coupled with a focused array of complementary non-proprietary capabilities offered by unaffiliated firms. This combination enables us to compete for and win the business of wealthy investors. We believe this is a key to our past and future success.
Employees
As of December 31, 2025, we had 171 full-time employees and three part-time employees. None of our employees are subject to a collective bargaining agreement. We believe that relations with our employees continue to remain strong.
We are a full-service wealth management firm and our most important resources are our employees. We have a long history of low employee turnover which is directly the result of a culture that embraces an organizational structure in which the primary functions of client service, investments, technology, operations, and business administration are organized and staffed with professionals who specialize in each of those functions. This structure permits each professional to focus on his or her area of expertise without the distraction of other business responsibilities.
We attract talented individuals who share our entrepreneurial spirit and embrace our culture, which is focused on delivering a combination of excellent investment performance together with high-touch client service.
Employees have opportunities for promotion either within their specific discipline or by joining other groups within the firm. We have also gained expertise in several disciplines as a result of acquisitions that we have completed which has resulted in filling necessary roles within the firm. Furthermore, several employees have been promoted to partner throughout our history.
Our firm also provides employees with opportunities to become members of various committees covering many disciplines including technology, operations and the Silvercrest Academy which provides internal professional development to all members of the firm. Many of our younger employees are provided with the opportunity to take on leadership roles in the aforementioned committees as part of their own professional development. This allows employees to participate in firm advancement and encourages further collaboration throughout Silvercrest.
We also offer employees tuition assistance in order to support their educational aspirations and development within the firm.
Our employees and culture differentiate Silvercrest from other firms in the wealth management space and we will continue to attract and develop talent necessary to ultimately deliver on the promise of providing exceptional service to our clients and colleagues.
Our Structure and Reorganization
Holding Company Structure
Our only business is acting as the general partner of Silvercrest L.P. and, as such, we will continue to operate and control all of its business and affairs and consolidate its financial results into our financial statements. The ownership interests of holders of limited partnership interests of Silvercrest L.P. are accounted for as a non-controlling interest in our consolidated financial statements.
Net profits, net losses and distributions of Silvercrest L.P. are allocated and made to each of its partners on a pro rata basis in accordance with the number of partnership units of Silvercrest L.P. held by each of them. In addition, Silvercrest L.P. has issued deferred equity units and restricted stock units exercisable for Class B units that entitle the holders thereof to receive distributions from Silvercrest L.P. to the same extent as if the underlying Class B units were outstanding.
Set forth below is our holding company structure and ownership as of December 31, 2025.

(1)Each share of Class B common stock is entitled to one vote per share. Class B stockholders have the right to receive the par value of the Class B common stock upon our liquidation, dissolution or winding-up.
(2)Each share of Class A common stock is entitled to one vote per share. Class A common stockholders have 100% of the rights of all classes of our capital stock to receive distributions, and substantially all assets, after payment in full to creditors and holders of preferred stock, if any.
(3)Each Class B unit held by a principal is exchangeable for one share of Class A common stock. The principals collectively hold 4,119,699 Class B units as of December 31, 2025, which represents the right to receive approximately 35.2% of the distributions made by Silvercrest L.P. The principals also collectively hold 137,765 restricted stock units, each of which is exercisable for one Class B unit, which collectively represent the right to receive approximately 1.1% of the distributions made by Silvercrest L.P. The 137,765 restricted stock units which have been issued to our principals entitle the holders thereof to participate in distributions from Silvercrest L.P. as if the underlying Class B units are outstanding and thus are taken into account to determine the economic interest of each holder of units in Silvercrest L.P. However, because the Class B units underlying the restricted stock units have not been issued and are not deemed outstanding, the holders of restricted stock units have no voting rights with respect to the underlying Class B units. We will not issue shares of Class B common stock in respect of restricted stock units of Silvercrest L.P. until such time that the underlying Class B units are issued.
(4)We hold 7,782,884 Class A units, which represents the right to receive approximately 64.8% of the distributions made by Silvercrest L.P. There are also 46,556 restricted stock units, each of which is exercisable for one Class A share, which collectively represent the right to receive approximately 0.4% of the distributions made by Silvercrest L.P. The 46,556 and 137,765 Class A and Class B restricted stock units, respectively, which have been issued to our principals and our holding company entitle the holders thereof to participate in distributions from Silvercrest L.P. as if the underlying Class A shares or Class B units are outstanding and thus are taken into account to determine the economic interest of each holder of units in Silvercrest L.P. However, because the Class A shares and Class B units underlying the restricted stock units have not been issued and are not deemed outstanding, the holders of restricted stock units have no voting rights with respect to those Class A shares or Class B units. We will not issue shares of Class A or Class B common stock in respect of restricted stock units of Silvercrest L.P. until such time that the underlying Class A shares or Class B units are issued.
Regulatory Environment
Our business is subject to extensive regulation in the United States at the federal, state and local levels and any non-US regulatory or self-regulatory organizations to which we are subject. Under these laws and regulations, agencies that regulate investment advisers and other businesses have broad administrative powers, including the power to limit, restrict or prohibit an investment adviser from carrying on its business in the event that it fails to comply with such laws and regulations. Possible sanctions that may be imposed include the suspension of individual employees, limitations on engaging in certain lines of business for specified periods of time, revocation of investment adviser license and other registrations, censures and fines.
The legislative and regulatory environment in which we operate has undergone significant changes. New laws or regulations, or changes in the enforcement of existing laws or regulations applicable to us, our activities and our clients may adversely affect our business. Our ability to function in this environment will depend on our ability to monitor and promptly react to legislative and regulatory changes. There have been a number of regulatory inquiries that have focused on the investment management industry. These inquiries have resulted in increased scrutiny of the industry and new rules and regulations for investment advisers. Additional regulation and regulatory scrutiny of our industry may limit our ability to engage in activities that might be beneficial to our stockholders.
In addition, as a result of market events, acts of serious fraud in the investment management industry and perceived lapses in regulatory oversight, U.S. and non-U.S. governmental and regulatory authorities may increase regulatory oversight of our businesses. We may be adversely affected as a result of new or revised legislation or regulations imposed by the Securities and Exchange Commission (the “SEC”), other U.S. or non-U.S. regulatory authorities or self-regulatory organizations that supervise the financial markets. We also may be adversely affected by changes in the interpretation or enforcement of existing laws and rules by these governmental authorities and self-regulatory organizations, as well as by U.S. and non-U.S. courts. It is impossible to determine the extent of the impact of any new proposed laws, regulations or initiatives that could apply to markets in which we trade, or whether any of those proposals will become law. Compliance with any new laws or regulations could add to our compliance burden and costs and affect the manner in which we conduct our business.
SEC Regulation
SAMG LLC is registered with the SEC as an investment adviser under the Investment Advisers Act of 1940, as amended (the “Advisers Act”). The Advisers Act, together with the SEC’s regulations and interpretations thereunder, imposes substantive and material restrictions and requirements on the operations of investment advisers. The SEC is authorized to institute proceedings and impose sanctions for violations of the Advisers Act, ranging from fines and censures to termination of an adviser’s registration.
The Advisers Act imposes substantive regulation on virtually all aspects of our business and relationships with our clients. As a registered investment adviser, we are subject to many requirements that cover, among other things, disclosure of information about our business to clients; maintenance of written policies and procedures; maintenance of books and records; restrictions on the types of fees we may charge, including performance fees; solicitation arrangements; engaging in transactions with clients; maintaining an effective compliance program; custody of client assets; client privacy; advertising; political contributions; information security and proxy voting. The SEC has authority to inspect any registered investment adviser from time to time to determine whether the adviser is conducting its activities (i) in accordance with applicable laws, (ii) consistent with disclosures made to clients and (iii) with adequate systems and procedures in place to ensure compliance.
As an investment adviser, we have a fiduciary duty to our clients. The SEC has interpreted this duty to impose standards, requirements, and limitations on, among other things: trading for proprietary, personal and client accounts; allocation of investment opportunities among clients; use of soft dollars; execution of transactions; and recommendations to clients. We manage 84% of our accounts on a discretionary basis, with authority to buy and sell securities for each portfolio, select broker-dealers to execute trades and negotiate brokerage commission rates. In connection with these transactions, we receive soft dollar credits from broker-dealers that have the effect of reducing certain of our expenses. Section 28(e) of the Securities Exchange Act of 1934, or the Exchange Act, provides a “safe harbor” to an investment adviser against claims that it breached its fiduciary duty under state or federal law (including The Employee Retirement Income Security Act of 1974, as amended, or ERISA) solely because the adviser caused its clients’ accounts to pay more than the lowest available commission for executing a securities trade in return for brokerage and research services. To rely on the safe harbor offered by Section 28(e), (i) we must make a good-faith determination that the amount of commissions is reasonable in relation to the value of the brokerage and research services being received and (ii) the brokerage and research services must provide lawful and appropriate assistance to us in carrying out our investment decision-making responsibilities. In permissible circumstances, we may receive technology-based research, market quotation and/or market survey services which are paid for in whole or in part by soft dollar brokerage arrangements. As our ability to use soft dollars is reduced or eliminated as a result of the implementation of statutory amendments, new regulations, or new interpretations of those regulations, our operating expenses would increase.
Under the Advisers Act, our investment management agreements may not be assigned without client consent. The term “assignment” is broadly defined and includes direct assignments as well as assignments that may be deemed to occur upon the transfer, directly or indirectly, of a controlling interest in an investment adviser.
The failure of SAMG LLC to comply with the requirements of the Advisers Act, and the regulations and interpretations thereunder, could have a material adverse effect on us.
ERISA-Related Regulation
To the extent that SAMG LLC or any other of our affiliates acts as or is considered to be a “fiduciary” under ERISA or similar laws with respect to benefit plan clients (including IRAs), SAMG LLC or the applicable affiliate is subject to certain applicable provisions of ERISA (and/or applicable provisions of the Internal Revenue Code of 1986, as amended, referred to as the Internal Revenue Code) and to regulations promulgated thereunder. Among other things, ERISA and applicable provisions of the Internal Revenue Code impose certain duties on persons who act as or who are considered to be fiduciaries under ERISA, prohibit certain transactions involving benefit plan clients and provide monetary penalties and taxes for violations of these prohibitions. Our failure to comply with these requirements could have a material adverse effect on our business.
Other Jurisdictions
Many countries other than the United States have enacted laws, rules, and regulations that apply to investment advisers and private fund managers that offer their services in those jurisdictions. Though it has client relationships with individuals who reside in jurisdictions other than the United States, other than as set forth below with respect to SAMS, Silvercrest does not market or offer its services in any jurisdiction other than the United States and Singapore. Similarly, revisions to the EU’s Markets in Financial Instruments Directive (MiFID II), which took effect in January 2018, introduced new requirements for certain non-EU portfolio managers who provide certain investment services to EU investors. Should SAMG LLC or any of our other affiliates provide such services in the EU, it and such funds may be subject to the regulatory requirements of MiFID II.
Silvercrest Asset Management (Singapore) Pte. Ltd. (“SAMS”) maintains a capital market services license to conduct the regulated activity of fund management granted by the Monetary Authority of Singapore (“MAS”) under the Securities and Futures Act in Singapore (“SFA”). SAMS has various responsibilities pursuant to the SFA. Failure by SAMS to uphold those responsibilities could result in disciplinary action by MAS, including fines, censure, and/or the suspension or termination of its license.
In addition, we and/or our affiliates may become subject to additional regulatory demands in the future to the extent we expand our investment advisory business in existing and new jurisdictions. There are also a number of pending or recently enacted legislative and regulatory initiatives in the United States and in other jurisdictions that could significantly impact our business.
Compliance
Our compliance function is comprised of a team of professionals. This group is responsible for all regulatory compliance matters, as well as monitoring adherence to client investment guidelines. Senior management is involved at various levels with respect to these functions.
Available Information
We maintain a website at http://ir.silvercrestgroup.com/. We provide access to our annual reports on Form 10-K, quarterly reports on Form 10-Q, current reports on Form 8-K and all amendments to those reports free of charge through this website as soon as reasonably practicable after such material is electronically filed with the SEC. Paper copies of annual and periodic reports filed with the SEC may be obtained free of charge upon written request by contacting our headquarters at the address located on the front cover of this report or under Investor Relations on our website. In addition, our Corporate Governance Guidelines, Code of Business Conduct and Ethics, By-Laws, Audit Committee Charter, Compensation Committee Charter and Nominating and Governance Committee Charter are available on our website (under Corporate Governance) and are available in print without charge to any stockholder requesting them. The SEC maintains a website that contains reports, information statements, and other information regarding issuers like us who file electronically with the SEC. The SEC’s website is located at www.sec.gov.
Item 1A. Risk Factors.
An investment in our common stock involves a high degree of risk. You should consider carefully the following risks and other information contained in this Annual Report on Form 10-K and other SEC filings before you decide to buy or sell our common stock. The risks identified below are not a comprehensive list but should be considered in establishing an opinion of our future operations. If any of the events or conditions contemplated by the following discussion of risks should occur, our business, financial condition, liquidity, results of operations and cash flows could suffer significantly.
Risks Related to our Investment Performance and the Financial Markets
Volatile market conditions could adversely affect our business in many ways, including by reducing the value of our assets under management and causing clients to withdraw funds, either of which could materially reduce our revenues, adversely affect our financial condition and earnings, and expose us to litigation risks.
The fees we earn under our investment management agreements with clients are based on the value of our assets under management. The prices of the securities held in the portfolios we manage and, therefore, our assets under management, may decline due to any number of factors beyond our control, including, among others, a declining stock or bond market, general economic downturn, political uncertainty, natural disasters or pandemics, acts of terrorism or other catastrophic or geopolitical events. In periods of difficult market conditions, in addition to market depreciation of the assets, we may experience accelerated client redemptions or withdrawals if clients move assets to investments they perceive as offering greater opportunity or lower risk, which could further reduce our assets under management. The economic outlook remains unpredictable and we continue to operate in a challenging business environment. If market conditions, or actions taken by our clients in response to market conditions, cause a decline in our assets under management, it would result in lower investment management fees and other revenue. If our revenues decline without a commensurate reduction in our expenses, our net income will be reduced, and our business will be negatively affected. In addition, while we seek to deliver long-term value to our clients, volatility may lead to under-performance in the near term, which could adversely affect our results of operations.
If market conditions improve greatly, driving the prices of the securities in our clients’ accounts higher, it may still lead to withdrawals or redemptions. In many cases, we advise only a portion of our clients’ complete financial portfolio. This is because many clients prefer to diversify their portfolio among more than one asset manager or investment type. As to those clients, if the portion of their portfolio held by us increases significantly, it may become too large a percentage of their overall portfolio, and they may withdraw assets from our management and invest them elsewhere, thereby rebalancing their overall portfolio and returning their allocation to us to its prior level.
The performance of our investment strategies is critical to retaining existing client assets and to attracting new client assets. Our investment strategies may perform poorly for various reasons, including general market conditions, our investment decisions, and/or the performance of the companies in which we invest on our clients’ behalf. If our investment strategies perform poorly, on an absolute basis or relative to other investment advisers, or if the rankings of any mutual funds we sub-advise downgrade, our clients may withdraw funds or terminate their relationships with us and investors in the mutual funds we sub-advise may redeem their investments, which may cause the revenues that we generate from investment management and other fees to decline. Further, third-party financial intermediaries, advisers, or consultants may rate our investment products poorly, which may lead our existing clients to withdraw funds from our investment strategies or reduce asset inflows from these third parties or their clients.
While clients do not generally have legal recourse against us due to poor investment results, if our investment strategies perform poorly, we are more likely to be subject to litigation brought by dissatisfied clients. In addition, if clients are successful in claiming that their losses resulted from fraud, gross negligence, willful misconduct, breach of contract or other similar misconduct, these clients may have remedies against us and/or our investment professionals under federal securities laws and/or state law.
We may not be able to maintain our current fee structure as a result of poor investment performance, competitive pressures or as a result of changes in our business mix, which could have a material adverse effect on our profit margins and results of operations.
In recent years, there has been a general trend toward lower fees in the investment management industry. Some of our investment strategies, because they tend to invest in larger-capitalization companies and are designed with larger capacity and to appeal to larger clients, have lower fee schedules. In order to maintain our fee structure in a competitive environment, we must be able to continue to provide investment returns and service that our clients believe justify our fees. If our investment strategies perform poorly, we may be forced to lower our fees in order to retain and attract assets to manage. Furthermore, if an increased part of our assets under management are invested in our larger capacity, lower fee strategies, our revenue could be adversely affected.
The historical returns of our existing investment strategies may not be indicative of future results or of future results of investment strategies that we may develop.
We have outlined the historical returns of our existing investment strategies under the “Business” heading in this report. The historical returns of our strategies should not be considered indicative of the future results of these strategies or of the results of any other strategies that we may develop in the future. The investment performance we achieve for our clients varies over time and the variance can be wide. The historical performance presented herein is as of December 31, 2025 and for the period then ended. The performance we achieve as of a subsequent date and for a subsequent period may be higher or lower and the difference may be material. Our strategies’ returns have benefited during some periods from investment opportunities and positive economic and market conditions. In certain periods, general economic and market conditions have negatively affected investment opportunities and our strategies’ returns. These negative conditions may occur again, and in the future, we may not be able to identify and invest in profitable investment opportunities within our current or future strategies.
We derive a substantial portion of our revenues from a limited number of strategies and clients.
As of December 31, 2025, $23.6 billion of our assets under management were concentrated in discretionary managed accounts, and the revenue from these discretionary managed accounts represented approximately 97% of our investment management fees for the twelve months ended December 31, 2025. In addition, $0.4 billion of our assets under management were invested in private partnerships as of December 31, 2025, and the revenue from these private partnerships represented approximately 3% of our investment management fees for the twelve months ended December 31, 2025. As a result, a substantial portion of our operating results depends upon the performance of a limited number of investment strategies used to manage those discretionary managed accounts and private partnerships, and our ability to retain client assets. If a significant portion of the investors in our larger strategies withdrew their investments or terminated their investment management agreements for any reason, including poor investment performance or adverse market conditions, our revenues from those strategies would decline, which would have a material adverse effect on our results of operations and financial condition.
Furthermore, certain of our strategies may derive a significant portion of their total assets under management from assets of a single client or a small number of clients. If any such clients withdraw all or a portion of their assets under management, our business would be significantly affected, which would negatively impact our investment management fees and could have a material adverse effect on our results of operations and financial condition.
Substantially all of our revenue generating contracts and relationships may be terminated upon no notice.
We derive our revenues principally from our assets under management, which may be reduced by our clients, or investors in the mutual funds we sub-advise, at any time. Any client may reallocate all or a portion of its assets under management with us at any time, on short or no notice. In addition, investors in the mutual funds we advise can redeem their investments in those funds at any time without prior notice. Further, our investment management agreements may be terminated or not renewed by our clients upon short or no notice, for any or no reason. The decrease in revenues that could result from a reduction in assets under management or the termination of a material client relationship or group of client relationships could have a material adverse effect on our business.
Our long-only, equity investment focus may not result in attractive returns in the short-term or during certain market periods and may expose us to greater risk than if our investment strategies included non-equity securities or hedged positions.
Even when securities prices are rising generally, portfolio performance may be affected by our investment approach. Our investment strategies employ a long-term investment approach, which has outperformed the market in some economic and market environments and underperformed it in others. A prolonged period in which the growth style of investing outperforms the value style may cause portions of our investment strategy to go out of favor with some clients, consultants, or third-party intermediaries. Poor performance relative to peers, coupled with changes in personnel, unfavorable market environments or other difficulties may result in significant withdrawals of client or investor assets, client or investor departures or otherwise result in a reduction in our assets under management.
Our products are best suited for investors with long-term investment horizons. In order for our classic value investment approach to yield attractive returns, we must typically hold securities for an average of over three years. Therefore, our investment strategies may not perform well during short periods of time. In addition, our strategies may not perform well during points in the economic cycle when value-oriented stocks are relatively less attractive. For instance, during the late stages of an economic cycle or during periods where the markets are focused on one investment thesis or sector, investors may purchase relatively expensive stocks in order to obtain access to above average growth, as was the case in the late 1990s.
Our largest equity investment strategies hold long positions in publicly traded equity securities of companies across a wide range of market capitalizations, geographies and industries. Accordingly, when there is a general decline in the value of equity securities, each of our equity strategies is likely to perform poorly on an absolute basis. Aside from our privately managed funds and funds of funds, we do not have strategies that invest in privately held companies or take short positions in equity securities, which could offset some of the poor performance of our long-only, equity strategies. Even if our investment performance remains strong during declining market conditions relative to other long-only equity strategies, investors may withdraw assets from our management or allocate a larger portion of their assets to non-long-only or non-equity strategies. In addition, the prices of equity securities may fluctuate more widely than the prices of other types of securities, making the level of our assets under management and related revenues more volatile.
The performance of our investment strategies or the growth of our assets under management may be constrained by the unavailability of appropriate investment opportunities.
Our investment performance depends in large part on our investment teams’ ability to identify appropriate investment opportunities. If any of our investment teams are unable to timely identify sufficiently appropriate investment opportunities for existing and new client assets, the investment performance of the relevant investment strategy could be adversely affected. In addition, if we determine that there are insufficient investment opportunities available for a strategy, we may restrict the strategy’s growth by closing the strategy to all or substantially all new investors or otherwise taking action to limit the flow of assets into the strategy. If we misjudge the point at which it would be optimal to limit access to or close a strategy, the strategy’s investment performance could be negatively impacted. The availability of sufficiently appropriate investment opportunities is influenced by a number of factors, including general market conditions. The risk that such opportunities may be unavailable is particularly acute with respect to our small cap and small-mid cap strategies, which focus on investing in companies that have lower capitalization levels, and is likely to increase as our assets under management increase, particularly if these increases occur very rapidly. If we are unable to identify appropriate investment opportunities, our growth and results of operations may be negatively affected.
Our investment process requires us to conduct extensive fundamental research on any company before investing in it, which may result in missed investment opportunities and reduce the performance of our investment strategies.
Before we add any security to our portfolio, we undergo an in-depth research process, which takes a considerable amount of time, in order to understand the company and the business well enough to make an informed decision as to whether we are willing to own a significant position in a company, whose current earnings are below its historic norms and that does not yet have earnings visibility. However, the time we take to make this judgment may cause us to miss the opportunity to invest in a company that has a sharp and rapid earnings recovery. Any such missed investment opportunity could adversely impact the performance of our investment strategies.
Our International and Global Equity Strategies invest principally in the securities of non-U.S. companies, which involve foreign currency exchange, tax, political, social and economic uncertainties and risks.
As of December 31, 2025, our international equity strategies, which invest primarily in companies domiciled outside of the United States, accounted for approximately 9.3% of our assets under management. In addition, some of our other strategies also invest on a more limited basis in securities of non-U.S. companies. Fluctuations in foreign currency exchange rates could negatively affect the returns of our clients who are invested in these strategies. In addition, an increase in the value of the U.S. dollar relative to non-U.S. currencies is likely to result in a decrease in the U.S. dollar value of our assets under management, which, in turn, could result in lower revenue since we report our financial results in U.S. dollars.
Investments in non-U.S. issuers may also be affected by tax positions taken in countries or regions in which we are invested, as well as political, social and economic uncertainty, particularly as a result of the recent decline in economic conditions. Declining tax revenues may cause governments to assert their ability to tax the local gains and/or income of foreign investors (including our clients), which could adversely affect clients’ desire to invest outside the United States. Many financial markets are not as developed or as efficient as the U.S. financial markets, and, as a result, those markets may have limited liquidity and higher price volatility. Liquidity also may be adversely affected by political or economic events within a particular country, which could impact our ability to dispose of our investments there, especially to the extent we increase the number of investments in small cap, non-U.S. issuers. Non-U.S. legal and regulatory environments, including financial accounting standards and practices, also may be different, and there may be less publicly available information about such companies. These risks could adversely affect the performance of our international and global equity strategies and may be particularly acute in the emerging or less developed markets in which we invest.
Risks Related to Our Growth
Our efforts to establish new investment teams and strategies may be unsuccessful and could negatively impact our results of operations and our reputation.
As part of our growth strategy, we may seek to take advantage of opportunities to add new investment teams. To the extent we are unable to recruit and retain investment teams that complement our business model, we may not successfully diversify our investment strategies and client assets, which could have a material adverse effect on our business and future prospects. In addition, the costs associated with establishing a new team and investment strategy initially will exceed the revenues they generate. If any such new strategies perform poorly or fail to attract sufficient assets to manage, our results of operations and reputation and the reputation of our investment strategies may be negatively impacted.
We may enter into new lines of business, make strategic investments or acquisitions or enter into joint ventures, each of which may result in additional risks and uncertainties for our business.
Subject to market conditions, we may choose to grow our business through, among other things, (i) increasing assets under management in existing investment strategies, (ii) pursuing new investment strategies, which may be similar or complementary to our existing strategies or be wholly new initiatives, or (iii) consummating acquisitions of other investment advisers or entering into joint ventures.
Making strategic investments or acquisitions and entering into strategic relationships, joint ventures, or new lines of business involve numerous risks and uncertainties, including those associated with investment of capital and other resources and with combining or integrating operational and management systems and controls and managing potential conflicts. Entry into certain lines of business may subject us to new laws and regulations and may lead to increased litigation and regulatory risk. If a new business generates insufficient revenues, produces investment losses, or if we are unable to efficiently manage our expanded operations, our results of operations will be adversely affected, and our reputation and business may be harmed. In the case of joint ventures, we are subject to additional risks and uncertainties in that we may be dependent upon, and subject to liability, losses or reputational damage relating to, systems, controls and personnel that are not under our control.
We may be unable to successfully execute strategic investments or acquisitions or enter into joint ventures, and we may fail to successfully integrate and operate new investment teams, which could limit our ability to grow assets under management and adversely affect our results of operations.
Although we periodically consider strategic investments or acquisitions as part of our growth strategy, we have not at this time entered into any undisclosed binding agreements to make strategic investments or acquisitions or any material strategic relationships or joint ventures. Moreover, we make no assurance that we will actually make any additional acquisitions. Our ability to execute our acquisition strategy will depend on our ability to identify new lines of businesses or new investment teams that meet our investment criteria and to successfully negotiate with the owners and/or managers who may not wish to give up control of the acquisition target. We cannot be certain that we will be successful in finding new investment teams or investing in new lines of business or that they will have favorable operating results following our acquisitions.
Moreover, our future acquisition strategies may focus on privately-held asset managers that pursue single strategy specialized investments. This approach could present challenges, including the lack of publicly available information, and greater risks than are generally associated with transactions with more traditional asset managers. The asset managers that we may acquire and their financial information may not be subject to the reporting requirements and other rules that govern public companies, including the Sarbanes-Oxley Act of 2002, or Sarbanes-Oxley. Moreover, such asset managers may not be subject to regulation under the Advisers Act and/or the Commodity Exchange Act at the time we acquire them. As a result, such asset managers could be more susceptible to irregular accounting or fraudulent practices. The targets we seek to acquire in the future may have shorter operating histories on which to estimate future performance than we and may not have significant or any operating revenues. They also may have a lower capitalization and fewer resources (including cash) and be more vulnerable to failure than traditional asset managers. We will be required to rely on the ability of the professionals employed by us to obtain adequate information to evaluate the manager affiliates we seek to acquire.
In addition, our ability to acquire asset managers on favorable terms and successfully integrate and operate them is subject to the following significant risks:
•we may acquire asset managers that are not accretive to our financial results upon acquisition, and we may not successfully manage acquired targets in a way that enables them to meet our expectations;
•we may be unable to generate sufficient management fees from operations or obtain the necessary debt or equity financing to consummate an acquisition on favorable terms or at all;
•agreements for the acquisition of such asset managers will typically be subject to customary conditions to closing, including satisfactory completion of due diligence investigations and negotiation of ancillary documentation, and we may spend significant time and money on potential acquisitions that we do not consummate;
•the process of acquiring or pursuing the acquisition of such asset managers may divert the attention of our management team from the operations of our business;
•we will need to attract, hire, train, supervise and manage new employees as a result of the acquisitions of asset managers;
•we may acquire such asset managers without any recourse, or with only limited recourse, for liabilities, whether known or unknown, such as claims against the former owners of the asset managers and claims for indemnification by the asset managers, limited partners and others indemnified by the former owners of the managers of the targets; and
•we may be unable to quickly and efficiently integrate new acquisitions into our existing operations.
If we cannot complete acquisitions of such asset managers on favorable terms, or integrate or operate new investment teams to meet our goals or expectations, our financial condition, results of operations, cash flows, trading price of our common stock and ability to satisfy any debt service obligations and to pay distributions could be adversely affected. Additionally, any acquisitions that we make generally will not be subject to our stockholders’ consent.
The due diligence process that we undertake in connection with strategic investments or acquisitions or entry into joint ventures may not reveal all facts that may be relevant in connection with an investment, which could subject us to unknown liabilities.
In connection with strategic investments, acquisitions or entry into joint ventures, we conduct due diligence that we deem reasonable and appropriate based on the facts and circumstances applicable to such investments, acquisitions or joint ventures and expect to use our resources and oversight to enhance the risk management functions and diligence of our business and any investments going forward. When conducting due diligence, we have been required and will be required to evaluate important and complex business, financial, tax, accounting and legal issues. Outside consultants, legal advisers, accountants and investment banks may be involved in the due diligence process in the future in varying degrees depending on the type of investment. When conducting due diligence and making an assessment regarding a strategic investment, acquisition or joint venture, we have and will continue to rely on the resources available to us, including information provided by the target of the strategic investment, acquisition or joint venture, and, in some circumstances, third-party investigations. The due diligence investigations that we have carried out or will carry out with respect to any strategic investment, acquisition or joint venture may not reveal or highlight all relevant facts that may be necessary or helpful in evaluating the strategic investment, acquisition or joint venture, which could subject us to unknown liabilities that could adversely affect our profitability, financial condition and results of operations. Moreover, such investigations will not necessarily result in the strategic investment, acquisition or joint venture being successful.
The significant growth we have experienced may be difficult to sustain.
Our assets under management have increased from $7.8 billion as of December 31, 2006 to $37.0 billion as of December 31, 2025. The absolute measure of our assets under management represents a significant rate of growth that may be difficult to sustain. The growth of our business will depend on, among other things, our ability to retain key investment professionals, to devote sufficient resources to maintaining existing investment strategies and to selectively develop new investment strategies. Our business growth will also depend on our success in achieving superior investment performance, as well as our ability to maintain and extend our distribution capabilities, to deal with changing market conditions, to maintain adequate financial and business controls and to comply with new legal and regulatory requirements arising in response to both the increased sophistication of the investment management industry and the significant market and economic events of the last few years. If we believe that in order to continue to produce attractive returns from some or all of our investment strategies we should limit the growth of those strategies, we have in the past chosen, and in the future may choose, to limit or close access to those strategies to some or most categories of new investors or clients or otherwise take action to slow the flow of assets into those strategies.
In addition, we expect there to be significant demand on our infrastructure and investment teams and we may not be able to manage our growing business effectively or be able to sustain the level of growth we have achieved historically, and any failure to do so could adversely affect our ability to generate revenue and control our expenses.
Risks Related to our Key Professionals
The loss of key investment professionals or members of our senior management team could have a material adverse effect on our business.
We depend on the skills and expertise of our investment professionals and our success depends on our ability to retain the key members of our senior management and investment teams, who possess substantial experience in investing and have been primarily responsible for the historically strong investment performance we have achieved. In particular, we depend on our portfolio managers. As of December 31, 2025, $13.7 billion, representing 37% of our assets under management, were managed using one of our proprietary equity strategies. Our five largest strategies as of December 31, 2025 were Large Cap Value, Small Cap Value, Equity Income, Multi Cap Value and Global Value Opportunity which represented 18%, 16%, 14%, 12% and 12% of assets under management, respectively. Each of these five strategies has been managed by its current portfolio manager since its inception at Silvercrest.
Because of the long tenure and stable track record of our portfolio managers, our clients may attribute the investment performance we have achieved to these individuals. While we have generally experienced very few departures among our portfolio managers, there can be no assurance that this stability will continue in the future. The departure of one of a strategy’s portfolio managers could cause clients to withdraw funds from the strategy, which would reduce our assets under management, our investment management and other fees and, if we were not able to reduce our expenses sufficiently, our net income, and these reductions could be material to our business. The departure of one of a strategy’s portfolio managers also could cause clients or investors to refrain from allocating additional funds to the strategy or delay such allocation of additional funds until a sufficient track record under a new portfolio manager or managers has been established. This would have a negative effect on the future growth of our assets under management and, therefore, our results of operations.
We depend on the contributions of our senior management team led by Richard R. Hough III, our Chairman and Chief Executive Officer, as well as other members of our senior management team. In addition, our senior marketing and client service personnel have direct contact with our clients and their consultants and advisors and other key individuals within each of our distribution channels. The loss of any of these key professionals could limit our ability to successfully execute our business strategy, prevent us from sustaining the historically strong investment performance and adversely affect our ability to retain or attract client assets.
If any member of our senior management or a key investment professional were to join a competitor or form a competing company, some of our current clients or other prominent members of the investing community could choose to invest with that competitor rather than us.
Certain of our investment or management professionals have resigned and joined a competitor, and others may resign at any time, join our competitors or form competing companies. Although the unvested shares of Class A common stock and Class B units held by our principals are subject to forfeiture, and the vested shares of Class A common stock and Class B units held by our principals are subject to repurchase, if the principal competes with us while employed or voluntarily resigns or retires, and solicits or serves our current or former clients during a specified period following termination of employment, these forfeiture and repurchase provisions may not be enforceable or may not be enforceable to their full extent. We do not carry “key man” insurance on any of our key investment professionals that would provide us with proceeds in the event of the death or disability of any of the key members of our investment or management teams.
The professional reputations, expertise in investing and client relationships of our senior management and key investment professionals are important elements to executing our business strategy and attracting and retaining clients. Accordingly, the retention of our senior management and key investment professionals is a crucial element to our future success. There is no guarantee that they will not resign, join our competitors or form a competing company.
Competition for qualified investment, management and marketing and client service professionals is intense and we may fail to successfully attract and retain qualified personnel in the future.
Our ability to attract and retain qualified personnel will depend heavily on the amount and structure of compensation and opportunities for equity ownership we offer. Historically we have offered key employees equity ownership through interests in Silvercrest L.P. Those key employees who are currently limited partners of Silvercrest L.P. hold these interests in the form of Class B units. We expect our compensation structure to include a combination of cash and equity-based incentives as appropriate. Although we intend for overall compensation levels to remain commensurate with amounts paid to our key employees in the past, we may not be successful in designing and implementing an attractive compensation model. Any cost-reduction initiative or adjustments or reductions to compensation could negatively impact our ability to retain key personnel. In addition, changes to our management structure, corporate culture and corporate governance arrangements could negatively impact our ability to retain key personnel. If we are unable to retain key personnel, our results of operations may be negatively affected.
Risks Related to our Structure
The rights of holders of Class B units of Silvercrest L.P. may give rise to conflicts of interest.
As a result of our principals holding all or a portion of their ownership interests in our business through Silvercrest L.P., rather than through Silvercrest, these existing owners may have other conflicting interests with holders of our Class A common stock. For example, our principals may have different tax positions from holders of our Class A common stock which could influence their decisions regarding whether and when we should dispose of assets, whether and when we should incur new or refinance existing indebtedness, especially in light of the existence of the tax receivable agreement that was entered into in connection with our initial public offering, and whether and when our company should terminate the tax receivable agreement and accelerate its obligations thereunder. Also, the structuring of future transactions may take into consideration our principals’ tax or other considerations even where no similar benefit would accrue to us.
Our ability to pay regular dividends to our stockholders is subject to the discretion of our board of directors and may be limited by our structure and applicable provisions of Delaware law.
We intend to continue to declare cash dividends on our Class A common stock. However, our board of directors may, in its sole discretion, change the amount or frequency of dividends or discontinue the payment of dividends entirely. In addition, because of our structure, we will be dependent upon the ability of our subsidiaries to generate earnings and cash flows and distribute them to us so that we may pay dividends to our stockholders. We expect to cause Silvercrest L.P., which is a Delaware limited partnership, to make distributions to its partners, including us, in an amount sufficient for us to pay dividends. However, its ability to make such distributions will be subject to its subsidiaries’ operating results, cash requirements and financial condition, the applicable provisions of Delaware law that may limit the amount of funds available for distribution to its partners, its compliance with covenants and financial ratios related to current and future indebtedness (including the credit facility entered into in June 2013 by the subsidiaries of Silvercrest L.P.), its other agreements with third parties, as well as its obligation to make tax distributions under the second amended and restated limited partnership agreement (which distributions would reduce the cash available for distributions by Silvercrest L.P. to us). As a Delaware corporation, our ability to pay cash dividends to our Class A common stockholders with the distributions received by us as general partner of Silvercrest L.P. will also be subject to the applicable provisions of Delaware law. Moreover, each of the companies in the corporate chain must manage its assets, liabilities and working capital in order to meet all of its cash obligations, including the payment of dividends or distributions. As a consequence of these various limitations and restrictions, we may not be able to make, or may have to reduce or eliminate, the payment of dividends on our Class A common stock. Any change in the level of our dividends or the suspension of the payment thereof could adversely affect the market price of our Class A common stock.
Our ability to pay taxes and expenses, including payments under the tax receivable agreement, may be limited by our structure.
We have no material assets other than our ownership of Class A units of Silvercrest L.P. and have no independent means of generating revenue. Silvercrest L.P. is treated as a partnership for U.S. federal income tax purposes and, as such, is not subject to U.S. federal income tax. Instead, taxable income is allocated to holders of its partnership units, including us. Accordingly, we will incur income taxes on our proportionate share of any net taxable income of Silvercrest L.P. and will incur expenses related to our operations. Under the terms of its second amended and restated limited partnership agreement, Silvercrest L.P. is obligated to make tax distributions to holders of its partnership units, including us. In addition to tax expenses, we also will incur expenses related to our operations, including expenses under the tax receivable agreement, which we expect to be significant. We intend to cause Silvercrest L.P. to make distributions in an amount sufficient to enable us to pay our taxes and operating expenses, including any payments due under the tax receivable agreement. However, its ability to make such distributions will be subject to various limitations and restrictions as set forth in the preceding risk factor. If, as a consequence of these various limitations and restrictions, we do not have sufficient funds to pay tax or other liabilities to fund our operations, we may need to borrow funds, which could have a material
adverse effect on our liquidity and financial condition. To the extent we are unable to make payments under the tax receivable agreement for any reason, such payments will be deferred and will accrue interest at SOFR plus 300 basis points until paid.
We will be required to pay principals for certain tax benefits we may claim, and the amounts we may pay could be significant.
The corporate reorganization of Silvercrest L.P. resulted in favorable tax attributes for us. In addition, future exchanges of Class B units of Silvercrest L.P. held by our principals for shares of our Class A common stock are expected to produce additional favorable tax attributes for us. When we acquire Class B units from existing principals, both the existing basis and the anticipated basis adjustments are likely to increase (for tax purposes) depreciation and amortization deductions allocable to us from Silvercrest L.P. and therefore reduce the amount of income tax we would otherwise be required to pay in the future. This increase in tax basis also may decrease gain (or increase loss) on future dispositions of certain capital assets to the extent the increased tax basis is allocated to those capital assets.
The tax receivable agreement, which we entered into with our principals, generally provides for the payment by us to each of them of 85% of the amount of the cash savings, if any, in U.S. federal and state income tax that we actually realize (or are deemed to realize in certain circumstances) in periods after our initial public offering as a result of (i) any step-up in tax basis in Silvercrest L.P.’s assets resulting from (a) the purchases or exchanges of Class B units (along with the corresponding shares of our Class B common stock) for shares of our Class A common stock and (b) payments under this tax receivable agreement; (ii) certain prior distributions by Silvercrest L.P. and prior transfers or exchanges of Class B units which resulted in tax basis adjustments to the assets of Silvercrest L.P.; and (iii) tax benefits related to imputed interest deemed to be paid by us as a result of this tax receivable agreement.
We expect that the payments we will be required to make under the tax receivable agreement will be substantial. Assuming no material changes in the relevant tax law and that we earn sufficient taxable income to realize all tax benefits that are subject to the tax receivable agreement, we expect that the reduction in tax payments for us associated with (i) the purchase of Class B units from certain of the limited partners of Silvercrest L.P. with a portion of the net proceeds of our initial public offering and (ii) exchanges of Class B units subsequent to our initial public offering as described above would aggregate approximately $1.4 million over a 15-year period. Under such a scenario we would be required to pay the holders of Class B limited partnership units approximately $9.3 million, over a 15-year period. The actual amounts may materially differ from these hypothetical amounts, as potential future reductions in tax payments for us and tax receivable agreement payments by us will be calculated using the market value of our Class A common stock and the prevailing tax rates at the time of the exchange and will be dependent on our generating sufficient future taxable income to realize the benefit.
The actual increase in tax basis, as well as the amount and timing of any payments under this agreement, will vary depending upon a number of factors, including the timing of exchanges by principals, the price of our Class A common stock at the time of the exchange, the extent to which such exchanges are taxable, the amount and timing of the taxable income we generate in the future and the tax rate then applicable, as well as the portion of our payments under the tax receivable agreement constituting imputed interest or depreciable or amortizable basis. Payments under the tax receivable agreement will be based on the tax reporting positions that we determine. Although we are not aware of any issue that would cause the Internal Revenue Service (the IRS) to challenge a tax basis increase or other tax attributes subject to the tax receivable agreement, we will not be reimbursed for any payments previously made under the tax receivable agreement. As a result, in certain circumstances, payments could be made under the tax receivable agreement in excess of the benefits that we actually realize in respect of the attributes to which the tax receivable agreement relates.
In certain cases, payments under the tax receivable agreement to our principals may be accelerated and/or significantly exceed the actual benefits we realize in respect of the tax attributes subject to the tax receivable agreement.
The tax receivable agreement provides that upon certain mergers, asset sales, other forms of business combinations or other changes of control, or if, at any time, we elect an early termination of the tax receivable agreement, our (or our successor’s) obligations under the tax receivable agreement (with respect to all Class B units held by our principals, whether or not such Class B units have been exchanged or acquired before or after such transaction) would be based on certain assumptions, including that we would have sufficient taxable income to fully avail ourselves of the deductions arising from the increased tax deductions and tax basis and other benefits related to entering into the tax receivable agreement. As a result, (i) we could be required to make payments under the tax receivable agreement that are greater than or less than the specified percentage of the actual benefits we realize in respect of the tax attributes subject to the tax receivable agreement, and (ii) if we elect to terminate the tax receivable agreement early, we would be required to make an immediate payment equal to the present value of the anticipated future tax benefits, which payment may be made significantly in advance of the actual realization of such future benefits. In these situations, our obligations under the tax receivable agreement could have a substantial negative impact on our liquidity and could have the effect of delaying, deferring or preventing certain mergers, asset sales, other forms of business combinations or other changes of control. There can be no assurance that we will be able to finance our obligations under the tax receivable agreement. If we were to elect to terminate the tax receivable agreement, we estimate that we would be required to pay approximately $9.3 million in the aggregate under the tax receivable agreement.
If we were deemed an investment company under the Investment Company Act as a result of our ownership interest in Silvercrest L.P., applicable restrictions could make it impractical for us to continue our business as contemplated and could have a material adverse effect on our business.
We do not believe that we are an “investment company” under the Investment Company Act. Because we, as the sole general partner of Silvercrest L.P., control and operate Silvercrest L.P., we believe that our interest in Silvercrest L.P. is not an “investment security” as that term is used in the Investment Company Act. If we were to cease participation in the management of Silvercrest L.P., our interest in Silvercrest L.P. could be deemed an “investment security” for purposes of the Investment Company Act. A person may be an “investment company” if it owns investment securities having a value exceeding 40% of the value of its total assets (exclusive of U.S. government securities and cash items). Our sole asset is our general partnership interest in Silvercrest L.P. An incorrect determination that such investment was an investment security could cause us to be deemed an investment company under the Investment Company Act and to become subject to the registration and other requirements of the Investment Company Act. In addition, we do not believe that we are an investment company under Section 3(b)(1) of the Investment Company Act because we are not primarily engaged in a business that causes us to fall within the definition of “investment company.” We and Silvercrest L.P. intend to continue to conduct our operations so that we will not be deemed an investment company. However, if we were to be deemed an investment company, restrictions imposed by the Investment Company Act, including limitations on our capital structure and our ability to transact with affiliates, could make it impractical for us to continue our business as contemplated and could have a material adverse effect on our business.
We provide a broad range of services to the Silvercrest Funds and family office services, which may expose us to liability.
We provide a broad range of administrative services to the management of certain of our company’s funds of funds and other investment funds (collectively, the “Silvercrest Funds”), including preparation or supervision of the preparation of some of the Silvercrest Funds’ regulatory filings, provision of shareholder services and communications, accounting services including the supervision of the activities of Silvercrest Funds’ accounting services providers in the calculation of the funds’ net asset values, supervision of the preparation of Silvercrest Funds’ financial statements and coordination of the audits of those financial statements, tax services, including supervision of tax return preparation and supervision of the work of Silvercrest Funds’ other service providers. If it were determined that the Silvercrest Funds failed to comply with applicable regulatory requirements as a result of action or failure to act by our employees, we could be responsible for losses suffered or penalties imposed.
We also provide a range of family office services to some of our clients, including philanthropic, estate and wealth planning services, tax planning and preparation, financial statement, bill paying and record keeping services, bank loan arrangement and payment services and property and casualty insurance review. If we are grossly negligent or commit willful misconduct in the course of providing these services, we could be liable for damages or costs and could experience reputational harm. Further, we could have penalties imposed on us, be required to pay fines or be subject to private litigation, any of which could decrease our future income, or negatively affect our current business or our future growth prospects.
Risks Related to the Regulatory Environment in Which we Operate
The regulatory environment in which we operate is subject to continuous change, and regulatory developments designed to increase oversight may adversely affect our business.
The legislative and regulatory environment in which we operate has undergone significant changes in the recent past, including additional filings with the SEC required of investment advisors, and implementation of additional policies and procedures which have resulted in increased costs to the Company. Significant regulatory changes in our industry may continue, which would likely subject industry participants to additional, more costly and generally more detailed regulation. New laws or regulations, or changes in the enforcement of existing laws or regulations, applicable to us and our clients may adversely affect our business. Our ability to function in this environment will depend on our ability to monitor and promptly react to legislative and regulatory changes. There have been a number of highly publicized regulatory inquiries that have focused on the investment management industry. These inquiries already have resulted in increased scrutiny of the industry and new rules and regulations for investment advisers. This regulatory scrutiny may limit our ability to engage in certain activities that might be beneficial to our stockholders.
In addition, acts of serious fraud in the investment management industry and perceived lapses in regulatory oversight, U.S. and non-U.S. governmental and regulatory authorities may increase regulatory oversight of our businesses. We may be adversely affected as a result of new or revised legislation or regulations imposed by the SEC, the CFTC, other U.S. or non-U.S. governmental regulatory authorities or self-regulatory organizations that supervise the financial markets. We also may be adversely affected by changes in the interpretation or enforcement of existing laws and rules by these governmental authorities and self-regulatory organizations, as well as by U.S. and non-U.S. courts. It is impossible to determine the extent of the impact of any new laws, regulations or initiatives that may be imposed on us or the markets in which we trade, or whether any of the proposals will become law. Compliance with any new laws or regulations could add to our compliance burden and costs and affect the manner in which we conduct business. In addition, uncertainty as to the ultimate impact of recent changes to the leadership within the U.S. government under the current administration, including changes to policy or priorities could impact the current regulatory landscape.
We could be subject to regulatory investigations, which could harm our reputation and cause our funds to lose existing investors or us to lose existing accounts or fail to attract new investors or accounts.
Any failure by us to comply with applicable laws or regulations, such as Rule 206(4)-5 under the Advisers Act regarding “pay to play” practices; Rule 204-2 regarding retention of business records, including electronic communications; and federal or state data security laws, including the “cyber” security rules contained in SEC Release number 33-11216 (which introduced changes to Regulation S-P) could result in fines, suspensions of individual employees or other sanctions. Even if an investigation or proceeding did not result in a fine or sanction or the fine or sanction imposed against us or our employees by a regulator were small in monetary amount, the adverse publicity relating to an investigation, proceeding or imposition of these fines or sanctions could harm our reputation and cause our funds to lose existing investors or us to lose existing accounts or fail to attract new investors or accounts.
Ongoing trade negotiations and potential for further regulatory reform may create regulatory uncertainty for our portfolio companies and our investment strategies and adversely affect the profitability of our portfolio companies.
Since March 2018, the United States has imposed, or threatened to impose, a series of various tariffs on a variety of goods imported into the United States, with an emphasis on those imported from China and the EU. These new tariffs, or other changes in U.S. trade policy, have resulted in, and may continue to trigger, retaliatory actions by affected countries, particularly China. In October 2022, the United States Trade Representative (“USTR”) announced the public comment phase of its four-year, statutorily mandated review of the China Section 301 tariffs. Following the announcement, the USTR solicited additional information from interested parties in regard to their investigation. However, it is unclear if any tariffs will be removed, modified, or increased as a result of the investigation. The U.S. government has also implemented and expanded a number of economic sanctions programs and export controls that target Chinese entities and nationals on national security grounds, and has imposed restrictions on our ability to acquire and retain interests in the securities of certain Chinese entities.
Geopolitical tensions globally remain elevated and further changes to foreign direct investment laws remain possible. The U.S. government is advancing plans to create an outbound investment screening regime to prevent U.S. capital from contributing to the development of force-multiplying technologies in certain jurisdictions, such as China. Any governmental action, including such actions noted above, has the potential to increase costs, decrease margins, reduce the competitiveness of products and services offered by current and future portfolio companies and adversely affect the revenues and profitability of companies whose businesses rely on goods imported from or exported to any country impacted by such policies. In addition, these actions may adversely affect our suppliers and certain other customers of our portfolio companies, which could amplify the negative impact on our operating results or future cash flows.
There is significant uncertainty with the U.S. tariff regime following the recent U.S. Supreme Court decision that struck down certain of the U.S. tariffs. Any new, increased or modified tariffs or other trade barriers or changes to international trade agreements or policies could further increase costs, decrease margins, reduce the competitiveness of products and services offered by current and future portfolio companies, and adversely affect the revenues and profitability of companies whose businesses rely on goods imported from outside of the United States.
Increasing scrutiny from stakeholders on ESG matters, including our ESG reporting, exposes us to reputational and other risks.
We, our funds and their portfolio companies face increasing public scrutiny related to ESG activities as well as ESG policies, processes and/or performance, including from fund investors, stockholders, regulators and other stakeholders. We and they risk damage to our brand and reputation, if we or they fail or are perceived to have failed to act responsibly in a number of areas, such as environmental stewardship, support for local communities, corporate governance and transparency and considering ESG factors in our investment processes. In addition, different stakeholder groups have divergent views on ESG matters, including in the countries in which we operate and invest, as well as states and localities where we serve public sector clients. This divergence increases the risk that any action or lack thereof with respect to ESG matters will be perceived negatively by at least some stakeholders and adversely impact our reputation and business. If we do not successfully manage ESG-related expectations across the varied interests of our
stakeholders, it could erode stakeholder trust, impact our reputation, and constrain our investment opportunities. Adverse incidents with respect to ESG activities or ESG policies, processes and/or performance, including any statements regarding the investment strategies of our funds or our funds’ ESG efforts or initiatives that are or are perceived to be inaccurate or misleading, could impact the value of our brand, or the brands of our funds or their portfolio companies, the cost of our or their operations and relationships with investors, all of which could adversely affect our business and results of operations.
General Risk Factors
Our failure to comply with investment guidelines set by our clients and limitations imposed by applicable law could result in damage awards against us and a loss of our assets under management, either of which could adversely affect our results of operations or financial condition.
Certain clients who retain us to manage assets on their behalf specify guidelines regarding investment allocation and strategy that we are required to follow in managing their portfolios. In addition, the boards of mutual funds we sub-advise generally establish similar guidelines regarding the investment of assets in those funds. We are also required to invest the mutual funds’ assets in accordance with limitations under the Investment Company Act, and applicable provisions of the Internal Revenue Code. Our failure to comply with any of these guidelines and other limitations could result in losses to clients which, depending on the circumstances, could result in our obligation to make clients whole for such losses. If we believed that the circumstances did not justify a reimbursement, or clients believed the reimbursement we offered was insufficient, they could seek to recover damages from us, withdraw assets from our management or terminate their investment advisory agreement with us. Any of these events could harm our reputation and adversely affect our business.
Operational risks, including the threat of cyber-attacks, may disrupt our business, breach our clients’ security, result in losses or limit our growth.
We are heavily dependent on the capacity and reliability of the communications, information and technology systems supporting our operations, whether developed, owned and operated by us or by third parties. Operational risks, such as trading or operational errors or interruption of our financial, accounting, trading, compliance and other data processing systems, whether caused by the failure to prevent or mitigate data loss or other security breaches, or other cyber security threats or attacks, including breaches of our vendors’ technology and systems, fire or other natural disaster, power or telecommunications failure, act of terrorism or war or otherwise, could result in a disruption of our business, liability to clients, regulatory intervention or reputational damage, and thus have a material adverse effect on our business. Some types of operational risks, including, for example, trading errors, may be increased in periods of increased volatility, which can increase the cost of an error. Information security risks relating to our business primarily involve the potential security breaches of our clients’ personal and financial information and illegal use thereof through system-wide “hacking” or other means. While we have not experienced a successful material information security threat or attack on our technology systems, this may occur in the future.
Although we have back-up systems and information security and consumer protection measures in place, our back-up procedures, cyber defenses and capabilities in the event of a failure, interruption, or breach of security may not be adequate. Insurance and other safeguards we use may not be available or may only partially reimburse us for our losses related to operational failures or third-party information security attacks. In addition, we may choose to reimburse a client in the event of a trading error or under other circumstances, even if we are not legally required to do so, and any such reimbursement could adversely affect our results of operations.
As a public company and as our client base, number of investment strategies, outsourced service providers, and/or physical locations increase, developing and maintaining our operational systems and infrastructure and protecting our systems from information security attacks and threats may become increasingly challenging and costly, which could constrain our ability to expand our businesses. Any upgrades or expansions to our operations and/or technology to accommodate increased volumes of transactions or otherwise may require significant expenditures and may increase the probability that we will suffer system interruptions and failures. We also depend substantially on our New York office where a majority of our employees, administration and technology resources are located, for the continued operation of our business. Any significant disruption to that office could have a material adverse effect on us.
Improper disclosure of personal data could result in liability and harm our reputation.
We and our service providers store and process personal client information. It is possible that our or our vendors’ security controls, training and other processes with respect to personal data may not prevent the improper disclosure of client information. Such disclosure could harm our reputation as well and subject us to liability, resulting in increased costs or loss of revenue.
Employee misconduct could expose us to significant legal liability and reputational harm.
We are vulnerable to reputational harm because we operate in an industry in which personal relationships, integrity and the confidence of our clients are of critical importance. Our employees may engage in misconduct that could subject us to regulatory sanctions and cause us to suffer serious reputational harm (as a consequence of the negative perception resulting from such activities), which could adversely affect our financial position, client relationships and ability to attract new clients.
Our business often requires that we deal with confidential information. If our employees or employees of the third-party service providers chosen by us were to improperly use or disclose this information, even if inadvertently, we could be subject to legal action and suffer serious harm to our reputation, financial position and current and future business relationships. It is not always possible to deter employee misconduct, and the precautions we take to detect and prevent this activity may not always be effective. In addition, the SEC has increased its scrutiny of the use of non-public information obtained from corporate insiders by professional investors. Misconduct by our employees, or even unsubstantiated allegations of misconduct, could result in an adverse effect on our reputation and our business.
Failure to properly address conflicts of interest could harm our reputation, business and results of operations.
As we expand the scope of our business and our client base, we must continue to monitor and address any conflicts between our interests and those of our clients. The SEC and other regulators scrutinize potential conflicts of interest, and we have implemented procedures and controls that we believe are reasonably designed to address these issues. However, appropriately dealing with conflicts of interest is complex, and if we fail, or appear to fail, to deal appropriately with conflicts of interest, we could face reputational damage, litigation or regulatory proceedings or penalties, any of which may adversely affect our results of operations.
The investment management industry faces substantial litigation risks that could have a material adverse effect on our business, financial condition or results of operations or cause significant reputational harm to us.
We depend on our network of relationships and on our reputation in order to attract and retain client assets. Our investment decisions could result in substantial losses to our clients. If our clients suffer significant losses or are otherwise so dissatisfied with our services that they are moved to initiate litigation, however frivolous, we could be subject to legal liabilities or actions alleging negligent misconduct, breach of fiduciary duty, breach of contract, unjust enrichment and/or fraud. These risks are often difficult to assess or quantify and their existence and magnitude often remain unknown for substantial periods of time, even after an action has commenced. We may incur significant legal expenses in defending against litigation commenced by a client or regulatory authority. Substantial legal liability or significant regulatory action against us could have a material adverse effect on our business, financial condition or results of operations or cause significant reputational harm to us.
The investment management industry is intensely competitive.
The investment management industry is intensely competitive, and our ability to compete effectively could materially impact our results of operations. Competitiveness is based on various factors, including investment performance, investment management fee rates, continuity of investment professionals and client relationships, the quality of services provided to clients, reputation, continuity of selling arrangements with intermediaries and differentiated products. Several additional factors, including the following, increase our competitive risks:
•a number of our competitors have greater financial, technical, marketing, name recognition and other resources and more personnel than we do;
•potential competitors have a relatively low cost of entering the investment management industry;
•the recent trend toward consolidation in the investment management industry and the securities business in general, has served to increase the size and strength of a number of our competitors;
•some investors may prefer to invest with a non-publicly traded investment manager due to the perception that a publicly traded asset manager may prioritize the manager’s own growth to the detriment of client investment performance;
•some competitors may have different investment styles or invest in alternative asset classes that the markets may perceive as more attractive than our investment strategies;
•other industry participants, hedge funds and alternative asset managers may seek to recruit our investment professionals; and
•some competitors charge lower fees for their investment services than we do.
Reductions in business sourced through third-party distribution channels, or their poor reviews of us or our products, could materially reduce our revenue and ability to attract new clients.
Accounts sourced through consultant-led searches have been key to our future growth. We also have accessed the high-net-worth segment of the investing community through relationships with well-respected wealth advisers who use our investment strategies in investment programs they construct for their clients. As of December 31, 2025 we had approximately $4.6 billion in assets under management from third party distribution channels, which constituted approximately 12% of our total assets under management. Our failure to successfully maintain these third-party distribution channels could materially and adversely affect our business. In addition, poor reviews or evaluations by any of these parties, whether of a particular product or of us, could result in client withdrawals and impact our ability to attract new assets through such intermediaries.
A change of control could result in termination of our sub-investment advisory and investment advisory agreements.
Pursuant to the Advisers Act, none of our investment advisory agreements for the separate accounts we manage may be assigned without the consent of the client. In addition, under the Investment Company Act, each of the investment advisory agreements with SEC registered mutual funds that we sub-advise automatically terminates in the event of its assignment. A sale of a controlling block of our voting securities and certain other transactions would be deemed an “assignment” pursuant to the Advisers Act and the Investment Company Act. Such an assignment may be deemed to occur in the event that the holders of the Class B units of Silvercrest L.P. exchange enough of their Class B units for shares of our Class A common stock and dispose of such shares of Class A common stock such that they no longer own a controlling interest in us, even if no other person or group acquires a controlling interest. If such a deemed assignment occurs, there can be no assurance that we will be able to obtain the necessary consents from our clients and, unless the necessary approvals and consents are obtained, the deemed assignment could adversely affect our ability to continue managing client accounts, resulting in the loss of assets under management and a corresponding loss of revenue.
If our techniques for managing risk are ineffective, we may be exposed to material unanticipated losses.
In order to manage the significant risks inherent in our business, we must maintain effective policies, procedures and systems that enable us to identify, monitor and control our exposure to operational, legal and reputational risks. Our risk management methods may prove to be ineffective due to their design, implementation or insufficient scope, or as a result of the lack of adequate, accurate or timely information or otherwise. If our risk management efforts are ineffective, we could suffer losses that could have a material adverse effect on our financial condition or operating results. Additionally, we could be subject to litigation, particularly from our clients, and sanctions or fines from regulators or self-regulatory organizations. Our techniques for managing risks in client portfolios may not fully mitigate the risk exposure in all economic or market environments, or against all types of risk, including risks that we might fail to identify or anticipate.
Our reliance on prime brokers, custodians, administrators and other agents subjects us to certain risks relating to their execution of transactions and their solvency, and the failure by or insolvency of any such person could adversely affect our business and financial performance.
Our business generally depends on the services of prime brokers, custodians, administrators and other agents to carry out securities transactions. For example, in the event of the insolvency of a prime broker and/or custodian, our funds might not be able to recover equivalent assets in full as they will rank among the prime broker’s and custodian’s unsecured creditors in relation to assets, which the prime broker or a custodian borrows, lends or otherwise uses. In addition, our funds’ cash held with a prime broker or a custodian will not be segregated from the prime broker’s or custodian’s own cash, and our funds will therefore rank as unsecured creditors in relation thereto.
If we incur indebtedness or issue senior equity securities, we will be exposed to additional risks, including the typical risks associated with leverage.
The amount of leverage that we employ will depend on our management’s and board of directors’ assessment of market and other factors at the time of any proposed borrowing. We may also use leverage to make certain investments. There is no assurance that a leveraging strategy will be successful. Leverage involves risks and special considerations that include the following:
•there is a likelihood of greater volatility of net asset value of our business and market price of our common stock than a comparable business without leverage;
•we will be exposed to increased risk of loss if we incur debt or issue senior equity securities to finance acquisitions or investments because a decrease in the value of our investments would have a greater negative impact on our returns, and therefore the value of our Class A common stock than if we did not use leverage;
•it is likely that such debt or equity securities will be governed by instruments containing covenants restricting our operating flexibility. These covenants may impose asset overage or investment composition requirements that are more stringent than those of our business plan and could require our business to liquidate investments at an inopportune time;
•if we are required to pledge a substantial portion of our assets in order to obtain debt financing, it may limit our ability to enter into subsequent financings at attractive terms;
•we, and indirectly our investors, will bear the cost of leverage, including issuance and servicing costs; and
•any preferred, convertible or exchangeable securities that we issue may have rights, preferences and privileges more favorable than those of our common stock.
In addition, the credit facility entered into in June 2013, as explained below, by all of the subsidiaries of Silvercrest L.P. and guaranteed by Silvercrest L.P. contains financial and other restrictive covenants, including restrictions on distributions, incurrence of additional indebtedness, mergers and certain other dispositions of our business and sale of assets.
Any requirement that we sell assets at a loss to redeem or pay interest on any leverage or for other reasons would reduce our equity value and also make it difficult for our net asset value to recover. Our board of directors, in its best judgment, nevertheless may approve the use of leverage if it expects that the benefits to our common stockholders of maintaining the leveraged position will outweigh the risks. General interest rate fluctuations may have a substantial negative impact on our investments and investment opportunities. In addition, an increase in interest rates would make it more expensive for us to use debt to finance these investments.
Future financings could adversely affect us and our common stockholders by diluting existing stockholders or by placing restrictions on our ability to run our business, including making distributions to unitholders.
The subsidiaries of Silvercrest L.P. entered into a credit facility in June 2013, which was amended and restated in June 2025, pursuant to which the subsidiaries of Silvercrest L.P. will be able to borrow from time to time for working capital needs and other purposes up to $20.0 million in principal, consisting of a $10.0 million term loan commitment and a $10.0 million revolving credit commitment. Although we believe that available borrowings under our credit facility and future cash flow from operations will be sufficient to meet our working capital requirements for normal operations pursuant to our business plan, these sources of capital may not fully fund our growth strategy in the immediate future. If we decide to pursue future acquisitions, we may draw down proceeds from our existing credit facilities and then raise additional capital through the incurrence of long-term or short-term indebtedness or the issuance of additional equity securities in private or public transactions. This could result in dilution of existing common stockholders’ equity positions, increased interest expense and decreased net income. In addition, significant capital requirements associated with such investments may impair our ability to make distributions to our Class A common stockholders.
Newly enacted laws or regulations and future changes in the taxation of businesses may impact our effective tax rate or may adversely affect our business, financial condition and operating results.
Newly enacted laws or regulations, and future changes in the taxation of businesses, may impact our effective tax rate or may adversely affect our business, financial condition and operating results. For example, the Tax Cuts and Jobs Act, enacted on December 22, 2017, reduced the corporate income tax rate to 21%, further limited the deductibility of business interest expense, and restricted the use of net operating loss carryforwards arising in taxable years beginning after December 31, 2018. We cannot predict how changes in the laws or regulations, other guidance issued pursuant to such changes, or conforming or non-conforming state tax rules might affect us or our business. In addition, there can be no assurance that tax laws, including the U.S. corporate income tax rate, would not undergo significant changes in the near future.
The market price and trading volume of our Class A common stock may be volatile, which could result in rapid and substantial losses for our stockholders.
The market price of our Class A common stock may be highly volatile and could be subject to wide fluctuations. Moreover, the trading volume of our Class A common stock may fluctuate and cause significant price variations to occur. If the market price of our Class A common stock declines significantly, you may be unable to sell your shares of Class A common stock at or above the price at which you purchased it, if at all. The market price of our Class A common stock may fluctuate or decline significantly in the future. Some of the factors that could negatively affect the price of our Class A common stock, or result in fluctuations in the price or trading volume of our Class A common stock, include:
•variations in our quarterly or annual operating results;
•failure to meet the market’s earnings expectations;
•publication of research reports about us or the investment management industry, or the failure of securities analysts to continue to cover our Class A common stock;
•the public’s reactions to our press releases, other public announcements and filings with the SEC;
•departures of any of our portfolio managers or members of our senior management team or additions or departures of other key personnel;
•adverse market reaction to any indebtedness we may incur or securities we may issue in the future;
•market and industry perception of our success, or lack thereof, in pursuing our growth strategies;
•actions by stockholders;
•strategic actions by us or our competitors, such as acquisitions or restructurings;
•changes in market valuations of similar companies;
•changes in our capital structure;
•actual or anticipated poor performance in one or more of the investment strategies we offer;
•changes or proposed changes in laws or regulations, or differing interpretations thereof, affecting our business, or enforcement of these laws and regulations, or announcements relating to these matters;
•changes in accounting standards, policies, guidance, interpretations or principles;
•adverse publicity about the investment management industry generally or as a result of specific events;
•sales of shares of our Class A common stock by us or members of our management team;
•litigation and governmental investigations;
•the expiration of contractual lockup agreements; and
•changes in general market, economic and political conditions in the United States and global economies or financial markets, including those resulting from natural disasters, terrorist attacks, acts of war, and responses to such.
Future issuances and sales of our Class A common stock in the public market could lower our stock price, and any additional capital raised by us through the sale of equity or convertible securities may dilute your ownership in us.
The market price of our Class A common stock could decline as a result of sales of a large number of shares of our Class A common stock available for sale, or the perception that such sales could occur. These sales, or the possibility that these sales may occur, also may make it more difficult for us to raise additional capital by selling equity securities in the future, at a time and price that we deem appropriate.
We have 7,663,783 shares of our Class A common stock outstanding as of March 13, 2026. The shares of Class A common stock that will be issuable upon exchange of Class B units held by our principals may only be sold in the manner and at the times described in our exchange agreement with our principals. For so long as a principal remains employed by us, during any 12-month period, each principal and his permitted transferees (e.g., family trusts) may collectively exchange vested Class B units that equal 20% of the Class B units such persons collectively held at the beginning of such 12-month period, subject to certain exceptions described under the second amended and restated limited partnership agreement of Silvercrest L.P. Upon termination of employment other than due to retirement or for cause, all Class B units held by a principal, other than those Class B units forfeited under certain circumstances, will be exchanged automatically for shares of Class A common stock. The shares of Class A common stock received upon exchange for Class B units held by our principals may be sold (i) at any time and in any manner by retired employees and employees or estates of employees terminated due to death or disability, (ii) for any principal whose employment is terminated by us without cause, in an amount equal to 50% of the total shares of Class A common stock held by the principal at the time of termination of employment less any amounts sold for taxes in each 12-month period following the 18-month anniversary of the date of termination of employment, and (iii) for any principal who voluntarily resigns his employment, in an amount equal to one third of the total shares of Class A common stock held by the principal at the time of termination of employment less any amounts sold for taxes in each 12-month period following the 18-month anniversary of the date of resignation of employment subject to manner of sale restrictions. The estate of our former Chief Executive Officer may sell portions or all of its Class A common shares in Silvercrest in order to diversify its portfolio.
As of December 31, 2025, we have reserved for issuance 1,766,101 shares of our Class A common stock pursuant to, upon the exercise of options or other equity awards granted under, or upon exchange of Class B units granted under, our 2012 Equity Incentive Plan, as amended. We may increase the number of shares registered for this purpose from time to time. Once we register these additional shares, they will be able to be sold in the public market upon issuance.
We cannot predict the size of future issuances of our Class A common stock or the effect, if any, that future issuances and sales of shares of our Class A common stock may have on the market price of our Class A common stock. Sales or distributions of substantial amounts of our Class A common stock (including shares issued in connection with an acquisition), or the perception that such sales could occur, may cause the market price of our Class A common stock to decline.
Stockholders may experience dilution in the future.
Stockholders will experience further dilution upon issuance of restricted Class B units or restricted shares of our Class A common stock, or upon the grant of options or equity awards to purchase Class B units or shares of our Class A common stock, in each case under our 2012 Equity Incentive Plan, as amended.
The requirements of being a public company may strain our resources and distract our management, which could make it difficult to manage our business.
As a public company, we are required to comply with various regulatory and reporting requirements, including those required by the SEC. Complying with these reporting and other regulatory requirements is time-consuming and results in increased costs to us and could have a negative effect on our business, results of operations and financial condition. As a public company, we are subject to the reporting requirements of the Exchange Act and requirements of Sarbanes Oxley. These requirements may place a strain on our systems and resources. The Exchange Act requires that we file annual, quarterly and current reports with respect to our business and financial condition. Sarbanes Oxley requires that we maintain effective disclosure controls and procedures and internal controls over financial reporting. To maintain and improve the effectiveness of our disclosure controls and procedures, we need to commit significant resources, hire additional staff and provide additional management oversight. We have implemented additional procedures and processes for the purpose of addressing the standards and requirements applicable to public companies. Sustaining our growth also will require us to commit additional management, operational and financial resources to identify new professionals to join our company and to maintain appropriate operational and financial systems to adequately support our expansion. In addition, as a public company, we have enhanced our investor relations, legal and corporate communications functions. All of these activities and additional efforts may increase our costs, strain our resources and divert management’s attention from other business concerns, which could have a material adverse effect on our business, financial condition, results of operations and cash flows.
If securities or industry analysts do not publish research or publish inaccurate or unfavorable research about our business, our stock price and trading volume could decline.
The trading market for our Class A common stock depends in part on the research and reports that securities or industry analysts publish about us or our business. If one or more of the analysts who covers us downgrades our stock or publishes inaccurate or unfavorable research about our business, our stock price would likely decline. If one or more of these analysts ceases coverage of us or fails to publish reports on us regularly, demand for our stock could decrease, which could cause our stock price and trading volume to decline.
The amount and mix of our assets under management (“AUM”) are subject to significant fluctuations, and a shift in our asset mix toward lower-fee strategies or funds may negatively impact our revenues and income.
Fluctuations in the amount and mix of our AUM may be attributable in part to market conditions outside of our control that have had, and in the future could have, a negative impact on our revenues and income. The level of our revenues depends largely on the level and relative mix of AUM. Our investment management fee revenues are based primarily on a percentage of AUM and vary with the nature of our strategies and/or funds. Any decrease in the value or amount of our AUM because of market volatility or other factors, such as asset outflows or a decline in the price of stocks, in particular market segments or in the securities market generally, negatively impacts our revenues and income. Changing market conditions and investor preferences may cause a shift in our asset mix toward certain lower fee strategies or funds, such as fixed income strategies and funds and ETFs, and away from higher fee equity and multi-asset products, which may cause a related decline in our revenues and income. In addition, increases in interest rates, particularly if rapid, as well as uncertainty in the future direction of interest rates, may have a negative impact on our fixed income strategies and funds and decrease the total return on bond investments due to lower market valuations of existing bonds. Moreover, we generally derive higher investment management and distribution fees from our international strategies and funds than from our U.S. ones, and higher sales fees from our U.S. strategies ad funds than from our international ones. Changing market conditions may cause a shift in our asset mix.
The ongoing conflicts in Ukraine and Gaza have, and will likely continue to, negatively impact the global economy and may have a material adverse effect on our business, operations and financial results.
The military conflicts in Ukraine and Gaza and the ongoing geopolitical tensions have created significant volatility, uncertainty and economic disruption. The United States, European Union and other countries have announced economic sanctions against Russia, and the recent war in Gaza and the threat of ongoing international conflict have created further global instability. While it has not had a material adverse effect on our business, operations and financial results, the extent to which the conflicts impact our business, operations and financial results going forward will depend on numerous evolving factors that we may not be able to accurately predict, including: the duration and scope of the conflicts, governmental and business actions that have been and continue to be taken in response to the conflict, the impact of the conflict on economic activity and any retaliatory actions taken, including by Russia.
None.
Item 1C. Cybersecurity.
Risk Management and Strategy
We regularly assess risks associated with information security threats, monitor our information systems for potential vulnerabilities, and test those systems pursuant to our information security policies, processes, and practices. To protect our information systems from threats, we use various security tools that help us identify, escalate, investigate, resolve, and recover from security incidents in a timely manner.
We recognize the importance of protecting information assets such as the personally identifiable information of our employees, and proprietary business information, and have adopted policies, management oversight, accountability structures and technology processes designed to safeguard this information. All our employees are required to attest annually to our information security policies and participate in regular security awareness training to protect their information and the Silvercrest data and systems to which they have access. These trainings also remind employees how to report any potential privacy or data security issues.
Our information security organization comprises internal and external resources designed to identify, protect, detect, mitigate, resolve, and recover from various threats and attacks by malicious actors. We leverage 24x7x365 monitoring tools and services to address the confidentiality, integrity, and availability of Silvercrest assets and data. Regular internal and third-party reviews are performed on our processes and technologies to validate the effectiveness of our privacy and data security controls and safeguards. We monitor industry best practices and developments in data privacy and security, including increased scrutiny of third-party service providers with access to sensitive Silvercrest data. We have implemented and maintain a written proprietary security incident response plan, with defined roles and responsibilities that address notification obligations and incident response procedures to follow in the event of a data security breach. We are dedicated to business continuity and resiliency, and have documented strategies, policies, and procedures in place to protect employee, business, and client data in the event of an emergency or natural disaster. Our information security risk management processes are integrated into our broader risk management program, as described in the “Governance” section immediately below.
We work with third-party service providers that proactively assess our information security program and provide us with an industry view of the cyberthreat landscape, in addition to monitoring and supporting our control environment and breach notification and response processes.
As of the date of this Annual Report on Form 10-K, information security threats have not materially affected and we believe are not reasonably likely to materially affect Silvercrest, including our business strategy, results of operations, or financial condition. Refer to the risk factor captioned “Operational risks, including the threat of cyber-attacks, may disrupt our business, breach our clients’ security, result in losses or limit our growth” in Part I, Item 1A. “Risk Factors” for more information regarding cybersecurity risks and potential related impacts on Silvercrest.
Governance
We have implemented and maintain a formal information security program, designed to develop, and maintain privacy and data security practices to protect Silvercrest assets and sensitive third-party information, including personal information. This program is governed by employees comprised of members of senior management, including our Chief Information Security Officer (“CISO”), who meet regularly and provide reports to the Board of Directors at least annually. The CISO oversees communications with the Board of Directors regarding material cybersecurity incidents and provides the Board with a summary of risks from current cybersecurity threats on a regular basis, as well as updates on management’s information security program oversight and maintenance activities, and any material changes to Silvercrest’s information security practices and procedures.
We take a risk-based approach to information security and have implemented policies throughout our operations that are designed to address threats and our response to actual or suspected incidents. In particular, the CISO is responsible for the ongoing identification and assessment of reasonably foreseeable cybersecurity threats and based on these assessments, evaluating and overseeing the implementation of safeguards for limiting such risks, including employee training and compliance, and detection and prevention mechanisms. If an information security incident occurs, Silvercrest will assemble an incident response team responsible for the identification, remediation, and post-incident review of such incident, engage outside advisors and notify third parties as appropriate and assess the materiality of the nature, scope and timing of a given incident and whether public disclosure is required.
The CISO is responsible for leading the assessment and management of cybersecurity risks. The CISO provides reports to the Board of Directors as part of the updates discussed above and regularly communicates with other members of senior management regarding information security risks.
Item 2. Properties.
Our corporate headquarters are located at 1330 Avenue of the Americas, 38th Floor, New York, New York 10019, where we occupy approximately 41,000 square feet of space under a lease, the extended terms of which expire on September 30, 2028. We also lease space for our other eight offices. We believe our current facilities are adequate for our current needs and that suitable additional space will be available as and when needed.
Item 3. Legal Proceedings.
We are, and will continue to be, subject to litigation from time to time in the ordinary course of business. Currently, there are no material legal proceedings pending or threatened against us.
Item 4. Mine Safety Disclosures.
Not applicable.
PART II
Item 5. Market for Registrant’s Common Equity, Related Stockholder Matters and Issuer Purchases of Equity Securities.
Our Class A common stock has been listed on The Nasdaq Global Market under the symbol “SAMG” since June 27, 2013. Our Class B common stock is not listed on The Nasdaq Global Market and there is no established trading market for such shares.
Issuer Purchases of Equity Securities
The following table presents information with respect to purchases of our Class A common stock made during the quarter ended
December 31, 2025.
|
|
|
|
|
|
|
|
|
|
|
|
|
|
|
|
|
Period |
|
Total Number of Shares Purchased |
|
|
Average Price Paid Per Share |
|
|
Total Number of Shares Purchased as Part of Publicly Announced Plans or Programs (1) |
|
|
Maximum Number (or Approximate Dollar Value) of Shares that May Yet Be Purchased under the Plan or Program |
|
October 1 - October 31, 2025 |
|
|
145,808 |
|
|
$ |
14.96 |
|
|
|
145,808 |
|
|
$ |
6,730,869 |
|
November 1 - November 30, 2025 |
|
|
133,600 |
|
|
$ |
13.86 |
|
|
|
133,600 |
|
|
$ |
4,873,838 |
|
December 1 - December 31, 2025 |
|
|
198,500 |
|
|
$ |
15.02 |
|
|
|
198,500 |
|
|
$ |
1,872,903 |
|
Total |
|
|
477,908 |
|
|
$ |
14.65 |
|
|
|
477,908 |
|
|
|
|
(1)On August 16, 2024, the Company announced that its Board of Directors approved a share repurchase program authorizing the Company to repurchase up to $12,000,000 of the Company’s outstanding Class A common stock (the “2024 Repurchase Program”). Repurchases under the 2024 Repurchase Program may be made using either cash on hand, borrowings under the Company’s existing credit facilities or other sources, or (a) through one or more trading plans, (b) pursuant to ASR Programs or (c) through repurchases to be made outside of the trading plans or ASR Programs but in compliance with all applicable requirements under the Exchange Act, including the safe harbor provided by Exchange Act Rule 10b-18, and consummated during an open trading window under the Company’s insider trading policy. The program has no scheduled expiration date, may be amended, suspended, or discontinued at any time and does not commit the Company to repurchase any shares of Class A common stock. The 2024 Repurchase Program ended in April 2025.
As of December 31, 2025, the Company had purchased 709,687 shares of Class A common stock pursuant to the 2024 Repurchase Program for an aggregate price of approximately $12,119.
On May 23, 2025, the Company announced that its Board of Directors approved a share repurchase program authorizing the Company to repurchase up to $25,000,000 of the Company’s outstanding Class A common stock (the “2025 Repurchase Program”). Repurchases under the 2025 Repurchase Program may be made using either cash on hand, borrowings under the Company’s existing credit facilities or other sources. Under the 2025 Repurchase Program, the Company intends to repurchase shares through market purchases, privately-negotiated transactions, block purchases, one or more 10b5-1 share trading plans to be established with one or more banks or brokers or otherwise in accordance with all applicable federal and state securities laws and regulations. The program may be amended, suspended, or discontinued at any time and does not commit the Company to repurchase any shares of Class A common stock.
As of December 31, 2025, the Company had purchased 1,537,778 shares of Class A common stock pursuant to the 2025 Repurchase Program for an aggregate price of approximately $23,127.
Holders
As of March 13, 2026, there were 20 holders of record of our Class A common stock and 63 holders of record of our Class B common stock. A substantially greater number of holders of our Class A common stock are held in “street name” and held of record by banks, brokers and other financial institutions.
Equity Compensation Plan Information
The following table provides certain information about the Class A common stock that may be issued under our equity compensation plan. The only plan under which equity awards are outstanding, and pursuant to which the Company may grant new
equity-based awards, is the 2012 Equity Incentive Plan (as amended, the “Equity Incentive Plan”). A description of the Equity Incentive Plan is contained in Note 16 to the Company’s audited financial statements for the period ending December 31, 2025, which are contained in this Annual Report. The following table summarizes equity compensation plan information for the Equity Incentive Plan as of December 31, 2025.
|
|
|
|
|
|
|
|
|
|
|
|
|
Plan Category |
|
(a) Number of securities to be issued upon exercise of outstanding options, warrants and rights |
|
|
(b) Weighted-average exercise price of outstanding options, warrants and rights |
|
|
(c) Number of securities remaining available for future issuance under equity compensation plans (excluding securities reflected in column (a)) |
|
Equity compensation plans approved by security holders |
|
|
1,060,096 |
|
|
$ |
14.91 |
|
|
|
1,766,101 |
|
Equity compensation plans not approved by security holders |
|
|
— |
|
|
|
— |
|
|
|
— |
|
Total |
|
|
1,060,096 |
|
|
$ |
14.91 |
|
|
|
1,766,101 |
|
A total of 1,687,500 shares of Class A common stock were initially reserved and available for issuance under the Equity Incentive Plan, and an additional 1,050,000 and 1,500,000 shares were added when the Equity Incentive Plan was amended in June 2022 and 2025, respectively. Equity awards under the Equity Incentive Plan may be settled in shares of the Company’s Class A common stock and/or Class B Units of SLP. The outstanding awards included in the table above represent 875,774 non-qualified stock options and 184,322 restricted stock units, all of which were issued under the Equity Incentive Plan.
Performance Graph
As a “smaller reporting company” as defined in Item 10 of Regulation S-K, the Company is not required to provide this information.
Item 6. [Reserved]
Item 7. Management’s Discussion and Analysis of Financial Condition and Results of Operations
Forward-Looking Statements
You should read the following discussion and analysis of our financial condition and results of operations in conjunction with the Consolidated Financial Statements and the related notes to those statements included later in this Annual Report on Form 10-K. This discussion and analysis contains forward-looking statements about our plans and expectations of what may happen in the future. Forward-looking statements are based on a number of assumptions and estimates that are inherently subject to significant risks and uncertainties, and our actual results could differ materially from the results anticipated by our forward-looking statements as a result of many known and unknown factors, including, but not limited to, those discussed in “Item 1A - Risk Factors” of this Annual Report on Form 10-K. See “Cautionary Notice Regarding Forward-Looking Statements” located above in “Item 1 – Business” of this Annual Report on Form 10-K.
Overview
We are a full-service wealth management firm focused on providing financial advisory and related family office services to ultra-high net worth individuals and institutional investors. In addition to a wide range of investment capabilities, we offer a full suite of complementary and customized family office services for families seeking a comprehensive oversight of their financial affairs. During the twelve months ended December 31, 2025, our assets under management increased 1.4% from $36.5 billion to $37.0 billion.
The business includes the management of funds of funds, and other investment funds, collectively referred to as the “Silvercrest Funds”. Silvercrest L.P. has issued restricted stock units exercisable for 137,765 Class B units which entitle the holders thereof to receive distributions from Silvercrest L.P. to the same extent as if the underlying Class B units were outstanding. Net profits and net losses of Silvercrest L.P. will be allocated, and distributions from Silvercrest L.P. will be made, to its current partners pro rata in accordance with their respective partnership units (and assuming the Class B units underlying all restricted stock units are outstanding).
The historical results of operations discussed in this Management’s Discussion and Analysis of Financial Condition and Results of Operations include those of Silvercrest L.P. and its subsidiaries. As the general partner of Silvercrest L.P., we control its business and affairs and, therefore, consolidate its financial position and results with ours. The interests of the limited partners’ collective 34.0% partnership interest in Silvercrest L.P. as of December 31, 2025 are reflected in non-controlling interests in our consolidated financial statements.
This Item 7 generally discusses 2025 and 2024 items and year-to-year comparisons between 2025 and 2024. Discussions of 2023 items and year-to-year comparisons between 2024 and 2023 that are not included in this Form 10-K can be found in “Management’s Discussion and Analysis of Financial Condition and Results of Operations” in the Company’s Annual Report on Form 10-K for the fiscal year ended December 31, 2024 filed with the SEC on March 6, 2025.
Key Performance Indicators
When we review our performance, we focus on the indicators described below:
|
|
|
|
|
|
|
|
|
|
|
|
|
|
|
For the Year Ended December 31, |
|
(in thousands except as indicated) |
|
2025 |
|
|
2024 |
|
|
2023 |
|
Revenue |
|
$ |
125,319 |
|
|
$ |
123,651 |
|
|
$ |
117,410 |
|
Income before other income (expense), net |
|
$ |
9,325 |
|
|
$ |
17,627 |
|
|
$ |
18,819 |
|
Net income |
|
$ |
8,059 |
|
|
$ |
15,709 |
|
|
$ |
15,183 |
|
Net income margin |
|
|
6.4 |
% |
|
|
12.7 |
% |
|
|
12.9 |
% |
Net income attributable to Silvercrest |
|
$ |
4,885 |
|
|
$ |
9,535 |
|
|
$ |
9,094 |
|
Adjusted EBITDA (1) |
|
$ |
19,619 |
|
|
$ |
26,101 |
|
|
$ |
26,878 |
|
Adjusted EBITDA margin (2) |
|
|
15.7 |
% |
|
|
21.1 |
% |
|
|
22.9 |
% |
Assets under management at period end (billions) |
|
$ |
37.0 |
|
|
$ |
36.5 |
|
|
$ |
33.3 |
|
Average assets under management (billions) (3) |
|
$ |
36.8 |
|
|
$ |
34.9 |
|
|
$ |
31.1 |
|
(1)EBITDA, a non-GAAP measure of earnings, represents net income before provision for income taxes, interest income, interest expense, depreciation and amortization. We define Adjusted EBITDA as EBITDA without giving effect to items, including but not limited to professional fees associated with acquisitions or financing transactions, gains on extinguishment of debt or other obligations related to acquisitions, losses on disposals or abandonment of assets and leaseholds, severance and other similar expenses, but including partner incentive allocations, prior to our initial public offering, as an expense. We use this non-GAAP financial measure to assess the strength of our business. These adjustments and the non-GAAP financial measures that are derived from them provide supplemental information to analyze our business from period to period. Investors should consider these non-GAAP financial measures in addition to, and not as a substitute for financial measures in accordance with GAAP. See “Supplemental Non-GAAP Financial Information” for a reconciliation of non-GAAP financial measures.
(2)Adjusted EBITDA margin, a non-GAAP measure of earnings, is calculated by dividing Adjusted EBITDA by total revenue.
(3)We have computed average assets under management by averaging assets under management at the beginning of the applicable period and assets under management at the end of the applicable period.
Revenue
We generate revenue from management and advisory fees, performance fees and family office services fees. Our management and advisory fees are generated by managing assets on behalf of separate accounts and acting as investment adviser for various investment funds. Our performance fees relate to assets managed in external investment strategies in which we have a revenue sharing arrangement and in funds in which we have no partnership interest. Our management and advisory fees and family office services fees income is recognized through the course of the period in which these services are provided. Income from performance fees is recorded at the conclusion of the contractual performance period when all contingencies are resolved. In certain arrangements, we are only entitled to receive performance fees and allocations when the return on assets under management exceeds certain benchmark returns or other performance targets.
The discretionary investment management agreements for our separately managed accounts do not have a specified term. Rather, each agreement may be terminated by either party at any time, unless otherwise agreed with the client, upon written notice of termination to the other party. The investment management agreements for our private funds are generally in effect from year to year, and may be terminated at the end of any year (or, in certain cases, on the anniversary of execution of the agreement) (i) by us upon 30 or 90 days’ prior written notice and (ii) after receiving the affirmative vote of a specified percentage of the investors in the private funds that are not affiliated with us, by the private fund on 60 or 90 days’ prior written notice. The investment management agreements for our private funds may also generally be terminated effective immediately by either party where the non-terminating party (i) commits a material breach of the terms subject, in certain cases, to a cure period, (ii) is found to have committed fraud, gross negligence or willful misconduct or (iii) becomes bankrupt, becomes insolvent or dissolves. Each of our investment management agreements contains customary indemnification obligations from us to our clients. The tables below set forth the amount of assets under management, the percentage of management and advisory fees revenues, the amount of revenue recognized, and the average assets under management for discretionary managed accounts and for private funds for each period presented.
Discretionary Managed Accounts
|
|
|
|
|
|
|
|
|
|
|
|
|
|
|
As of and for the Year Ended December 31, |
|
(in billions) |
|
2025 |
|
|
2024 |
|
|
2023 |
|
AUM concentrated in Discretionary Managed Accounts |
|
$ |
23.6 |
|
|
$ |
22.8 |
|
|
$ |
21.5 |
|
Average AUM For Discretionary Managed Accounts |
|
$ |
23.2 |
|
|
$ |
22.2 |
|
|
$ |
21.0 |
|
Discretionary Managed Accounts Revenue (in millions) |
|
$ |
116.9 |
|
|
$ |
115.2 |
|
|
$ |
108.7 |
|
Percentage of management and advisory fees revenue |
|
|
97 |
% |
|
|
97 |
% |
|
|
96 |
% |
Private Funds
|
|
|
|
|
|
|
|
|
|
|
|
|
|
|
As of and for the Year Ended December 31, |
|
(in billions) |
|
2025 |
|
|
2024 |
|
|
2023 |
|
AUM concentrated in Private Funds |
|
$ |
0.4 |
|
|
$ |
0.5 |
|
|
$ |
0.4 |
|
Average AUM For Private Funds |
|
$ |
0.5 |
|
|
$ |
0.5 |
|
|
$ |
0.4 |
|
Private Funds Revenue (in millions) |
|
$ |
3.7 |
|
|
$ |
4.1 |
|
|
$ |
4.1 |
|
Percentage of management and advisory fees revenue |
|
|
3 |
% |
|
|
3 |
% |
|
|
3 |
% |
Our management and advisory fees are primarily driven by the level of our assets under management. Our assets under management increase or decrease based on the net inflows or outflows of funds into our various investment strategies and the investment performance of our clients’ accounts. In order to increase our assets under management and expand our business, we must develop and market investment strategies that suit the investment needs of our target clients and provide attractive returns over the long term. Our ability to continue to attract clients will depend on a variety of factors including, among others:
•our ability to educate our target clients about our classic value investment strategies and provide them with exceptional client service;
•the relative investment performance of our investment strategies, as compared to competing products and market indices;
•competitive conditions in the investment management and broader financial services sectors;
•investor sentiment and confidence; and
•our decision to close strategies when we deem it to be in the best interests of our clients.
The majority of management and advisory fees that we earn on separately-managed accounts are based on the value of assets under management on the last day of each calendar quarter. Most of our management and advisory fees are billed quarterly in advance on the first day of each calendar quarter. Our basic annual fee schedule for management of clients’ assets in separately managed accounts is: (i) for managed equity or balanced portfolios, 1% of the first $10 million and 0.60% on the balance, (ii) for managed fixed income only portfolios, 0.40% on the first $10 million and 0.30% on the balance, (iii) for the municipal value strategy, 0.65%, (iv) for Cortina’s equity portfolios, 1% on the first $25 million, 0.90% on the next $50 million and 0.80% on the balance, (v) for outsourced chief investment officer portfolios, 0.40% on the first $50 million, 0.32% on the next $50 million and 0.24% on the balance and (vi) for the global value equity strategy, 0.15% per annum on the first AUD1.5 billion, 0.14% per annum on the next AUD1.5 billion, 0.11% per annum on the next AUD1.0 billion, 0.08% per annum on the next AUD1.0 billion and 0.05% per annum above AUD5.0 billion. Our fee for monitoring non-discretionary assets can range from 0.05% to 0.01%, but can also be incorporated into an agreed-upon fixed family office service fee. The majority of our client relationships pay a blended fee rate because they are invested in multiple strategies.
Management fees earned on investment funds that we advise are calculated primarily based on the net assets of the funds. Some funds calculate investment fees based on the net assets of the funds as of the last business day of each calendar quarter, whereas other funds calculate investment fees based on the value of net assets on the first business day of the month. Depending on the investment fund, fees are paid either quarterly in advance or quarterly in arrears. For our private funds, the fees range from 0.25% to 1.5% annually. Certain management fees earned on investment funds for which we perform risk management and due diligence services are based on flat fee agreements customized for each engagement.
Average annual management fee is calculated by dividing our actual revenue earned over a period by our average assets under management during the same period (which is calculated by averaging quarter-end assets under management for the applicable period). Our average management fee was 0.34%, 0.35% and 0.38% for the years ended December 31, 2025, 2024 and 2023, respectively. Changes in our total average management fee rates are typically the result of changes in the mix of our assets under management and increased concentration in our equities strategies whose fee rates are higher than those of other investment strategies. Advisory fees are also adjusted for any cash flows into or out of a portfolio, where the cash flow represents greater than 10% of the previous quarter-end market value of the portfolio. These cash flow-related adjustments were insignificant for the years ended December 31, 2025, 2024 and 2023. Silvercrest L.P. has authority to take fees directly from external custodian accounts of its separately managed accounts.
Our management and advisory fees may fluctuate based on a number of factors, including the following:
•changes in assets under management due to appreciation or depreciation of our investment portfolios, and the levels of the contribution and withdrawal of assets by new and existing clients;
•allocation of assets under management among our investment strategies, which have different fee schedules;
•allocation of assets under management between separately managed accounts and advised funds, for which we generally earn lower overall advisory fees; and
•the level of our performance with respect to accounts and funds on which we are paid incentive fees.
Our family office services capabilities enable us to provide comprehensive and integrated services to our clients. Our dedicated group of tax and financial planning professionals provide financial planning, tax planning and preparation, partnership accounting and fund administration, and consolidated wealth reporting, among other services. Family office services income fluctuates based on both the number of clients for whom we perform these services and the level of agreed-upon fees, most of which are flat fees. Therefore, non-discretionary assets under management, which are associated with family office services, do not typically serve as the basis for the amount of family office services revenue that is recognized.
Expenses
Our expenses consist primarily of compensation and benefits expenses, as well as general and administrative expense including rent, professional services fees, data-related costs and sub-advisory fees. These expenses may fluctuate due to a number of factors, including the following:
•variations in the level of total compensation expense due to, among other things, bonuses, awards of equity to our employees and partners of Silvercrest L.P., changes in our employee count and mix, and competitive factors; and
•the level of management fees from funds that utilize sub-advisors will affect the amount of sub-advisory fees.
Compensation and Benefits Expense
Our largest expense is compensation and benefits, which includes the salaries, bonuses, equity-based compensation and related benefits and payroll costs attributable to our principals and employees. Our compensation methodology is intended to meet the following objectives: (i) support our overall business strategy; (ii) attract, retain and motivate top-tier professionals within the investment management industry; and (iii) align our employees’ interests with those of our equity owners. We have experienced, and expect to continue to experience, a general rise in compensation and benefits expense commensurate with growth in headcount and with the need to maintain competitive compensation levels.
The components of our compensation and benefits expenses for the years ended December 31, 2025, 2024 and 2023 are as follows:
|
|
|
|
|
|
|
|
|
|
|
|
|
|
|
For the Year Ended December 31, |
|
(in thousands) |
|
2025 |
|
|
2024 |
|
|
2023 |
|
Cash compensation and benefits (1) |
|
$ |
82,119 |
|
|
$ |
74,747 |
|
|
$ |
70,992 |
|
Non-cash equity-based compensation expense |
|
|
1,826 |
|
|
|
1,916 |
|
|
|
1,627 |
|
Total compensation expense |
|
$ |
83,945 |
|
|
$ |
76,663 |
|
|
$ |
72,619 |
|
(1)For the years ended December 31, 2025, 2024 and 2023, $30,889, $31,140 and $31,289 of partner incentive payments were included in cash compensation and benefits expense, respectively.
During 2025, 2024 and 2023, Silvercrest L.P. granted restricted stock units (“RSU”) to existing Class B unit holders. During 2025 and 2023, Silvercrest L.P. granted non-qualified options (“NQO”) to an existing Class B unit holder. Information regarding restricted stock units can be found in Note 16. “Equity-Based Compensation” in the accompanying consolidated financial statements.
General and Administrative Expenses
General and administrative expenses include occupancy-related costs, professional and outside services fees, office expenses, depreciation and amortization, sub-advisory fees and the costs associated with operating and maintaining our research, trading and portfolio accounting systems. Our costs associated with operating and maintaining our research, trading and portfolio accounting systems and professional services expenses generally increase or decrease in relative proportion to the number of employees retained by us and the overall size and scale of our business operations. Sub-advisory fees will fluctuate based on the level of management fees from funds that utilize sub-advisors.
Other Income
Other income is derived primarily from investment income arising from our investments in various private investment funds that were established as part of our investment strategies. We expect the investment components of other income, in the aggregate, to fluctuate based on market conditions and the success of our investment strategies. Performance fees earned from those investment funds in which we have a partnership interest have been earned over the past few years as a result of the achievement of various high water marks depending on the investment fund. These performance fees are recorded based on the equity method of accounting. The majority of our performance fees over the past few years have been earned from our fixed income-related funds.
Non-Controlling Interests
We are the general partner of Silvercrest L.P. and control its business and affairs and, therefore, consolidate its financial results with ours. In light of the limited partners’ interests in Silvercrest L.P., we reflect their partnership interests as non-controlling interests in our consolidated financial statements.
Provision for Income Tax
We are subject to taxes applicable to C-corporations. Our effective tax rate, and the absolute dollar amount of our tax expense, will be offset by the benefits of the tax receivable agreement entered into with our Class B stockholders.
Acquisitions
On December 13, 2018, we executed an Asset Purchase Agreement (the “Neosho Asset Purchase Agreement”) by and among the Company, Silvercrest L.P. (“SLP”), Silvercrest Asset Management Group LLC (“SAMG LLC”) and Neosho Capital LLC (“Neosho” or the “Seller”), and Christopher K. Richey, Alphonse I. Chan, Robert K. Choi and Vincent G. Pandes, each such individual a principal of Neosho, to acquire certain assets of Neosho. The transaction contemplated by the Neosho Asset Purchase Agreement closed on January 15, 2019 and is referred to herein as the “Neosho Acquisition”.
Information regarding the Neosho Acquisition can be found in Note 3. “Acquisitions” in the accompanying consolidated financial statements.
Operating Results
Revenue
Our revenues for the years ended December 31, 2025, 2024 and 2023 are set forth below:
|
|
|
|
|
|
|
|
|
|
|
|
|
|
|
|
|
|
|
For the Years Ended December 31, |
|
(in thousands) |
|
2025 |
|
|
2024 |
|
|
2025 vs. 2024 ($) |
|
|
2025 vs. 2024 (%) |
|
Management and advisory fees |
|
$ |
120,552 |
|
|
$ |
119,316 |
|
|
$ |
1,236 |
|
|
|
1.0 |
% |
Family office services |
|
|
4,767 |
|
|
|
4,335 |
|
|
|
432 |
|
|
|
10.0 |
% |
Total revenue |
|
$ |
125,319 |
|
|
$ |
123,651 |
|
|
$ |
1,668 |
|
|
|
1.3 |
% |
|
|
|
|
|
|
|
|
|
|
|
|
|
|
|
|
|
|
|
For the Years Ended December 31, |
|
(in thousands) |
|
2024 |
|
|
2023 |
|
|
2024 vs. 2023 ($) |
|
|
2024 vs. 2023 (%) |
|
Management and advisory fees |
|
$ |
119,316 |
|
|
$ |
112,794 |
|
|
$ |
6,522 |
|
|
|
5.8 |
% |
Family office services |
|
|
4,335 |
|
|
|
4,616 |
|
|
|
(281 |
) |
|
|
(6.1 |
)% |
Total revenue |
|
$ |
123,651 |
|
|
$ |
117,410 |
|
|
$ |
6,241 |
|
|
|
5.3 |
% |
The growth in our assets under management from January 1, 2023 to December 31, 2025 is described below:
|
|
|
|
|
|
|
|
|
|
|
|
|
|
|
|
Assets Under Management |
|
|
(in billions) |
|
Discretionary |
|
|
Non- Discretionary |
|
|
Total |
|
|
As of January 1, 2023 |
|
$ |
20.9 |
|
|
$ |
8.0 |
|
|
$ |
28.9 |
|
(1) |
Gross client inflows |
|
|
3.0 |
|
|
|
2.4 |
|
|
|
5.4 |
|
|
Gross client outflows |
|
|
(4.1 |
) |
|
|
(0.7 |
) |
|
|
(4.8 |
) |
|
Net client flows |
|
|
(1.1 |
) |
|
|
1.7 |
|
|
|
0.6 |
|
|
Market appreciation |
|
|
2.1 |
|
|
|
1.7 |
|
|
|
3.8 |
|
|
As of December 31, 2023 |
|
$ |
21.9 |
|
|
$ |
11.4 |
|
|
$ |
33.3 |
|
(1) |
Gross client inflows |
|
|
3.9 |
|
|
|
1.2 |
|
|
|
5.1 |
|
|
Gross client outflows |
|
|
(4.6 |
) |
|
|
(1.1 |
) |
|
|
(5.7 |
) |
|
Net client flows |
|
|
(0.7 |
) |
|
|
0.1 |
|
|
|
(0.6 |
) |
|
Market appreciation |
|
|
2.1 |
|
|
|
1.7 |
|
|
|
3.8 |
|
|
As of December 31, 2024 |
|
$ |
23.3 |
|
|
$ |
13.2 |
|
|
$ |
36.5 |
|
(1) |
Gross client inflows |
|
|
3.2 |
|
|
|
1.4 |
|
|
|
4.6 |
|
|
Gross client outflows |
|
|
(4.5 |
) |
|
|
(1.7 |
) |
|
|
(6.2 |
) |
|
Net client flows |
|
|
(1.3 |
) |
|
|
(0.3 |
) |
|
|
(1.6 |
) |
|
Market appreciation |
|
|
2.0 |
|
|
|
0.1 |
|
|
|
2.1 |
|
|
As of December 31, 2025 |
|
$ |
24.0 |
|
|
$ |
13.0 |
|
|
$ |
37.0 |
|
(1) |
(1)Less than 5% of assets under management generate performance fees.
|
|
|
|
|
|
|
|
|
|
|
|
|
|
|
|
|
|
|
|
|
|
|
PROPRIETARY EQUITY PERFORMANCE 1, 2 |
|
ANNUALIZED PERFORMANCE |
|
AS OF 12/31/2025 |
|
INCEPTION |
|
1-YEAR |
|
|
3-YEAR |
|
|
5-YEAR |
|
|
7-YEAR |
|
|
INCEPTION |
|
Large Cap Value Composite |
|
4/1/02 |
|
|
8.3 |
|
|
|
12.5 |
|
|
|
10.6 |
|
|
|
13.0 |
|
|
|
9.6 |
|
Russell 1000 Value Index |
|
|
|
|
15.9 |
|
|
|
13.9 |
|
|
|
11.3 |
|
|
|
12.1 |
|
|
|
8.2 |
|
Small Cap Value Composite |
|
4/1/02 |
|
|
-4.0 |
|
|
|
6.9 |
|
|
|
6.5 |
|
|
|
9.1 |
|
|
|
9.7 |
|
Russell 2000 Value Index |
|
|
|
|
12.6 |
|
|
|
11.7 |
|
|
|
8.9 |
|
|
|
10.1 |
|
|
|
8.1 |
|
Smid Cap Value Composite |
|
10/1/05 |
|
|
1.1 |
|
|
|
8.6 |
|
|
|
7.1 |
|
|
|
9.2 |
|
|
|
9.1 |
|
Russell 2500 Value Index |
|
|
|
|
12.7 |
|
|
|
13.2 |
|
|
|
10.0 |
|
|
|
11.1 |
|
|
|
8.1 |
|
Multi Cap Value Composite |
|
7/1/02 |
|
|
8.8 |
|
|
|
12.4 |
|
|
|
9.2 |
|
|
|
11.5 |
|
|
|
9.7 |
|
Russell 3000 Value Index |
|
|
|
|
15.7 |
|
|
|
13.8 |
|
|
|
11.2 |
|
|
|
12.0 |
|
|
|
8.7 |
|
Equity Income Composite |
|
12/1/03 |
|
|
11.1 |
|
|
|
9.5 |
|
|
|
9.3 |
|
|
|
9.8 |
|
|
|
10.8 |
|
Russell 3000 Value Index |
|
|
|
|
15.7 |
|
|
|
13.8 |
|
|
|
11.2 |
|
|
|
12.0 |
|
|
|
8.8 |
|
Focused Value Composite |
|
9/1/04 |
|
|
13.9 |
|
|
|
11.5 |
|
|
|
7.4 |
|
|
|
9.0 |
|
|
|
9.6 |
|
Russell 3000 Value Index |
|
|
|
|
15.7 |
|
|
|
13.8 |
|
|
|
11.2 |
|
|
|
12.0 |
|
|
|
8.7 |
|
Global Value Opportunity Composite |
|
1/1/20 |
|
|
38.1 |
|
|
|
20.5 |
|
|
|
14.8 |
|
|
|
— |
|
|
|
13.2 |
|
MSCI ACWI Value - Net Index |
|
|
|
|
22.0 |
|
|
|
14.7 |
|
|
|
10.8 |
|
|
|
— |
|
|
|
8.9 |
|
Small Cap Opportunity Composite |
|
7/1/04 |
|
|
-1.5 |
|
|
|
10.2 |
|
|
|
5.6 |
|
|
|
10.8 |
|
|
|
10.4 |
|
Russell 2000 Index |
|
|
|
|
12.8 |
|
|
|
13.7 |
|
|
|
6.1 |
|
|
|
10.6 |
|
|
|
8.4 |
|
Small Cap Growth Composite |
|
7/1/04 |
|
|
14.0 |
|
|
|
11.7 |
|
|
|
4.7 |
|
|
|
13.1 |
|
|
|
10.8 |
|
Russell 2000 Growth Index |
|
|
|
|
13.0 |
|
|
|
15.6 |
|
|
|
3.2 |
|
|
|
10.6 |
|
|
|
8.7 |
|
1Returns are based upon a time weighted rate of return of various fully discretionary equity portfolios with similar investment objectives, strategies and policies and other relevant criteria managed by Silvercrest Asset Management Group LLC (“SAMG LLC”), a subsidiary of Silvercrest. Performance results are gross of fees and net of commission charges. An investor’s actual return will be reduced by the advisory fees and any other expenses it may incur in the management of the investment advisory account. SAMG LLC’s standard advisory fees are described in Part 2 of its Form ADV. Actual fees and expenses will vary depending on a variety of factors, including the size of a particular account. Returns greater than one year are shown as annualized compounded returns and include gains and accrued income and reinvestment of distributions. Past performance is no guarantee of future results. This report contains no recommendations to buy or sell securities or a solicitation of an offer to buy or sell securities or investment services or adopt any investment position. This report is not intended to constitute investment advice and is based upon conditions in place during the period noted. Market and economic views are subject to change without notice and may be untimely when presented here. Readers are advised not to infer or assume that any securities, sectors or markets described were or will be profitable. SAMG LLC is an independent investment advisory and financial services firm created to meet the investment and administrative needs of individuals with substantial assets and select institutional investors. SAMG LLC claims compliance with the Global Investment Performance Standards (GIPS®).
2The market indices used to compare to the performance of our strategies are as follows:
The Russell 1000 Index is a capitalization-weighted, unmanaged index that measures the 1000 largest companies in the Russell 3000. The Russell 1000 Value Index is a capitalization-weighted, unmanaged index that includes those Russell 1000 Index companies with lower price-to-book ratios and lower expected growth values.
The Russell 2000 Index is a capitalization-weighted, unmanaged index that measures the 2000 smallest companies in the Russell 3000. The Russell 2000 Value Index is a capitalization-weighted, unmanaged index that includes those Russell 2000 Index companies with lower price-to-book ratios and lower expected growth values. The Russell 2000 Growth Index is a capitalization-weighted, unmanaged index that includes those Russell 2000 Index companies with higher price-to-book ratios and higher forecasted growth.
The Russell 2500 Index is a capitalization-weighted, unmanaged index that measures the 2500 smallest companies in the Russell 3000. The Russell 2500 Value Index is a capitalization-weighted, unmanaged index that includes those Russell 2000 Index companies with lower price-to-book ratios and lower expected growth values. The Russell 2500 Growth Index is a capitalization-weighted, unmanaged index that includes those Russell 2500 Index companies with higher price-to-book ratios and higher forecasted growth.
The Russell 3000 Value Index is a capitalization-weighted, unmanaged index that measures those Russell 3000 Index companies with lower price-to-book ratios and lower forecasted growth.
MSCI ACWI Value - Net Index captures large and mid-cap securities across 23 Developed and 24 Emerging Markets, identifying stocks with high value characteristics (low price-to-book, low forward earnings-to-price, and high dividend yield). It represents a value-style subset of the broader MSCI ACWI Index, focusing on undervalued companies.
Year Ended December 31, 2025 versus Year Ended December 31, 2024
Our total revenue increased by $1.7 million, or 1.3%, to $125.3 million for year ended December 31, 2025, from $123.7 million for year ended December 31, 2024. This increase was driven by market appreciation in discretionary assets under management partially offset by net client outflows.
Assets under management increased by $0.5 billion, or 1.4%, to $37.0 billion at December 31, 2025 from $36.5 billion at December 31, 2024. Our increase in assets under management for the year ended December 31, 2025 was attributable to an increase in discretionary assets under management of $0.7 billion partially offset by a decrease in non-discretionary assets under management of $0.2 billion. The increase in our discretionary assets under management was driven by market appreciation partially offset by net client outflows. With respect to our discretionary assets under management, equity assets increased by 1.3% during the year ended December 31, 2025 and fixed income assets increased by 1.8% during the same period. With respect to our discretionary assets under management, most of our increase came from our international value opportunity, emerging markets ADR, focused international value and international multi cap value strategies with composite returns of 49.9%, 46.5%, 43.3%, and 39.7%, respectively, for the year ended December 31, 2025. Compared to the year ended December 31, 2024, there was a decrease of $0.5 billion of client inflows and an increase of $0.5 billion in client outflows. Our market appreciation during the year ended December 31, 2025 constituted a 5.7% rate of increase in our total assets under management compared to December 31, 2024, as compared to our market appreciation during the year ended December 31, 2024 which constituted a 10.4% rate of increase in our total assets under management compared to December 31, 2023. Sub-advised fund management revenue decreased to $0.9 million for the year ended December 31, 2025 as compared to $1.2 million for the year ended December 31, 2024. Proprietary fund management revenue remained flat at $2.9 million for the years ended December 31, 2025 and 2024. As of December 31, 2025, the composition of our assets under management was 65% in discretionary assets, which includes both separately managed accounts and proprietary and sub-advised funds, and 35% in non-discretionary assets which represent assets on which we provide portfolio reporting but do not have investment discretion.
Family office services revenue increased by $0.4 million, or 10.0%, to $4.7 million for the year ended December 31, 2025 from $4.3 million for the year ended December 31, 2024.
Year Ended December 31, 2024 versus Year Ended December 31, 2023
Our total revenue increased by $6.2 million, or 5.3%, to $123.7 million for year ended December 31, 2024, from $117.4 million for year ended December 31, 2023. This increase was driven by market appreciation in discretionary assets under management partially offset by net client outflows.
Assets under management increased by $3.2 billion, or 9.6%, to $36.5 billion at December 31, 2024 from $33.3 billion at December 31, 2023. Our increase in assets under management for the year ended December 31, 2024 was attributable to an increase in discretionary assets under management of $1.4 billion and an increase in non-discretionary assets under management of $1.8 billion. The increase in our discretionary assets under management was driven by market appreciation and net client inflows. With respect to our discretionary assets under management, equity assets increased by 7.3% during the year ended December 31, 2024 and fixed income assets increased by 6.2% during the same period. With respect to our discretionary assets under management, most of our increase came from our energy infrastructure, SMID growth, large cap growth and multi cap growth strategies with composite returns of 42.1%, 20.9%, 20.5%, and 17.9%, respectively, for the year ended December 31, 2024. Compared to the year ended December 31, 2023, there was a decrease of $0.3 billion of client inflows and an increase of $0.9 billion in client outflows. Our market appreciation during the year ended December 31, 2024 constituted a 10.4% rate of increase in our total assets under management compared to December 31, 2023, as compared to our market appreciation during the year ended December 31, 2023 which constituted a 11.4% rate of increase in our total assets under management compared to December 31, 2022. Sub-advised fund management revenue remained flat at $1.2 million for the years ended December 31, 2024 and 2023. Proprietary fund management revenue remained flat at $2.9 million for the years ended December 31, 2024 and 2023. As of December 31, 2024, the composition of our assets under management was 64% in discretionary assets, which includes both separately managed accounts and proprietary and sub-advised funds, and 36% in non-discretionary assets which represent assets on which we provide portfolio reporting but do not have investment discretion.
Family office services revenue decreased by $0.3 million, or 6.1%, to $4.3 million for the year ended December 31, 2024 from $4.6 million for the year ended December 31, 2023.
There was no performance fee revenue for the years ended December 31, 2025 and 2024. These performance fees are primarily related to external investment strategies in which we have a revenue sharing arrangement.
The following table represents a further breakdown of our assets under management for the years ended December 31, 2025, 2024 and 2023:
|
|
|
|
|
|
|
|
|
|
|
|
|
|
|
|
For the Years Ended December 31, |
|
|
(in billions) |
|
2025 |
|
|
2024 |
|
|
2023 |
|
|
Total AUM as of January 1, |
|
$ |
36.5 |
|
|
$ |
33.3 |
|
|
$ |
28.9 |
|
|
Discretionary AUM: |
|
|
|
|
|
|
|
|
|
|
Total Discretionary AUM as of January 1, |
|
|
23.3 |
|
|
|
21.9 |
|
|
|
20.9 |
|
|
New client accounts/assets |
|
|
0.7 |
|
|
|
1.5 |
|
|
|
0.3 |
|
(1) |
Closed accounts |
|
|
(0.4 |
) |
|
|
(0.5 |
) |
|
|
(0.2 |
) |
(2) |
Net cash (outflow)/inflow |
|
|
(1.5 |
) |
|
|
(1.7 |
) |
|
|
(1.3 |
) |
(3) |
Non-discretionary to Discretionary AUM |
|
|
— |
|
|
|
— |
|
|
|
— |
|
(4) |
Market appreciation |
|
|
1.9 |
|
|
|
2.1 |
|
|
|
2.2 |
|
|
Change to Discretionary AUM |
|
|
0.7 |
|
|
|
1.4 |
|
|
|
1.0 |
|
|
Total Discretionary AUM at December 31, |
|
|
24.0 |
|
|
|
23.3 |
|
|
|
21.9 |
|
|
Change to Non-Discretionary AUM |
|
|
(0.2 |
) |
|
|
1.8 |
|
|
|
3.4 |
|
(5) |
Total AUM as of December 31, |
|
$ |
37.0 |
|
|
$ |
36.5 |
|
|
$ |
33.3 |
|
|
(1)Represents new account flows from both new and existing client relationships
(2)Represents closed accounts of existing client relationships and those that terminated
(3)Represents periodic cash flows related to existing accounts
(4)Represents client assets that converted to Discretionary AUM from Non-Discretionary AUM
(5)Represents the net change to Non-Discretionary AUM
Expenses
Our expenses for the years ended December 31, 2025, 2024 and 2023, are set forth below:
|
|
|
|
|
|
|
|
|
|
|
|
|
|
|
|
|
|
|
For the Years Ended December 31, |
|
(in thousands) |
|
2025 |
|
|
2024 |
|
|
2025 vs. 2024 ($) |
|
|
2025 vs. 2024 (%) |
|
Compensation and benefits (1) |
|
$ |
83,945 |
|
|
$ |
76,663 |
|
|
$ |
7,282 |
|
|
|
9.5 |
% |
General and administrative |
|
|
32,049 |
|
|
|
29,361 |
|
|
|
2,688 |
|
|
|
9.2 |
% |
Total expenses |
|
$ |
115,994 |
|
|
$ |
106,024 |
|
|
$ |
9,970 |
|
|
|
9.4 |
% |
|
|
|
|
|
|
|
|
|
|
|
|
|
|
|
|
|
|
|
For the Years Ended December 31, |
|
(in thousands) |
|
2024 |
|
|
2023 |
|
|
2024 vs. 2023 ($) |
|
|
2024 vs. 2023 (%) |
|
Compensation and benefits (1) |
|
$ |
76,663 |
|
|
$ |
72,619 |
|
|
$ |
4,044 |
|
|
|
5.6 |
% |
General and administrative |
|
|
29,361 |
|
|
|
25,972 |
|
|
|
3,389 |
|
|
|
13.0 |
% |
Total expenses |
|
$ |
106,024 |
|
|
$ |
98,591 |
|
|
$ |
7,433 |
|
|
|
7.5 |
% |
(1)For the years ended December 31, 2025 and 2024, $30,889 and $31,140, respectively, of partner incentive payments was included in compensation and benefits expense.
Our expenses are driven primarily by our compensation costs. The table included in “—Expenses—Compensation and Benefits Expense” describes the components of our compensation expense for the three years ended December 31, 2025. Other expenses, such as rent, professional service fees, data-related costs, and sub-advisory fees incurred are included in our general and administrative expenses in the Consolidated Statement of Operations.
Year Ended December 31, 2025 versus Year Ended December 31, 2024
Total expenses increased by $10.0 million, or 9.4%, to $116.0 million for the year ended December 31, 2025 from $106.0 million for the year ended December 31, 2024. This increase was attributable to an increase in compensation and benefits expense of $7.3 million and an increase in general and administrative expenses of $2.7 million.
Compensation and benefits expense increased by $7.3 million, or 9.5%, to $83.9 million for the year ended December 31, 2025 from $76.7 million for the year ended December 31, 2024. The increase was primarily attributable to an increase in salaries and benefits expense of $4.2 million primarily as a result of merit-based increases and newly-hired staff and an increase in the accrual for bonuses of $3.2 million, partially offset by a decrease in equity based compensation expense of $0.1 million.
General and administrative expenses increased by $2.7 million, or 9.2%, to $32.1 million for the year ended December 31, 2025 from $29.4 million for the year ended December 31, 2024. The increase was primarily attributable to increases in professional fees of $2.5 million, bad debt expense of $1.0 million to adjust our reserve, travel and entertainment expenses of $0.5 million, occupancy and related costs of $0.3 million, administrative services of $0.1 million, marketing expenses of $0.1 million, recruiting expenses of $0.1 million and sub-advisory and referral fees of $0.1 million, partially offset by decreases in depreciation and amortization of $1.7 million and trade errors of $0.3 million.
Year Ended December 31, 2024 versus Year Ended December 31, 2023
Total expenses increased by $7.4 million, or 7.5%, to $106.0 million for the year ended December 31, 2024 from $98.6 million for the year ended December 31, 2023. This increase was attributable to an increase in general and administrative expenses of $3.4 million and an increase in compensation and benefits expense of $4.0 million.
Compensation and benefits expense increased by $4.0 million, or 5.6%, to $76.7 million for the year ended December 31, 2024 from $72.6 million for the year ended December 31, 2023. The increase was primarily attributable to an increase in equity based compensation expense of $0.3 million due to an increase in the number of unvested restricted stock units and unvested non-qualified stock options outstanding, an increase in salaries and benefits expense of $2.5 million primarily as a result of merit-based increases and newly-hired staff and an increase in the accrual for bonuses of $1.2 million.
General and administrative expenses increased by $3.4 million, or 13.1%, to $29.4 million for the year ended December 31, 2024 from $26.0 million for the year ended December 31, 2023. The increase was primarily attributable to increases in professional fees of $1.1 million, portfolio and systems expenses of $0.8 million, occupancy and related costs of $0.3 million, trading errors of $0.3 million, recruiting expenses of $0.3 million, travel and entertainment expenses of $0.2 million, depreciation and amortization of $0.1
million, office expense of $0.1 million, publications and subscriptions costs of $0.1 million and sub-advisory and referral fees of $0.1 million.
Other Income (Expense), Net
|
|
|
|
|
|
|
|
|
|
|
|
|
|
|
|
|
|
|
For the Years Ended December 31, |
|
(in thousands) |
|
2025 |
|
|
2024 |
|
|
2025 vs. 2024 ($) |
|
|
2025 vs. 2024 (%) |
|
Other income (expense), net |
|
$ |
222 |
|
|
$ |
203 |
|
|
$ |
19 |
|
|
|
9.4 |
% |
Interest income |
|
|
775 |
|
|
|
1,432 |
|
|
|
(657 |
) |
|
|
-45.9 |
% |
Interest expense |
|
|
(141 |
) |
|
|
(144 |
) |
|
|
3 |
|
|
|
-2.1 |
% |
Equity income from investments |
|
|
866 |
|
|
|
1,154 |
|
|
|
(288 |
) |
|
|
-25.0 |
% |
Total other income (expense), net |
|
$ |
1,722 |
|
|
$ |
2,645 |
|
|
$ |
(923 |
) |
|
|
-34.9 |
% |
|
|
|
|
|
|
|
|
|
|
|
|
|
|
|
|
|
|
|
For the Years Ended December 31, |
|
(in thousands) |
|
2024 |
|
|
2023 |
|
|
2024 vs. 2023 ($) |
|
|
2024 vs. 2023 (%) |
|
Other income (expense), net |
|
$ |
203 |
|
|
$ |
76 |
|
|
$ |
127 |
|
|
|
167.1 |
% |
Interest income |
|
|
1,432 |
|
|
|
946 |
|
|
|
486 |
|
|
|
51.4 |
% |
Interest expense |
|
|
(144 |
) |
|
|
(421 |
) |
|
|
277 |
|
|
|
-65.8 |
% |
Equity income from investments |
|
|
1,154 |
|
|
|
73 |
|
|
|
1,081 |
|
|
NM |
|
Total other income (expense), net |
|
$ |
2,645 |
|
|
$ |
674 |
|
|
$ |
1,971 |
|
|
|
292.4 |
% |
|
|
|
|
|
|
|
|
|
|
|
|
|
NM = Not Meaningful |
|
|
|
|
|
|
|
|
|
|
|
|
Year Ended December 31, 2025 versus Year Ended December 31, 2024
Other income (expense), net decreased by $0.9 million to $1.7 million for the year ended December 31, 2025 from $2.6 million for the year ended December 31, 2024. There was a $0.1 million adjustment to the fair value of our tax receivable agreement liability as of December 31, 2025. The adjustment in fair value was a result of a reduction in the future effective corporate tax rates at the federal level and in New York City as a result of law changes. Equity income from investments decreased by $0.3 million in 2025 as compared with the same period in the prior year as a result of decreased performance fee allocations. Interest expense for the year ended December 31, 2025 remained flat as compared to the prior year. Interest income decreased by $0.7 million as a result of lower balances in interest-bearing accounts during the year.
Year Ended December 31, 2024 versus Year Ended December 31, 2023
Other income (expense), net increased by $1.9 million to $2.6 million for the year ended December 31, 2024 from $0.7 million for the year ended December 31, 2023. There was a $0.1 million adjustment to the fair value of our tax receivable agreement liability as of December 31, 2024. The adjustment in fair value was a result of a reduction in the future effective corporate tax rates at the federal level and in New York City as a result of law changes. Equity income from investments increased by $1.1 million in 2024 as compared with the same period in the prior year as a result of increased performance fee allocations. Interest expense for the year ended December 31, 2024 decreased by $0.3 million as compared to the prior year due to the repayment of outstanding debt. Interest income increased by $0.5 million as a result of higher balances in interest-bearing accounts during the year.
Provision for Income Taxes
Year Ended December 31, 2025 versus Year Ended December 31, 2024
The provision for income taxes was $3.0 million and $4.6 million for the years ended December 31, 2025 and 2024, respectively. Our provision for income taxes as a percentage of income before provision for income taxes for the year ended December 31, 2025 and 2024 was 27.0% and 22.5%, respectively.
Year Ended December 31, 2024 versus Year Ended December 31, 2023
The provision for income taxes was $4.6 million and $4.3 million for the years ended December 31, 2024 and 2023, respectively. Our provision for income taxes as a percentage of income before provision for income taxes for the year ended December 31, 2024 and 2023 was 22.5% and 22.1%, respectively.
Supplemental Non-GAAP Financial Information
To provide investors with additional insight, promote transparency and allow for a more comprehensive understanding of the information used by management in its financial and operational decision-making, we supplement our consolidated financial statements presented on a basis consistent with U.S. generally accepted accounting principles, or GAAP, with Adjusted EBITDA, Adjusted EBITDA margin, Adjusted Net Income, and Adjusted Earnings Per Share, which are non-GAAP financial measures of earnings.
•EBITDA represents net income before provision for income taxes, interest income, interest expense, depreciation and amortization.
•We define Adjusted EBITDA as EBITDA without giving effect to the Delaware franchise tax, professional fees associated with acquisitions or financing transactions, gains on extinguishment of debt or other obligations related to acquisitions, impairment charges and losses on disposals or abandonment of assets and leaseholds, client reimbursements and fund redemption costs, severance and other similar expenses, but including partner incentive allocations, prior to our initial public offering, as an expense. We feel that it is important to management and investors to supplement our consolidated financial statements presented on a GAAP basis with Adjusted EBITDA, a non-GAAP financial measure of earnings, as this measure provides a perspective of recurring earnings of the Company, taking into account earnings attributable to both Class A and Class B shareholders.
•Adjusted EBITDA Margin is calculated by dividing Adjusted EBITDA by total revenue. We feel that it is important to management and investors to supplement our consolidated financial statements presented on a GAAP basis with Adjusted EBITDA Margin, a non-GAAP financial measure of earnings, as this measure provides a perspective of recurring profitability of the Company, taking into account profitability attributable to both Class A and Class B shareholders.
•Adjusted Net Income represents recurring net income without giving effect to professional fees associated with acquisitions or financing transactions, losses on forgiveness of notes receivable from our principals, gains on extinguishment of debt or other obligations related to acquisitions, impairment charges and losses on disposals or abandonment of assets and leaseholds, client reimbursements and fund redemption costs, severance and other similar expenses, but including partner incentive allocations, prior to our initial public offering, as an expense. Furthermore, Adjusted Net Income includes income tax expense assuming a blended corporate rate of 26%. We feel that it is important to management and investors to supplement our consolidated financial statements presented on a GAAP basis with Adjusted Net Income, a non-GAAP financial measure of earnings, as this measure provides a perspective of recurring income of the Company, taking into account income attributable to both Class A and Class B shareholders.
•Adjusted Earnings Per Share represents Adjusted Net Income divided by the actual Class A and Class B shares outstanding as of the end of the reporting period for basic Adjusted Earnings Per Share, and to the extent dilutive, we add unvested deferred equity units and performance units to the total shares outstanding to compute diluted Adjusted Earnings Per Share. As a result of our structure, which includes a non-controlling interest, we feel that it is important to management and investors to supplement our consolidated financial statements presented on a GAAP basis with Adjusted Earnings Per Share, a non-GAAP financial measure of earnings, as this measure provides a perspective of recurring earnings per share of the Company as a whole as opposed to being limited to our Class A common stock.
These adjustments, and the non-GAAP financial measures that are derived from them, provide supplemental information to analyze our operations between periods and over time. Investors should consider our non-GAAP financial measures in addition to, and not as a substitute for, financial measures prepared in accordance with GAAP.
The following tables contain reconciliations of net income to Adjusted EBITDA, Adjusted Net Income and Adjusted Earnings Per Share (amounts in thousands except per share amounts).
Adjusted EBITDA
|
|
|
|
|
|
|
|
|
|
|
|
|
|
|
Year Ended December 31, |
|
|
|
2025 |
|
|
2024 |
|
|
2023 |
|
Reconciliation of non-GAAP financial measure: |
|
|
|
|
|
|
|
|
|
Net income |
|
$ |
8,059 |
|
|
$ |
15,709 |
|
|
$ |
15,183 |
|
GAAP Provision for income taxes |
|
|
2,988 |
|
|
|
4,563 |
|
|
|
4,310 |
|
Delaware Franchise Tax |
|
|
200 |
|
|
|
200 |
|
|
|
200 |
|
Interest expense |
|
|
141 |
|
|
|
144 |
|
|
|
421 |
|
Interest income |
|
|
(775 |
) |
|
|
(1,432 |
) |
|
|
(946 |
) |
Depreciation and amortization |
|
|
2,421 |
|
|
|
4,146 |
|
|
|
4,014 |
|
Equity-based compensation |
|
|
1,826 |
|
|
|
1,916 |
|
|
|
1,627 |
|
Other adjustments (A) |
|
|
4,759 |
|
|
|
855 |
|
|
|
2,069 |
|
Adjusted EBITDA |
|
$ |
19,619 |
|
|
$ |
26,101 |
|
|
$ |
26,878 |
|
Adjusted EBITDA Margin |
|
|
15.7 |
% |
|
|
21.1 |
% |
|
|
22.9 |
% |
Adjusted Net Income and Adjusted Earnings Per Share |
|
|
|
|
|
|
|
|
|
Reconciliation of non-GAAP financial measure: |
|
|
|
|
|
|
|
|
|
Net income |
|
$ |
8,059 |
|
|
$ |
15,709 |
|
|
$ |
15,183 |
|
GAAP Provision for income taxes |
|
|
2,988 |
|
|
|
4,563 |
|
|
|
4,310 |
|
Delaware Franchise Tax |
|
|
200 |
|
|
|
200 |
|
|
|
200 |
|
Other adjustments (A) |
|
|
4,759 |
|
|
|
855 |
|
|
|
2,069 |
|
Adjusted earnings before provision for income taxes |
|
|
16,006 |
|
|
|
21,327 |
|
|
|
21,762 |
|
Adjusted provision for income taxes: |
|
|
|
|
|
|
|
|
|
Adjusted provision for income taxes (26% assumed tax rate) |
|
|
(4,162 |
) |
|
|
(5,545 |
) |
|
|
(5,658 |
) |
|
|
|
|
|
|
|
|
|
|
Adjusted net income |
|
$ |
11,844 |
|
|
$ |
15,782 |
|
|
$ |
16,104 |
|
|
|
|
|
|
|
|
|
|
|
GAAP net income per share (B): |
|
|
|
|
|
|
|
|
|
Basic |
|
$ |
0.56 |
|
|
$ |
1.00 |
|
|
$ |
0.96 |
|
Diluted |
|
$ |
0.56 |
|
|
$ |
1.00 |
|
|
$ |
0.96 |
|
Adjusted earnings per share/unit (B): |
|
|
|
|
|
|
|
|
|
Basic |
|
$ |
1.00 |
|
|
$ |
1.15 |
|
|
$ |
1.16 |
|
Diluted |
|
$ |
0.91 |
|
|
$ |
1.10 |
|
|
$ |
1.12 |
|
Shares/units outstanding: |
|
|
|
|
|
|
|
|
|
Basic Class A shares outstanding |
|
|
7,783 |
|
|
|
9,376 |
|
|
|
9,479 |
|
Basic Class B shares/units outstanding |
|
|
4,120 |
|
|
|
4,373 |
|
|
|
4,431 |
|
Total basic shares/units outstanding |
|
|
11,903 |
|
|
|
13,750 |
|
|
|
13,910 |
|
|
|
|
|
|
|
|
|
|
|
Diluted Class A shares outstanding (C) |
|
|
7,830 |
|
|
|
9,413 |
|
|
|
9,515 |
|
Diluted Class B shares/units outstanding (D) |
|
|
5,133 |
|
|
|
4,945 |
|
|
|
4,820 |
|
Total diluted shares/units outstanding |
|
|
12,963 |
|
|
|
14,358 |
|
|
|
14,335 |
|
|
|
(A) |
Other adjustments consist of the following: |
|
|
|
|
|
|
|
|
|
|
|
|
|
|
|
Year Ended December 31, |
|
|
|
2025 |
|
|
2024 |
|
|
2023 |
|
Acquisition costs (a) |
|
$ |
— |
|
|
$ |
— |
|
|
$ |
5 |
|
Severance |
|
|
153 |
|
|
|
393 |
|
|
|
71 |
|
Other (b) |
|
|
4,606 |
|
|
|
462 |
|
|
|
1,993 |
|
Total other adjustments |
|
$ |
4,759 |
|
|
$ |
855 |
|
|
$ |
2,069 |
|
(a)In 2023, represents professional fees of $5 related to the acquisition of Cortina.
(b)In 2025, represents an ASC 842 rent adjustment of $192 related to the amortization of property lease incentives, legal fees of $355 related to our application for licensure in the EU, Tax Receivable Agreement adjustment of ($98), recruiting fees of $16 related to our EU initiative, legal and other professional fees of $90 related to other international initiatives, sign-on bonuses paid to certain employees of $67, rent expense of $60 and the accrual for an earnout bonus of $3,924. In 2024, represents a fair value adjustment to the Neosho contingent purchase price consideration of $12, an ASC 842 (see Note 2. “Summary of Significant Accounting Policies”) rent adjustment of $192 related to the amortization of property lease incentives, Tax Receivable Agreement adjustment of ($78), sign on bonuses paid to certain employees of $188, professional fees of $53 related to a transfer pricing project, legal fees of $46, data conversion costs of $27 and software implementation costs of $22. In 2023, represents a variable compensation payment of $1,667 related to the difference between the number of non-qualified stock options granted to an existing Class B unit holder as determined using the Black-Scholes method inclusive and exclusive of the expected annual dividend yield input, Tax Receivable Agreement adjustment of $2, an ASC 842 rent adjustment of $192 related to the amortization of property lease incentives, moving costs of $35, software implementation costs of $35, professional fees related to a transfer pricing project of $37, legal fees related to the startup of a fund of $2, a fair value adjustment to the Neosho contingent purchase price consideration of $24 and a fair value adjustment to the Cortina contingent purchase price consideration of ($2).
|
|
(B) |
GAAP net income per share is strictly attributable to Class A shareholders. Adjusted earnings per share takes into account earnings attributable to both Class A and Class B shareholders. |
(C) |
Includes 46,556 and 37,109 unvested restricted stock units at December 31, 2025 and 2024, respectively. |
(D) |
Includes 137,765 and 205,079 unvested restricted stock units and 875,774 and 366,293 non-qualified stock options at December 31, 2025 and 2024, respectively. |
Liquidity and Capital Resources
Historically, the working capital needs of our business have primarily been met through cash generated by our operations. We expect that our cash and liquidity requirements in the next twelve months will be met primarily through cash generated by our operations. We will continue to evaluate our liquidity and financial position on an ongoing basis.
On June 24, 2013, the subsidiaries of Silvercrest L.P. entered into a $15.0 million credit facility with City National Bank. The subsidiaries of Silvercrest L.P. are the borrowers under such facility and Silvercrest L.P. guarantees the obligations of its subsidiaries under the credit facility. The credit facility is secured by certain assets of Silvercrest L.P. and its subsidiaries. The credit facility consisted of a $7.5 million delayed draw term loan that was scheduled to mature on June 24, 2025, and a $7.5 million revolving credit facility that was scheduled to mature on June 21, 2019. Effective July 1, 2019, the credit facility was increased and consisted of a $25.5 million delayed draw term loan that was to mature on July 1, 2026, and a $10.0 million revolving credit facility with a stated maturity date of June 18, 2024 and a stated term loan draw date of July 1, 2024. On June 17, 2022, the revolving credit facility was amended to replace LIBOR terms with its successor, Secured Overnight Financing Rate (“SOFR”). The loan bears interest at either (a) the higher of the prime rate plus a margin of 0.25 percentage points and 2.5% or (b) the SOFR rate plus 2.80 percentage points, at the borrowers’ option. On February 15, 2022, the credit facility was amended and restated to reflect changes to various definitions and related clauses with respect to the Company’s subsidiaries. On February 15, 2022, the credit facility was amended to reflect changes to various definitions and related clauses with respect to the Company’s subsidiaries. The credit facility contains restrictions on, among other things, (i) incurrence of additional debt, (ii) creating liens on certain assets, (iii) making certain investments, (iv) consolidating, merging or otherwise disposing of substantially all of our assets, (v) the sale of certain assets, and (vi) entering into transactions with affiliates. In addition, the credit facility contains certain financial covenants including a test on discretionary assets under management, maximum debt to EBITDA and a fixed charge coverage ratio. The credit facility contains customary events of default, including the occurrence of a change in control which includes a person or group of persons acting together acquiring more than 30% of the total voting securities of Silvercrest. On June 18, 2024, the subsidiaries of Silvercrest L.P. and City National Bank entered into an Amendment and Restatement Agreement, which amends and restates the credit facility (as so amended and restated, the “A&R Credit Agreement”) whereby, among other items, (i) the term loan maturity date was extended until June 18, 2027, (ii) the term loan draw date was extended to June 18, 2025, (iii) the term loan commitment was decreased from $25.5 million to $10.0 million as a result of the repayment in full of the existing term loans previously borrowed under the Credit Agreement, and (iv) the $10.0 million revolving credit facility maturity date was extended until June 18, 2025. Additionally, the quarterly installments due upon termination of the term loan commitment were revised to equal 5% of the aggregate principal amount of term loans outstanding as of June 18, 2025 (after giving effect to any term loan made on such date). The fee structure was amended so as to provide for an upfront fee of $15,000 and additional commitment fee of up to $100,000 payable in three installments of $33,333.33 each, subject to the terms of the A&R Credit Agreement, and the unused line fee with respect to the term loan commitment was increased to 0.75% per annum times the actual daily amount of unused term loan commitment for the immediately preceding fiscal quarter. The credit agreement and all other loan documents between the Credit Parties and City National Bank continued in full force and effect. On June 18, 2025, the Credit Parties and City National Bank entered into the First Amendment to the A&R Credit Agreement (the “First Amendment”), whereby, among other items, (i) the term loan maturity date was extended until June 18, 2028, subject to two one-year extensions to June 18, 2030 upon the request of the Credit Parties so long as no Default or Event of Default (each as defined in the First Amendment) exists, (ii) the revolving credit facility maturity date was extended until June 18, 2026, and (iii) the term loan draw date was extended to June 18, 2026. The fee structure was amended so as to provide for additional annual yearly payments of $33,333.33,
subject to the terms of the First Amendment. As of December 31, 2025 and 2024, we had $4.0 million and $0, respectively, outstanding under the term loan. We were in compliance with the covenants under the credit facility as of December 31, 2025 and 2024.
Our ongoing sources of cash will primarily consist of management fees and family office services fees, which are principally collected quarterly. We will primarily use cash flow from operations to pay compensation and related expenses, general and administrative expenses, income taxes, debt service, capital expenditures, distributions to Class B unit holders and dividends on shares of our Class A common stock.
Seasonality typically affects cash flow since the first quarter of each year, includes as a source of cash, the prior year’s annual performance fee payments, if any, from our various funds and external investment strategies and, as a use of cash, the prior fiscal year’s incentive compensation. We believe that we have sufficient cash from our operations to fund our operations and commitments for the next twelve months.
The following table sets forth certain key financial data relating to our liquidity and capital resources as of December 31, 2025, 2024 and 2023.
|
|
|
|
|
|
|
|
|
|
|
|
|
|
|
Years Ended December 31, |
|
(in thousands) |
|
2025 |
|
|
2024 |
|
|
2023 |
|
Cash and cash equivalents |
|
$ |
44,069 |
|
|
$ |
68,611 |
|
|
$ |
70,301 |
|
Accounts receivable |
|
$ |
11,788 |
|
|
$ |
12,225 |
|
|
$ |
9,526 |
|
Due from Silvercrest Funds |
|
$ |
326 |
|
|
$ |
945 |
|
|
$ |
558 |
|
We anticipate that distributions to the principals of Silvercrest L.P. will continue to be a material use of our cash resources and will vary in amount and timing based on our operating results and dividend policy. We pay and intend to continue paying quarterly cash dividends to holders of our Class A common stock. We are a holding company and have no material assets other than our ownership of interests in Silvercrest L.P. As a result, we will depend upon distributions from Silvercrest L.P. to pay any dividends to our Class A stockholders. We expect to cause Silvercrest L.P. to make distributions to us in an amount sufficient to cover dividends, if any, declared by us. Our dividend policy has certain risks and limitations, particularly with respect to liquidity. Although we expect to pay dividends according to our dividend policy, we may not pay dividends according to our policy, or at all, if, among other things, we do not have the cash necessary to pay our intended dividends or our subsidiaries are prevented from making a distribution to us under the terms of our current credit facility or any future financing. To the extent we do not have cash on hand sufficient to pay dividends, we may decide not to pay dividends. By paying cash dividends rather than investing that cash in our future growth, we risk slowing the pace of our growth, or not having a sufficient amount of cash to fund our operations or unanticipated capital expenditures, should the need arise.
Our purchase of Class B units in Silvercrest L.P. that occurred concurrently with the consummation of our initial public offering, and the future exchanges of Class B units of Silvercrest L.P., are expected to result in increases in our share of the tax basis of the tangible and intangible assets of Silvercrest L.P. at the time of our acquisition and these future exchanges, which will increase the tax depreciation and amortization deductions that otherwise would not have been available to us. These increases in tax basis and tax depreciation and amortization deductions are expected to reduce the amount of tax that we would otherwise be required to pay in the future. We entered into a tax receivable agreement with the current principals of Silvercrest L.P. and any future employee-holders of Class B units pursuant to which we agreed to pay them 85% of the amount of cash savings, if any, in U.S. federal, state and local income tax that we actually realize as a result of these increases in tax basis and certain other tax benefits related to entering into the tax receivable agreement, including tax benefits attributable to payments thereunder. The timing of these payments is currently unknown. The payments to be made pursuant to the tax receivable agreement will be a liability of Silvercrest and not Silvercrest L.P., and thus this liability has been recorded as an “other liability” on our Consolidated Statement of Financial Condition. For purposes of the tax receivable agreement, cash savings in income tax will be computed by comparing our actual income tax liability to the amount of such taxes that we would have been required to pay had there been no increase in our share of the tax basis of the tangible and intangible assets of Silvercrest L.P.
The actual increase in tax basis, as well as the amount and timing of any payments under the tax receivable agreement, will vary depending upon a number of factors, including the timing of exchanges, the price of shares of our Class A common stock at the time of the exchange, the extent to which such exchanges are taxable, the amount and timing of our income and the tax rates then applicable. Nevertheless, we expect that as a result of the size of the increases in the tax basis of our tangible and intangible assets, the payments that we may make under the tax receivable agreement likely will be substantial. Assuming no material changes in the relevant tax law and that we earn sufficient taxable income to realize the full tax benefit of the increased depreciation and amortization of our assets, we expect that future payments to the selling principals of Silvercrest L.P. in respect of our purchase of Class B units from them will aggregate approximately $9.3 million. Future payments to current principals of Silvercrest L.P. and future holders of Class B units in respect of subsequent exchanges would be in addition to these amounts and are expected to be substantial. We intend to fund required payments pursuant to the tax receivable agreement from the distributions received from Silvercrest L.P.
Cash Flows
The following table sets forth our cash flows for the years ended December 31, 2025, 2024 and 2023. Operating activities consist of net income subject to adjustments for changes in operating assets and liabilities, depreciation, and equity-based compensation expense. Investing activities consist primarily of acquiring and selling property and equipment, distributions received from investments in investment funds, and cash paid as part of business acquisitions. Financing activities consist primarily of contributions from partners, distributions to partners, the issuance and payments on partner notes, other financings, and earnout payments related to business acquisitions.
|
|
|
|
|
|
|
|
|
|
|
|
|
|
|
Years Ended December 31, |
|
(in thousands) |
|
2025 |
|
|
2024 |
|
|
2023 |
|
Net cash provided by operating activities |
|
$ |
18,607 |
|
|
$ |
21,590 |
|
|
$ |
20,975 |
|
Net cash used in investing activities |
|
|
(3,632 |
) |
|
|
(1,700 |
) |
|
|
(3,878 |
) |
Net cash used in financing activities |
|
|
(39,493 |
) |
|
|
(21,549 |
) |
|
|
(24,216 |
) |
Net change in cash |
|
$ |
(24,518 |
) |
|
$ |
(1,659 |
) |
|
$ |
(7,119 |
) |
Operating Activities
Year Ended December 31, 2025 versus Year Ended December 31, 2024
Operating activities provided $18.6 million and $21.6 million for the years ended December 31, 2025 and 2024, respectively. This difference is primarily the result of decreases in net income of $7.7 million, equity-based compensation expense of $0.1 million, non-cash lease expense of $1.7 million, depreciation and amortization of $1.7 million, deferred tax expense of $0.1 million and a change in prepaid and other assets of $1.8 million. This was partially offset by increases in operating lease liabilities of $1.4 million, accrued compensation of $1.1 million, distributions from funds of $1.2 million, equity income from funds for $0.3 million, and changes in accounts receivable of $4.1 million and accounts payable and accrued expenses of $2.0 million.
Year Ended December 31, 2024 versus Year Ended December 31, 2023
Operating activities provided $21.6 million and $21.0 million for the years ended December 31, 2024 and 2023, respectively. This difference is primarily the result of increases in net income of $0.5 million, equity-based compensation expense of $0.3 million, depreciation and amortization of $0.1 million, a change in prepaid and other assets of $0.1 million and accrued compensation of $4.9 million. These increases were partially offset by changes in deferred tax expense of $0.2 million, accounts receivable of $2.7 million, the TRA liability of $0.1 million, non-cash lease expense of $0.5 million, accounts payable and accrued expenses of $0.1 million, operating lease liabilities of $0.7 million and an increase in equity income from investments of $1.1 million.
Investing Activities
Year Ended December 31, 2025 versus Year Ended December 31, 2024
For the years ended December 31, 2025 and 2024, investing activities used $3.6 million and $1.7 million, respectively. The primary use of cash during 2025 and 2024 was for the acquisition of furniture, equipment and leasehold improvements.
Year Ended December 31, 2024 versus Year Ended December 31, 2023
For the years ended December 31, 2024 and 2023, investing activities used $1.7 million and $3.9 million, respectively. The primary use of cash during 2024 and 2023 was for the acquisition of furniture, equipment and leasehold improvements.
Financing Activities
Year Ended December 31, 2025 versus Year Ended December 31, 2024
For the years ended December 31, 2025 and 2024, financing activities used $39.5 million and $21.5 million, respectively. Dividends of $7.1 million and $7.4 million were paid during 2025 and 2024, respectively, to Class A shareholders. Payments received from partners on notes receivable was $0.1 million and $0.1 million during 2025 and 2024, respectively. Payments received from partners upon issuance of Class B shares was $0.1 million during 2025. Distributions to partners of Silvercrest L.P. of $6.0 million and $6.7 million were paid during 2025 and 2024, respectively. Repayment of borrowings under the credit facility was $0 and $2.7 million in 2025 and 2024, respectively. Borrowings under the credit facility was $4.0 million and $0 during 2025 and 2024, respectively. Payments of contingent purchase price consideration totaled $0 and $0.1 million in 2025 and 2024, respectively. During 2025 and 2024, approximately 1,982,000 and 266,000 shares of Class A common stock of Silvercrest Asset Management Group Inc. were purchased at a cost of $30.5 million and $4.6 million, respectively.
Year Ended December 31, 2024 versus Year Ended December 31, 2023
For the years ended December 31, 2024 and 2023, financing activities used $21.5 million and $24.2 million, respectively. Dividends of $7.4 million and $7.0 million were paid during 2024 and 2023, respectively, to Class A shareholders. Payments received from partners on notes receivable was $0.1 million and $0.1 million during 2024 and 2023, respectively. Distributions to partners of Silvercrest L.P. of $6.7 million and $7.8 million were paid during 2024 and 2023, respectively. Repayment of borrowings under the credit facility was $2.7 million and $3.6 million in 2024 and 2023, respectively. Payments of contingent purchase price consideration totaled $0.1 million and $0.1 million in 2024 and 2023, respectively. During 2024 and 2023, approximately 266 thousand and 300 thousand shares of Class A common stock of Silvercrest Asset Management Group Inc. were purchased at a cost of $4.6 million and $5.7 million, respectively.
We anticipate that distributions to principals of Silvercrest L.P. will continue to be a material use of our cash resources, and will vary in amount and timing based on our operating results and dividend policy.
As of December 31, 2025 and 2024, $4.0 million and $0 was outstanding under our term loan with City National Bank.
As of December 31, 2025 and 2024, there were no borrowings outstanding on our revolving credit facility with City National Bank.
Off-Balance Sheet Arrangements
We did not have any significant off-balance sheet arrangements as of December 31, 2025 or December 31, 2024.
Critical Accounting Policies and Estimates
The preparation of the consolidated financial statements requires management to make estimates and assumptions that affect the reported amounts of assets and liabilities, the disclosure of contingent assets and liabilities at the date of the consolidated financial statements and the reported amounts of revenues, expenses and other income reported in the consolidated financial statements and the accompanying notes. We base our estimates on historical experience and on various other assumptions that are believed to be reasonable under current circumstances, our results of which form the basis for making judgments about the carrying value of assets and liabilities that are not readily available from other sources. Actual results could differ from those estimates. Significant estimates and assumptions made by management include the fair value of acquired assets and liabilities, impairment of goodwill and intangible assets, revenue recognition, equity based compensation, accounting for income taxes, and other matters that affect the consolidated financial statements and related disclosures. Accounting policies are an integral part of our consolidated financial statements. An understanding of these accounting policies is essential when reviewing our reported results of operations and our financial condition. Management believes that the critical accounting policies and estimates discussed below involve additional management judgment due to the sensitivity of the methods and assumptions used.
Business Combinations
We account for business combinations using the acquisition method of accounting. The acquisition method of accounting requires that purchase price, including the fair value of contingent consideration, of the acquisition be allocated to the assets acquired and liabilities assumed using the estimated fair values determined by management as of the acquisition date.
We measure the fair value of contingent consideration at each reporting period using a probability-adjusted discounted cash flow method based on significant inputs not observable in the market and any change in the fair value from either the passage of time or events occurring after the acquisition date, is recorded in earnings. In relation to our acquisitions of Milbank and Jamison, the fair value of the contingent consideration was based on discounted cash flow models using projected EBITDA for each earnout period. The discount rate applied to the projected EBITDA was determined based on our weighted average cost of capital and considered that the overall risk associated with the payments was similar to the overall risks of our business as there is no target, floor or cap associated with the contingent payments. In relation to the Neosho acquisition, the fair value of the contingent consideration was based on discounted cash flow models using projected revenue from each earnout period. The discount rate applied to the projected revenue was determined based on the weighted average cost of capital of the Company and took into account that the overall risk associated with the payments was similar to the overall risks of the Company as there is no target, floor of cap associated with the contingent payments. In relation to the Cortina Acquisition, the income approach was used to determine the fair value of the contingent consideration by estimating a range of likely outcomes and payouts given these outcomes. The potential payouts were estimated using a Monte Carlo simulation and discounted back to their present values using a risk-free discount rate adjusted to account for the Company’s credit or counterparty risk to arrive at the present value of the contingent consideration payments. The discount rate for the contingent consideration payment was based on the revenue cost of capital for Cortina’s revenue.
The excess of the purchase price over the fair value of the identifiable assets acquired, including intangibles, and liabilities assumed is recorded as goodwill. The Company generally uses valuation specialists to perform appraisals and assist in the determination of the fair values of the assets acquired and liabilities assumed. These valuations require management to make estimates and assumptions that are critical in determining the fair values of the assets and liabilities. During the measurement period, the Company may record adjustments to the assets acquired and liabilities assumed. Any adjustments to provisional amounts that are identified during the measurement period are recorded in the reporting period in which the adjustment amounts are determined. Upon the conclusion of the measurement period, any subsequent adjustments are recorded to earnings.
Goodwill
Goodwill is not amortized but is evaluated for impairment at least annually, on October 1st of every year, or whenever events or circumstances indicate that impairment may have occurred.
We account for Goodwill under Accounting Standard Codification (“ASC”) No. 350, “Intangibles - Goodwill and Other,” which provides an entity the option to first perform a qualitative assessment of whether a reporting unit’s fair value is more likely than not less than its carrying value, including goodwill. In performing its qualitative assessment, an entity considers the extent to which adverse events or circumstances identified, such as changes in economic conditions, industry and market conditions or entity specific events, could affect the comparison of the reporting unit’s fair value with its carrying amount. If an entity concludes that the fair value of a reporting unit is more likely than not less than its carrying amount, the entity is required to perform the currently prescribed two-step goodwill impairment test to identify potential goodwill impairment and, accordingly, measure the amount, if any, of goodwill impairment loss to be recognized for that reporting unit. We utilized this option when performing our annual impairment assessment in 2025 and 2024, and concluded that our single reporting unit’s fair value was more likely than not greater than its carrying value, including goodwill.
Revenue Recognition
Investment advisory fees are typically billed quarterly in advance at the beginning of the quarter or in arrears after the end of the quarter, based on a contractual percentage of the assets managed. Family office services fees are also typically billed quarterly in advance at the beginning of the quarter or in arrears after the end of the quarter based on a contractual percentage of the assets managed or upon a contractually agreed-upon flat fee arrangement. Revenue is recognized on a ratable basis over the period in which services are performed.
We account for performance-based revenue in accordance with ASC 606-10-32, Accounting for Management Fees Based on a Formula, by recognizing performance fees and allocations as revenue only when it is certain that the fee income is earned and payable pursuant to the relevant agreements. In certain arrangements, we are only entitled to receive performance fees and allocations when the return on assets under management exceeds certain benchmark returns or other performance targets. We record performance fees and allocations as a component of revenue once the performance fee has crystallized. As a result, there is no estimate or variability in the consideration when revenue is recorded.
Because the majority of our revenues are earned based on assets under management that have been determined using fair value methods and since market appreciation/depreciation has a significant impact on our revenue, we have presented our assets under management using the GAAP framework for measuring fair value. That framework provides a three-level fair value hierarchy that prioritizes the inputs to valuation techniques used to measure fair value. The hierarchy gives the highest priority to unadjusted quoted prices in active markets for identical assets or liabilities (Level 1) and the lowest priority to unobservable inputs based on company assumptions (Level 3). A financial instrument’s categorization within the fair value hierarchy is based upon the lowest level of input that is significant to the instrument’s fair value measurement. The three levels within the fair value hierarchy are described as follows:
•Level 1—includes quoted prices (unadjusted) in active markets for identical instruments at the measurement date. The types of financial instruments included in Level 1 include unrestricted securities, including equities listed in active markets.
•Level 2—includes inputs other than quoted prices that are observable for the instruments, including quoted prices for similar instruments in active markets, quoted prices for identical or similar instruments in markets that are not active, or inputs other than quoted prices that are observable for the instruments. The type of financial instruments in this category include less liquid and restricted securities listed in active markets, securities traded in other than active markets, government and agency securities, and managed funds whose net asset value is based on observable inputs.
•Level 3—includes one or more significant unobservable inputs. Financial instruments that are included in this category include assets under management primarily comprised of investments in privately held entities, limited partnerships, and other instruments where the fair value is based on unobservable inputs.
The table below summarizes the approximate amount of assets under management for the periods indicated for which fair value is measured based on Level 1, Level 2 and Level 3 inputs.
|
|
|
|
|
|
|
|
|
|
|
|
|
|
|
|
|
|
|
Level 1 |
|
|
Level 2 |
|
|
Level 3 |
|
|
Total |
|
|
|
(in billions) |
|
December 31, 2025 AUM |
|
$ |
25.3 |
|
|
$ |
5.7 |
|
|
$ |
6.0 |
|
|
$ |
37.0 |
|
December 31, 2024 AUM |
|
$ |
24.7 |
|
|
$ |
6.1 |
|
|
$ |
5.7 |
|
|
$ |
36.5 |
|
As substantially all our assets under management are valued by independent pricing services based upon observable market prices or inputs, we believe market risk is the most significant risk underlying valuation of our assets under management, as discussed under the heading “Risk Factors” in this annual report.
The average value of our assets under management for the year ended December 31, 2025 was approximately $36.8 billion. Assuming a 10% increase or decrease in our average assets under management and the change being proportionately distributed over all our products, the value would increase or decrease by approximately $3.7 billion for the year ended December 31, 2025, which would cause an annualized increase or decrease in revenues of approximately $12.5 million for the year ended December 31, 2025, at a weighted average fee rate for the year ended December 31, 2025 of 0.34%.
The average value of our assets under management for the year ended December 31, 2024 was approximately $34.9 billion. Assuming a 10% increase or decrease in our average assets under management and the change being proportionately distributed over all our products, the value would increase or decrease by approximately $3.5 billion for the year ended December 31, 2024, which would cause an annualized increase or decrease in revenues of approximately $12.4 million for the year ended December 31, 2024, at a weighted average fee rate for the year ended December 31, 2024 of 0.35%.
Equity-Based Compensation
Restricted Stock Units and Stock Options
On November 2, 2012, our board of directors adopted the 2012 Equity Incentive Plan.
Information regarding restricted stock units and stock options can be found in Note 16. “Equity-Based Compensation” in the accompanying consolidated financial statements.
Tax Receivable Agreement
In connection with our initial public offering and reorganization of Silvercrest L.P. that was completed on June 26, 2013, we entered into a tax receivable agreement with the partners of Silvercrest L.P. that requires the Company to pay them 85% of the amount of cash savings, if any, in U.S. federal, state and local income tax that the Company actually realizes (or is deemed to realize in the
case of an early termination payment by it, or a change in control) as a result of the increases in tax basis and certain other tax benefits related to entering into the tax receivable agreement, including tax benefits attributable to payments under the tax receivable agreement or attributable to exchanges of shares of Class B common stock for shares of Class A common stock. The payments to be made pursuant to the tax receivable agreement are a liability of Silvercrest and not Silvercrest L.P.
The actual amount and timing of any payments under these agreements will vary depending upon a number of factors, including the timing of sales or exchanges by the holders of limited partnership units, the price of the Class A common stock at the time of such sales or exchanges, whether such sales or exchanges are taxable, the amount and timing of the taxable income Silvercrest generates in the future and the tax rate then applicable and the portion of Silvercrest’s payments under the tax receivable agreement constituting imputed interest or depreciable basis or amortizable basis.
Income Taxes
Silvercrest L.P., our operating company, is not subject to federal and state income taxes, since all income, gains and losses are passed through to its partners. Our operating company is subject to New York City Unincorporated Business Tax. We, including our affiliated incorporated entities, are subject to federal and state corporate income tax, which requires an asset and liability approach to the financial accounting and reporting of income taxes. With respect to our incorporated entities, the annual tax rate is based on the income, statutory tax rates and tax planning opportunities available in the various jurisdictions in which we operate. Tax laws are complex and subject to different interpretations by the taxpayer and respective governmental taxing authorities. Judgment is required in determining the tax expense and in evaluating tax positions. The tax effects of an uncertain tax position (“UTP”) taken or expected to be taken in income tax returns are recognized only if it is “more likely-than-not” to be sustained on examination by the taxing authorities, based on its technical merits as of the reporting date. The tax benefits recognized in the financial statements from such a position are measured based on the largest benefit that has a greater than 50% likelihood of being realized upon ultimate settlement. We recognize estimated interest and penalties related to UTPs in income tax expense.
We recognize the benefit of a UTP in the period when it is effectively settled. Previously recognized tax positions are derecognized in the first period in which it is no longer more likely than not that the tax position would be sustained upon examination.
Recently Issued Accounting Pronouncements
Information regarding recent accounting developments and their impact on Silvercrest can be found in Note 2. “Summary of Significant Accounting Policies” in the accompanying consolidated financial statements.
Item 7A. Quantitative and Qualitative Disclosures Regarding Market Risk.
Our exposure to market risk is directly related to our role as investment adviser for the separate accounts we manage and the funds for which we act as sub-investment adviser. Most of our revenue for the years ended December 31, 2025, 2024 and 2023 was derived from advisory fees, which are typically based on the market value of assets under management. Accordingly, a decline in the prices of securities would cause our revenue and income to decline due to a decrease in the value of the assets we manage and therefore the fees we receive. In addition, such a decline could cause our clients to withdraw their funds in favor of investments offering higher returns or lower risk, which would cause our revenue and income to decline further. Due to the nature of our business, we believe that we do not face any material risk from inflation. Please see our discussion of market risks in “—Critical Accounting Policies and Estimates—Revenue Recognition” which is part of Item 7, “Management’s Discussion and Analysis of Financial Condition and Results of Operations.”
Item 8. Financial Statements and Supplementary Data.
The financial statements required to be filed pursuant to this Item 8 are appended to this Annual Report on Form 10-K. See “Index to Consolidated Financial Statements” which appears on page F-1 of this Annual Report on Form 10-K.
Item 9. Changes in and Disagreements with Accountants on Accounting and Financial Disclosure.
Not applicable.
Item 9A. Controls and Procedures.
Evaluation of Disclosure Controls and Procedures
Our management, including our Chief Executive Officer and Chief Financial Officer, evaluated the effectiveness of our disclosure controls and procedures (as such term is defined in Rules 13a-15(e) and 15d-15(e) under the Exchange Act of 1934, as amended) at December 31, 2025. Under the supervision and with the participation of our management, including our principal executive officer and principal financial officer, we conducted an evaluation of the effectiveness, as of December 31, 2025, of the design and operation of our disclosure controls and procedures, as such term is defined in Exchange Act Rules 13a-15(e) and 15d-15(e). Based on this evaluation, our principal executive officer and principal financial officer have concluded that, as of such date, our disclosure controls and procedures are effective to ensure that information required to be disclosed by us in our Exchange Act reports is recorded, processed, summarized, and reported within the time periods specified in the SEC’s rules and forms, and that such information is accumulated and communicated to our management, including our principal executive officer and principal financial officer, as appropriate to allow timely decisions regarding required disclosure. Based on this evaluation, our Chief Executive Officer and Chief Financial Officer have concluded that our disclosure controls and procedures were effective at December 31, 2025.
Management’s Report on Internal Control Over Financial Reporting
Company management is responsible for establishing and maintaining effective internal control over financial reporting as defined in Rule 13a-15(f) under the Exchange Act. Our internal control over financial reporting is a process designed by, or under the supervision of, our Chief Executive Officer and Chief Financial Officer, or persons performing similar functions, and effected by our board of directors, management and other personnel, to provide reasonable assurance regarding the reliability of financial reporting and the preparation of financial statements for external purposes in accordance with accounting principles generally accepted in the United States, and includes those policies and procedures that: (1) pertain to the maintenance of records that in reasonable detail accurately and fairly reflect the transactions and dispositions of our assets; (2) provide reasonable assurance that transactions are recorded as necessary to permit preparation of financial statements in accordance with generally accepted accounting principles, and that receipts and expenditures are being made only in accordance with authorizations of management and directors; and (3) provide reasonable assurance regarding prevention or timely detection of unauthorized acquisition, use or disposition of assets that could have a material effect on the financial statements. There are inherent limitations in the effectiveness of internal control over financial reporting, including the possibility that misstatements may not be prevented or detected. Accordingly, even effective internal control over financial reporting can provide only reasonable assurance with respect to financial statement preparation. Furthermore, the effectiveness of internal controls can change with circumstances. Company management, including our Chief Executive Officer and Chief Financial Officer, evaluated the effectiveness of our internal control over financial reporting as of December 31, 2025, based on the 2013 version of the Internal Control - Integrated Framework set forth by the Committee of Sponsoring Organizations of the Treadway Commission in Internal Control - Integrated Framework (2013). Based on that assessment, management concluded that our internal control over financial reporting was effective as of December 31, 2025.
Attestation Report of Public Accounting Firm
Deloitte & Touche LLP, our independent registered public accounting firm, has audited and issued a report on our internal control over financial reporting, which appears on page F-2 of this Annual Report on Form 10-K.
Changes in Internal Control Over Financial Reporting
There were no changes in the Company’s internal control over financial reporting that occurred during the quarter ended December 31, 2025 that have materially affected or are reasonably likely to materially affect our internal control over financial reporting.
Item 9B. Other Information.
During the three months ended December 31, 2025, no director or officer of the Company who is required to file reports under Section 16 of the Exchange Act adopted, modified, or terminated a “Rule 10b5-1 trading arrangement” or “non-Rule 10b5-1 trading arrangement,” as each term is defined in Item 408(a) of Regulation S-K.
Item 9C. Disclosure Regarding Foreign Jurisdictions that Prevent Inspections.
Not applicable.
PART III.
Item 10. Directors, Executive Officers and Corporate Governance.
Information required by this item will be included in our definitive Proxy Statement for our 2026 Annual Meeting of Stockholders, which will be filed within 120 days of the end of our fiscal year ended December 31, 2025 (the “2026 Proxy Statement”) and is incorporated herein by reference.
Item 11. Executive Compensation.
Information required by this item will be included in the 2026 Proxy Statement and is incorporated herein by reference.
Item 12. Security Ownership of Certain Beneficial Owners and Management and Related Stockholder Matters.
Information required by this item will be included in the 2026 Proxy Statement and is incorporated herein by reference.
Item 13. Certain Relationships and Related Transactions, and Director Independence.
Information required by this item will be included in the 2026 Proxy Statement and is incorporated herein by reference.
Item 14. Principal Accountant Fees and Services.
Information required by this item will be included in the 2026 Proxy Statement and is incorporated herein by reference.
PART IV.
Item 15. Exhibits and Financial Statement Schedules.
(a)The following documents are filed as part of this Annual Report on Form 10-K:
(i)Consolidated Statements of Financial Condition as of December 31, 2025 and 2024
(ii)Consolidated Statements of Operations for the years ended December 31, 2025, 2024 and 2023
(iii)Consolidated Statements of Changes in Equity for the years ended December 31, 2025, 2024 and 2023
(iv)Consolidated Statements of Cash Flows for the years ended December 31, 2025, 2024 and 2023
(v)Notes to Consolidated Financial Statements
(2)Financial Statement Schedules
There are no Financial Statement Schedules filed as part of this Annual Report on 10-K, as the required information is not applicable.
|
|
|
Exhibit Number |
|
Description |
3.1* |
|
Second Amended and Restated Certificate of Incorporation of Silvercrest Asset Management Group Inc. (incorporated by reference to Exhibit 3.1 to the Registrant’s Registration Statement on Form S-1 filed April 19, 2013). |
|
|
|
3.2* |
|
Bylaws of Silvercrest Asset Management Group Inc. (incorporated by reference to Exhibit 3.2 to the Registrant’s Registration Statement on Form S-1 filed April 19, 2013). |
|
|
|
4.1* |
|
Specimen Stock Certificate for Shares of Class A Common Stock (incorporated by reference to Exhibit 4.1 to the Registrant’s Registration Statement on Form S-1 filed April 19, 2013). |
|
|
|
4.2* |
|
Exchange Agreement (incorporated by reference to Exhibit 4.2 to the Registrant’s Registration Statement on Form S-1 filed April 19, 2013). |
|
|
|
4.3* |
|
Resale and Registration Rights Agreement (incorporated by reference to Exhibit 4.3 to the Registrant’s Registration Statement on Form S-1/A filed May 22, 2013). |
|
|
|
4.4*+ |
|
2012 Equity Incentive Plan (incorporated by reference to Exhibit 4.4 to the Registrant’s Registration Statement on Form S-1 filed April 19, 2013). |
|
|
|
4.5* |
|
Description of Capital Stock (incorporated by reference to Exhibit 4.5 to the Registrant’s Form 10-K filed on March 5, 2019). |
|
|
|
4.6* |
|
Amendment to the Silvercrest Asset Management Group, Inc. 2012 Equity Incentive Plan (incorporated by reference to Exhibit 99.2 to the Registrant’s Registration Statement on Form S-8 filed on June 17, 2022). |
|
|
|
4.7* |
|
Amendment to the Silvercrest Asset Management Group Inc. 2012 Equity Incentive Plan, as amended (incorporated by reference to Appendix B to the Company’s Definitive Proxy Statement filed April 30, 2025). |
|
|
|
10.1* |
|
Form of Second Amended and Restated Limited Partnership Agreement of Silvercrest L.P. (incorporated by reference to Exhibit 10.1 to the Registrant's Registration Statement on Form S-1 filed April 19, 2013). |
|
|
|
10.2* |
|
Tax Receivable Agreement (incorporated by reference to Exhibit 10.2 to the Registrant’s Registration Statement on Form S-1 filed April 19, 2013). |
|
|
|
10.3*+ |
|
Form of Indemnification Agreement with Directors (incorporated by reference to Exhibit 10.3 to the Registrant’s Registration Statement on Form S-1 filed April 19, 2013). |
|
|
|
10.4*+ |
|
Form of 2012 Equity Incentive Plan Class B Restricted Stock Unit Award Agreement. (incorporated by reference to Exhibit 10.6 to the Registrant’s Form 10-Q filed on August 6, 2015). |
|
|
|
|
|
|
10.5* |
|
First Amendment to Lease, dated December 23, 2015, by and between RXR 1330 Owner LLC and Silvercrest Asset Management Group LLC (incorporated by reference to Exhibit 10.7 to the Registrant’s Form 10-K filed on March 10, 2016). |
|
|
|
10.6*+ |
|
Employment agreement with Richard R. Hough III dated September 18, 2018 (incorporated by reference to Exhibit 10.1 to the Registrant’s Form 8-K filed September 24, 2018). |
|
|
|
10.7*+ |
|
Form of Option Agreement (incorporated by reference to Exhibit 10.2 to the Registrant’s Form 8-K filed September 24, 2018). |
|
|
|
10.8*+ |
|
Employment agreement with J. Allen Gray dated July 29, 2020 (incorporated by reference to Exhibit 10.2 to the Registrant’s Form 10-Q filed on August 3, 2020). |
|
|
|
10.9* |
|
Amendment and Restatement Agreement (incorporated by reference to Exhibit 4.1 to the Registrant’s Form 8-K filed on June 18, 2024). |
|
|
|
10.10* |
|
First Amendment to the Amended and Restated Credit Agreement, dated as of June 18, 2025, among Silvercrest Asset Management Group LLC, Silvercrest Investors LLC, Silvercrest Investors II LLC and Silvercrest Financial Services, Inc., as borrowers, City National Bank, a national banking association, and acknowledged by Silvercrest L.P., as guarantor. (incorporated by reference to Exhibit 4.1 to the Company’s Form 8-K filed June 18, 2025). |
|
|
|
19.1** |
|
Insider Trading Policy. |
|
|
|
21.1** |
|
List of Subsidiaries. |
|
|
|
23.1** |
|
Consent of Deloitte & Touche LLP. |
|
|
|
24.1** |
|
Power of Attorney (included in the Form 10-K under "Signatures"). |
|
|
|
31.1** |
|
Certification of the Company’s Chief Executive Officer pursuant to Exchange Act Rules 13a-14(a)/15d-14(a), as adopted pursuant to Section 302 of the Sarbanes-Oxley Act of 2002. |
|
|
|
31.2** |
|
Certification of the Company’s Chief Financial Officer pursuant to Exchange Act Rules 13a-14(a)/15d-14(a), as adopted pursuant to Section 302 of the Sarbanes-Oxley Act of 2002. |
|
|
|
32.1*** |
|
Certification of the Company’s Chief Executive Officer pursuant to 18 U.S.C. Section 1350, as adopted pursuant to Section 906 of the Sarbanes-Oxley Act of 2002. |
|
|
|
32.2*** |
|
Certification of the Company’s Chief Financial Officer pursuant to 18 U.S.C. Section 1350, as adopted pursuant to Section 906 of the Sarbanes-Oxley Act of 2002. |
|
|
|
97.1* |
|
Policy Relating to Recovery of Erroneously Awarded Compensation (incorporated by reference to Exhibit 97.1 to the Registrant's Form 10-K filed on March 7, 2024). |
|
|
|
101.INS** |
|
Inline XBRL Instance Document |
|
|
|
101.SCH** |
|
Inline XBRL Taxonomy Extension Schema with Embedded Linkbase Documents |
|
|
|
104** |
|
Cover Page Interactive Data File (formatted as Inline XBRL and contained in Exhibit 101) |
* Previously filed
** Filed herewith
*** Furnished herewith
+ Constitutes a management contract or compensatory plan or arrangement.
Item 16. Form 10-K Summary.
None.
SIGNATURES
Pursuant to the requirements of Section 13 or 15(d) of the Securities Exchange Act of 1934, the Registrant has duly caused this report to be signed on its behalf by the undersigned, thereunto duly authorized on this 16th day of March 2026.
|
|
|
SILVERCREST ASSET MANAGEMENT GROUP INC. |
|
By: |
|
/s/ Richard R. Hough III |
|
|
Richard R. Hough III |
|
|
Chairman, Chief Executive Officer and President |
|
By: |
|
/s/ Scott A. Gerard |
|
|
Scott A. Gerard |
|
|
Chief Financial Officer |
KNOW ALL MEN BY THESE PRESENTS, that each person whose signature appears below constitutes and appoints Richard R. Hough III and Scott A. Gerard as his or her true and lawful attorneys-in-fact and agents, with full power to act separately and full power of substitution and resubstitution, for him or her and in his or her name, place and stead, in any and all capacities, to sign any and all amendments to this Annual Report on Form 10-K for the year ended December 31, 2025 and to file the same, with all exhibits thereto, and all other documents in connection therewith, with the Securities and Exchange Commission, granting unto said attorneys-in-fact and agents full power and authority to do and perform each and every act and thing requisite and necessary to be done in connection therewith as fully to all intents and purposes as he or she might or could do in person, hereby ratifying and confirming that all said attorneys-in-fact and agents or his substitute or substitutes may lawfully do or cause to be done by virtue hereof.
Pursuant to the requirements of the Securities Exchange Act of 1934, this report has been signed by the following persons on behalf of the Registrant and in the capacities and on the dates indicated:
|
|
|
|
|
Signature |
|
Title |
|
Date |
|
|
|
|
|
/s/ Richard R. Hough III |
|
|
|
|
Richard R. Hough III |
|
(Principal Executive Officer), Chairman and Director |
|
March 16, 2026 |
|
|
|
|
|
/s/ Scott A. Gerard |
|
|
|
|
Scott A. Gerard |
|
(Principal Financial and Accounting Officer) |
|
March 16, 2026 |
|
|
|
|
|
/s/ J. Allen Gray |
|
|
|
|
J. Allen Gray |
|
Managing Director – Head of Institutional Business and Director |
|
March 16, 2026 |
|
|
|
|
|
/s/ Richard J. Burns |
|
|
|
|
Richard J. Burns |
|
Director |
|
March 16, 2026 |
|
|
|
|
|
/s/ Brian D. Dunn |
|
|
|
|
Brian D. Dunn |
|
Director |
|
March 16, 2026 |
|
|
|
|
|
/s/ Darla M. Romfo |
|
|
|
|
Darla M. Romfo |
|
Director |
|
March 16, 2026 |
|
|
|
|
|
INDEX TO CONSOLIDATED FINANCIAL STATEMENTS
REPORT OF INDEPENDENT REGISTERED PUBLIC ACCOUNTING FIRM
To the Stockholders and the Board of Directors of Silvercrest Asset Management Group Inc.:
Opinion on the Financial Statements
We have audited the accompanying consolidated statements of financial condition of Silvercrest Asset Management Group Inc. and subsidiaries (the "Company") as of December 31, 2025 and 2024, the related consolidated statements of operations, changes in equity, and cash flows for each of the three years in the period ended December 31, 2025, and the related notes (collectively referred to as the "financial statements"). In our opinion, the financial statements present fairly, in all material respects, the financial position of the Company as of December 31, 2025 and 2024, and the results of its operations and its cash flows for each of the three years in the period ended December 31, 2025, in conformity with accounting principles generally accepted in the United States of America.
We have also audited, in accordance with the standards of the Public Company Accounting Oversight Board (United States) (PCAOB), the Company's internal control over financial reporting as of December 31, 2025, based on criteria established in Internal Control — Integrated Framework (2013) issued by the Committee of Sponsoring Organizations of the Treadway Commission and our report dated March 16, 2026, expressed an unqualified opinion on the Company's internal control over financial reporting.
Basis for Opinion
These financial statements are the responsibility of the Company's management. Our responsibility is to express an opinion on the Company's financial statements based on our audits. We are a public accounting firm registered with the PCAOB and are required to be independent with respect to the Company in accordance with the U.S. federal securities laws and the applicable rules and regulations of the Securities and Exchange Commission and the PCAOB.
We conducted our audits in accordance with the standards of the PCAOB. Those standards require that we plan and perform the audit to obtain reasonable assurance about whether the financial statements are free of material misstatement, whether due to error or fraud. Our audits included performing procedures to assess the risks of material misstatement of the financial statements, whether due to error or fraud, and performing procedures that respond to those risks. Such procedures included examining, on a test basis, evidence regarding the amounts and disclosures in the financial statements. Our audits also included evaluating the accounting principles used and significant estimates made by management, as well as evaluating the overall presentation of the financial statements. We believe that our audits provide a reasonable basis for our opinion.
Critical Audit Matter
The critical audit matter communicated below is a matter arising from the current-period audit of the financial statements that was communicated or required to be communicated to the audit committee and that (1) relates to accounts or disclosures that are material to the financial statements and (2) involved our especially challenging, subjective, or complex judgments. The communication of critical audit matters does not alter in any way our opinion on the financial statements, taken as a whole, and we are not, by communicating the critical audit matter below, providing a separate opinion on the critical audit matter or on the accounts or disclosures to which it relates.
Tax Receivable Agreement – Refer to Note 1 of the financial statements
Critical Audit Matter Description
As disclosed in Note 1, in connection with Silvercrest’s initial public offering (the “IPO”) and reorganization of Silvercrest L.P (“SLP”), Silvercrest entered into a tax receivable agreement (the “TRA”) with the partners of SLP that requires the Company to pay 85% of the amount of cash savings, if any, in U.S. federal, state and local income tax that it actually realizes (or is deemed to realize in the case of an early termination payment by it, or a change in control) as a result of the increases in tax basis and certain other tax benefits related to entering into the TRA, including tax benefits attributable to payments under the TRA or attributable to exchanges of shares of Class B common stock for shares of Class A common stock. The payments to be made pursuant to the tax receivable agreement are a liability of Silvercrest and not SLP as Silvercrest expects to benefit from the remaining 15% of cash savings realized, if any. Amounts due to the partners could be significant and depend on the level of tax savings ultimately realized.
Realization of these tax benefits may occur in periods after the IPO as a result of any step-up in tax basis in SLP’s assets resulting from (a) the purchases or exchanges of Class B units (along with the corresponding shares of the Class B common stock) for shares of the Class A common stock, (b) payments under the TRA, (c) certain prior distributions, transfers, or exchanges of Class B units that resulted in tax basis adjustments to SLP’s assets, and (d) the U.S. federal and state income tax rates then applicable.
The estimated liability payable under the TRA is considered by us to be a critical audit matter due to the judgements by management to determine the impact of the change in tax basis, resulting from changes in the price of shares of the Class A common stock at the time of the exchange, the extent to which such exchanges are taxable, the amount and timing of the income and the tax rates then applicable.
Given the complexity of the calculation and high volume of inputs used to estimate the TRA liability, performing audit procedures to evaluate the accuracy of the calculation and appropriateness of the inputs required a high degree of auditor judgment and an increased extent of effort, including the need to involve our income tax specialists who possess significant tax regulation and TRA calculation expertise.
How the Critical Audit Matter Was Addressed in the Audit
Our audit procedures related to the TRA included the following, among others:
•We tested the effectiveness of controls over the management’s determination of the TRA liability.
•With the assistance of our income tax specialists, our audit procedures related to the TRA liability included evaluating and assessing the following, among others:
oWe evaluated the appropriateness of management's application of the accounting for the TRA liability, and the reasonableness of the methods, inputs, and assumptions used by management to determine the TRA liability.
oWe evaluated the impact of exchange transactions on the computation of the TRA liability by performing testing, on a sample basis, of exchanges, tax basis amounts and calculations related to the step-up in basis.
oWe tested the appropriateness of the tax rates and tax amortization utilized in the determination of the TRA liability, by agreeing to the terms in the TRA and applicable federal and state tax laws.
oWe tested the mathematical accuracy of the TRA liability calculation by recomputing the liability.
/s/ Deloitte & Touche LLP
New York, New York
March 16, 2026
We have served as the Company’s auditor since 2006.
REPORT OF INDEPENDENT REGISTERED PUBLIC ACCOUNTING FIRM
To the Stockholders and the Board of Directors of Silvercrest Asset Management Group Inc.:
Opinion on Internal Control over Financial Reporting
We have audited the internal control over financial reporting of Silvercrest Asset Management Group Inc. and subsidiaries (the “Company”) as of December 31, 2025, based on criteria established in Internal Control — Integrated Framework (2013)issued by the Committee of Sponsoring Organizations of the Treadway Commission (COSO). In our opinion, the Company maintained, in all material respects, effective internal control over financial reporting as of December 31, 2025, based on criteria established in Internal Control — Integrated Framework (2013) issued by COSO.
We have also audited, in accordance with the standards of the Public Company Accounting Oversight Board (United States) (PCAOB), the consolidated financial statements as of and for the year ended December 31, 2025, of the Company and our report dated March 16, 2026, expressed an unqualified opinion on those consolidated financial statements.
Basis for Opinion
The Company’s management is responsible for maintaining effective internal control over financial reporting and for its assessment of the effectiveness of internal control over financial reporting, included in the accompanying Management's Report on Internal Control Over Financial Reporting. Our responsibility is to express an opinion on the Company’s internal control over financial reporting based on our audit. We are a public accounting firm registered with the PCAOB and are required to be independent with respect to the Company in accordance with the U.S. federal securities laws and the applicable rules and regulations of the Securities and Exchange Commission and the PCAOB.
We conducted our audit in accordance with the standards of the PCAOB. Those standards require that we plan and perform the audit to obtain reasonable assurance about whether effective internal control over financial reporting was maintained in all material respects. Our audit included obtaining an understanding of internal control over financial reporting, assessing the risk that a material weakness exists, testing and evaluating the design and operating effectiveness of internal control based on the assessed risk, and performing such other procedures as we considered necessary in the circumstances. We believe that our audit provides a reasonable basis for our opinion.
Definition and Limitations of Internal Control over Financial Reporting
A company’s internal control over financial reporting is a process designed to provide reasonable assurance regarding the reliability of financial reporting and the preparation of financial statements for external purposes in accordance with generally accepted accounting principles. A company’s internal control over financial reporting includes those policies and procedures that (1) pertain to the maintenance of records that, in reasonable detail, accurately and fairly reflect the transactions and dispositions of the assets of the company; (2) provide reasonable assurance that transactions are recorded as necessary to permit preparation of financial statements in accordance with generally accepted accounting principles, and that receipts and expenditures of the company are being made only in accordance with authorizations of management and directors of the company; and (3) provide reasonable assurance regarding prevention or timely detection of unauthorized acquisition, use, or disposition of the company’s assets that could have a material effect on the financial statements.
Because of its inherent limitations, internal control over financial reporting may not prevent or detect misstatements. Also, projections of any evaluation of effectiveness to future periods are subject to the risk that controls may become inadequate because of changes in conditions, or that the degree of compliance with the policies or procedures may deteriorate.
/s/ Deloitte & Touche LLP
New York, New York
March 16, 2026
Silvercrest Asset Management Group Inc.
Consolidated Statements of Financial Condition
(In thousands, except share data)
|
|
|
|
|
|
|
|
|
|
|
December 31, 2025 |
|
|
December 31, 2024 |
|
Assets |
|
|
|
|
|
|
Cash and cash equivalents |
|
$ |
44,069 |
|
|
$ |
68,611 |
|
Investments |
|
|
1,030 |
|
|
|
1,354 |
|
Receivables, net |
|
|
11,788 |
|
|
|
12,225 |
|
Due from Silvercrest Funds |
|
|
326 |
|
|
|
945 |
|
Furniture, equipment and leasehold improvements, net |
|
|
7,715 |
|
|
|
7,387 |
|
Goodwill |
|
|
63,675 |
|
|
|
63,675 |
|
Operating lease assets |
|
|
17,376 |
|
|
|
16,032 |
|
Finance lease assets |
|
|
322 |
|
|
|
254 |
|
Intangible assets, net |
|
|
14,451 |
|
|
|
16,644 |
|
Deferred tax asset |
|
|
1,494 |
|
|
|
4,220 |
|
Prepaid expenses and other assets |
|
|
4,361 |
|
|
|
3,085 |
|
Total assets |
|
$ |
166,607 |
|
|
$ |
194,432 |
|
Liabilities and Equity |
|
|
|
|
|
|
Accounts payable and accrued expenses |
|
$ |
4,282 |
|
|
$ |
1,953 |
|
Accrued compensation |
|
|
43,421 |
|
|
|
39,865 |
|
Borrowings under credit facility |
|
|
4,023 |
|
|
|
— |
|
Operating lease liabilities |
|
|
19,625 |
|
|
|
22,270 |
|
Finance lease liabilities |
|
|
330 |
|
|
|
262 |
|
Deferred tax and other liabilities |
|
|
10,042 |
|
|
|
10,389 |
|
Total liabilities |
|
|
81,723 |
|
|
|
74,739 |
|
Commitments and Contingencies (Note 10) |
|
|
|
|
|
|
Equity |
|
|
|
|
|
|
Preferred Stock, par value $0.01, 10,000,000 shares authorized; none issued and outstanding |
|
|
— |
|
|
|
— |
|
Class A Common Stock, par value $0.01, 50,000,000 shares authorized; 10,838,804 and 7,782,884 issued and outstanding, respectively, as of December 31, 2025; 10,450,559 and 9,376,280 issued and outstanding, respectively, as of December 31, 2024 |
|
|
108 |
|
|
|
104 |
|
Class B Common Stock, par value $0.01, 25,000,000 shares authorized; 4,119,699 and 4,373,315 issued and outstanding as of December 31, 2025 and 2024, respectively |
|
|
40 |
|
|
|
42 |
|
Additional Paid-In Capital |
|
|
58,875 |
|
|
|
56,369 |
|
Treasury stock, at cost, 3,055,920 and 1,074,279 shares as of December 31, 2025 and 2024, respectively |
|
|
(50,426 |
) |
|
|
(19,728 |
) |
Accumulated other comprehensive income (loss) |
|
|
(67 |
) |
|
|
(43 |
) |
Retained earnings |
|
|
41,744 |
|
|
|
43,953 |
|
Total Silvercrest Asset Management Group Inc.’s equity |
|
|
50,274 |
|
|
|
80,697 |
|
Non-controlling interests |
|
|
34,610 |
|
|
|
38,996 |
|
Total equity |
|
|
84,884 |
|
|
|
119,693 |
|
Total liabilities and equity |
|
$ |
166,607 |
|
|
$ |
194,432 |
|
See accompanying notes to consolidated financial statements.
Silvercrest Asset Management Group Inc.
Consolidated Statements of Operations
(In thousands, except share and per share data)
|
|
|
|
|
|
|
|
|
|
|
|
|
|
|
For the year ended December 31, |
|
|
|
2025 |
|
|
2024 |
|
|
2023 |
|
Revenue |
|
|
|
|
|
|
|
|
|
Management and advisory fees |
|
$ |
120,552 |
|
|
$ |
119,316 |
|
|
$ |
112,794 |
|
Family office services |
|
|
4,767 |
|
|
|
4,335 |
|
|
|
4,616 |
|
Total revenue |
|
|
125,319 |
|
|
|
123,651 |
|
|
|
117,410 |
|
Expenses |
|
|
|
|
|
|
|
|
|
Compensation and benefits |
|
|
83,945 |
|
|
|
76,663 |
|
|
|
72,619 |
|
General and administrative |
|
|
32,049 |
|
|
|
29,361 |
|
|
|
25,972 |
|
Total expenses |
|
|
115,994 |
|
|
|
106,024 |
|
|
|
98,591 |
|
Income before other income (expense), net |
|
|
9,325 |
|
|
|
17,627 |
|
|
|
18,819 |
|
Other income (expense), net |
|
|
|
|
|
|
|
|
|
Other income (expense), net |
|
|
222 |
|
|
|
203 |
|
|
|
76 |
|
Interest income |
|
|
775 |
|
|
|
1,432 |
|
|
|
946 |
|
Interest expense |
|
|
(141 |
) |
|
|
(144 |
) |
|
|
(421 |
) |
Equity income from investments |
|
|
866 |
|
|
|
1,154 |
|
|
|
73 |
|
Total other income (expense), net |
|
|
1,722 |
|
|
|
2,645 |
|
|
|
674 |
|
Income before provision for income taxes |
|
|
11,047 |
|
|
|
20,272 |
|
|
|
19,493 |
|
Provision for income taxes |
|
|
(2,988 |
) |
|
|
(4,563 |
) |
|
|
(4,310 |
) |
Net income |
|
|
8,059 |
|
|
|
15,709 |
|
|
|
15,183 |
|
Less: net income attributable to non-controlling interests |
|
|
(3,174 |
) |
|
|
(6,174 |
) |
|
|
(6,089 |
) |
Net income attributable to Silvercrest |
|
$ |
4,885 |
|
|
$ |
9,535 |
|
|
$ |
9,094 |
|
Net income per share: |
|
|
|
|
|
|
|
|
|
Basic |
|
$ |
0.56 |
|
|
$ |
1.00 |
|
|
$ |
0.96 |
|
Diluted |
|
$ |
0.56 |
|
|
$ |
1.00 |
|
|
$ |
0.96 |
|
Weighted average shares outstanding: |
|
|
|
|
|
|
|
|
|
Basic |
|
|
8,755,491 |
|
|
|
9,495,375 |
|
|
|
9,431,404 |
|
Diluted |
|
|
8,792,647 |
|
|
|
9,532,525 |
|
|
|
9,464,339 |
|
See accompanying notes to consolidated financial statements.
Silvercrest Asset Management Group Inc.
Consolidated Statements of Changes in Equity
(In thousands)
|
|
|
|
|
|
|
|
|
|
|
|
|
|
|
|
|
|
|
|
|
|
|
|
|
|
|
|
|
|
|
|
|
|
|
|
|
|
|
|
|
|
|
|
|
|
|
|
|
|
|
Class A Common Stock Shares |
|
|
Class A Common Stock Amount |
|
|
Class B Common Stock Shares |
|
|
Class B Common Stock Amount |
|
|
Additional Paid-In Capital |
|
|
Treasury Stock Shares |
|
|
Treasury Stock Amount |
|
|
Accumulated Other Comprehensive Income (Loss) |
|
|
Retained Earnings |
|
|
Total Silvercrest Asset Management Group Inc.’s Equity |
|
|
Non- controlling Interest |
|
|
Total Equity |
|
January 1, 2023 |
|
|
9,560 |
|
|
$ |
101 |
|
|
|
4,545 |
|
|
$ |
44 |
|
|
$ |
53,982 |
|
|
|
509 |
|
|
$ |
(9,295 |
) |
|
$ |
— |
|
|
$ |
39,761 |
|
|
|
84,593 |
|
|
$ |
41,239 |
|
|
$ |
125,832 |
|
Distributions to partners |
|
|
— |
|
|
|
— |
|
|
|
— |
|
|
|
— |
|
|
|
— |
|
|
|
— |
|
|
|
— |
|
|
|
— |
|
|
|
— |
|
|
|
— |
|
|
|
(7,818 |
) |
|
|
(7,818 |
) |
Issuance of Class B shares |
|
|
— |
|
|
|
— |
|
|
|
1 |
|
|
|
0 |
|
|
|
— |
|
|
|
— |
|
|
|
— |
|
|
|
— |
|
|
|
— |
|
|
|
— |
|
|
|
25 |
|
|
|
25 |
|
Equity-based compensation |
|
|
8 |
|
|
|
— |
|
|
|
95 |
|
|
|
1 |
|
|
|
220 |
|
|
|
— |
|
|
|
— |
|
|
|
— |
|
|
|
— |
|
|
|
221 |
|
|
|
1,406 |
|
|
|
1,627 |
|
Repayment of notes receivable from partners |
|
|
— |
|
|
|
— |
|
|
|
0 |
|
|
|
— |
|
|
|
0 |
|
|
|
— |
|
|
|
— |
|
|
|
— |
|
|
|
— |
|
|
|
— |
|
|
|
95 |
|
|
|
95 |
|
Net Income |
|
|
— |
|
|
|
— |
|
|
|
— |
|
|
|
— |
|
|
|
— |
|
|
|
— |
|
|
|
— |
|
|
|
— |
|
|
|
9,094 |
|
|
|
9,094 |
|
|
|
6,089 |
|
|
|
15,183 |
|
Deferred tax, net of amounts payable under tax receivable agreement |
|
|
— |
|
|
|
— |
|
|
|
— |
|
|
|
— |
|
|
|
(352 |
) |
|
|
— |
|
|
|
— |
|
|
|
— |
|
|
|
— |
|
|
|
(352 |
) |
|
|
— |
|
|
|
(352 |
) |
Accrued interest on notes receivable from partners |
|
|
— |
|
|
|
— |
|
|
|
— |
|
|
|
— |
|
|
|
— |
|
|
|
— |
|
|
|
— |
|
|
|
— |
|
|
|
— |
|
|
|
— |
|
|
|
(4 |
) |
|
|
(4 |
) |
Share Conversion |
|
|
210 |
|
|
|
2 |
|
|
|
(210 |
) |
|
|
(2 |
) |
|
|
1,959 |
|
|
|
— |
|
|
|
— |
|
|
|
— |
|
|
|
— |
|
|
|
1,959 |
|
|
|
(1,959 |
) |
|
|
— |
|
Purchase of shares of Class A common stock of Silvercrest Asset Management Group Inc. |
|
|
(299 |
) |
|
|
— |
|
|
|
— |
|
|
|
0 |
|
|
|
— |
|
|
|
299 |
|
|
|
(5,762 |
) |
|
|
— |
|
|
|
— |
|
|
|
(5,762 |
) |
|
|
— |
|
|
|
(5,762 |
) |
Dividends paid on Class A common stock - $0.74 per share |
|
|
0 |
|
|
|
— |
|
|
|
— |
|
|
|
— |
|
|
|
— |
|
|
|
0 |
|
|
|
— |
|
|
|
— |
|
|
|
(7,004 |
) |
|
|
(7,004 |
) |
|
|
— |
|
|
|
(7,004 |
) |
Cumulative translation adjustment |
|
|
— |
|
|
|
— |
|
|
|
— |
|
|
|
— |
|
|
|
— |
|
|
|
— |
|
|
|
— |
|
|
|
(12 |
) |
|
|
— |
|
|
|
(12 |
) |
|
|
— |
|
|
|
(12 |
) |
December 31, 2023 |
|
|
9,479 |
|
|
$ |
103 |
|
|
|
4,431 |
|
|
$ |
43 |
|
|
$ |
55,809 |
|
|
|
808 |
|
|
$ |
(15,057 |
) |
|
$ |
(12 |
) |
|
$ |
41,851 |
|
|
|
82,737 |
|
|
$ |
39,073 |
|
|
$ |
121,810 |
|
Distributions to partners |
|
|
— |
|
|
|
— |
|
|
|
— |
|
|
|
— |
|
|
|
— |
|
|
|
— |
|
|
|
— |
|
|
|
— |
|
|
|
— |
|
|
|
— |
|
|
|
(6,720 |
) |
|
|
(6,720 |
) |
Issuance of Class B shares |
|
|
— |
|
|
|
— |
|
|
|
2 |
|
|
|
— |
|
|
|
— |
|
|
|
— |
|
|
|
— |
|
|
|
— |
|
|
|
— |
|
|
|
— |
|
|
|
25 |
|
|
|
25 |
|
Equity-based compensation |
|
|
13 |
|
|
|
1 |
|
|
|
90 |
|
|
|
(1 |
) |
|
|
220 |
|
|
|
— |
|
|
|
— |
|
|
|
— |
|
|
|
— |
|
|
|
220 |
|
|
|
1,696 |
|
|
|
1,916 |
|
Repayment of notes receivable from partners |
|
|
— |
|
|
|
— |
|
|
|
— |
|
|
|
— |
|
|
|
— |
|
|
|
— |
|
|
|
— |
|
|
|
— |
|
|
|
— |
|
|
|
— |
|
|
|
94 |
|
|
|
94 |
|
Net Income |
|
|
— |
|
|
|
— |
|
|
|
— |
|
|
|
— |
|
|
|
— |
|
|
|
— |
|
|
|
— |
|
|
|
— |
|
|
|
9,535 |
|
|
|
9,535 |
|
|
|
6,174 |
|
|
|
15,709 |
|
Deferred tax, net of amounts payable under tax receivable agreement |
|
|
— |
|
|
|
— |
|
|
|
— |
|
|
|
— |
|
|
|
(1,005 |
) |
|
|
— |
|
|
|
— |
|
|
|
— |
|
|
|
— |
|
|
|
(1,005 |
) |
|
|
— |
|
|
|
(1,005 |
) |
Accrued interest on notes receivable from partners |
|
|
— |
|
|
|
— |
|
|
|
— |
|
|
|
— |
|
|
|
— |
|
|
|
— |
|
|
|
— |
|
|
|
— |
|
|
|
— |
|
|
|
— |
|
|
|
(1 |
) |
|
|
(1 |
) |
Share Conversion |
|
|
150 |
|
|
|
— |
|
|
|
(150 |
) |
|
|
0 |
|
|
|
1,345 |
|
|
|
— |
|
|
|
— |
|
|
|
— |
|
|
|
— |
|
|
|
1,345 |
|
|
|
(1,345 |
) |
|
|
— |
|
Purchase of shares of Class A common stock of Silvercrest Asset Management Group Inc. |
|
|
(266 |
) |
|
|
— |
|
|
|
— |
|
|
|
— |
|
|
|
— |
|
|
|
266 |
|
|
|
(4,671 |
) |
|
|
— |
|
|
|
— |
|
|
|
(4,671 |
) |
|
|
— |
|
|
|
(4,671 |
) |
Dividends paid on Class A common stock - $0.78 per share |
|
|
— |
|
|
|
— |
|
|
|
— |
|
|
|
— |
|
|
|
— |
|
|
|
— |
|
|
|
— |
|
|
|
— |
|
|
|
(7,433 |
) |
|
|
(7,433 |
) |
|
|
— |
|
|
|
(7,433 |
) |
Cumulative translation adjustment |
|
|
— |
|
|
|
— |
|
|
|
— |
|
|
|
— |
|
|
|
— |
|
|
|
— |
|
|
|
— |
|
|
|
(31 |
) |
|
|
— |
|
|
|
(31 |
) |
|
|
— |
|
|
|
(31 |
) |
December 31, 2024 |
|
|
9,376 |
|
|
$ |
104 |
|
|
|
4,373 |
|
|
$ |
42 |
|
|
$ |
56,369 |
|
|
|
1,074 |
|
|
$ |
(19,728 |
) |
|
$ |
(43 |
) |
|
$ |
43,953 |
|
|
|
80,697 |
|
|
$ |
38,996 |
|
|
$ |
119,693 |
|
Distributions to partners |
|
|
— |
|
|
|
— |
|
|
|
— |
|
|
|
— |
|
|
|
— |
|
|
|
— |
|
|
|
— |
|
|
|
— |
|
|
|
— |
|
|
|
— |
|
|
|
(5,964 |
) |
|
|
(5,964 |
) |
Issuance of Class B shares |
|
|
— |
|
|
|
— |
|
|
|
31 |
|
|
|
— |
|
|
|
— |
|
|
|
— |
|
|
|
— |
|
|
|
— |
|
|
|
— |
|
|
|
— |
|
|
|
535 |
|
|
|
535 |
|
Issuance of notes receivable |
|
|
— |
|
|
|
— |
|
|
|
0 |
|
|
|
— |
|
|
|
— |
|
|
|
— |
|
|
|
— |
|
|
|
— |
|
|
|
— |
|
|
|
— |
|
|
|
(485 |
) |
|
|
(485 |
) |
Equity-based compensation |
|
|
14 |
|
|
|
1 |
|
|
|
91 |
|
|
|
1 |
|
|
|
223 |
|
|
|
— |
|
|
|
— |
|
|
|
— |
|
|
|
— |
|
|
|
225 |
|
|
|
1,601 |
|
|
|
1,826 |
|
Repayment of notes receivable from partners |
|
|
— |
|
|
|
— |
|
|
|
— |
|
|
|
— |
|
|
|
— |
|
|
|
— |
|
|
|
— |
|
|
|
— |
|
|
|
— |
|
|
|
— |
|
|
|
126 |
|
|
|
126 |
|
Net Income |
|
|
— |
|
|
|
— |
|
|
|
— |
|
|
|
— |
|
|
|
— |
|
|
|
— |
|
|
|
— |
|
|
|
— |
|
|
|
4,885 |
|
|
|
4,885 |
|
|
|
3,174 |
|
|
|
8,059 |
|
Deferred tax, net of amounts payable under tax receivable agreement |
|
|
— |
|
|
|
— |
|
|
|
— |
|
|
|
— |
|
|
|
(1,070 |
) |
|
|
— |
|
|
|
— |
|
|
|
— |
|
|
|
— |
|
|
|
(1,070 |
) |
|
|
— |
|
|
|
(1,070 |
) |
Accrued interest on notes receivable from partners |
|
|
— |
|
|
|
— |
|
|
|
— |
|
|
|
— |
|
|
|
— |
|
|
|
— |
|
|
|
— |
|
|
|
— |
|
|
|
— |
|
|
|
— |
|
|
|
(20 |
) |
|
|
(20 |
) |
Share Conversion |
|
|
375 |
|
|
|
3 |
|
|
|
(375 |
) |
|
|
(3 |
) |
|
|
3,353 |
|
|
|
— |
|
|
|
— |
|
|
|
— |
|
|
|
— |
|
|
|
3,353 |
|
|
|
(3,353 |
) |
|
|
— |
|
Purchase of shares of Class A common stock of Silvercrest Asset Management Group Inc. |
|
|
(1,982 |
) |
|
|
— |
|
|
|
— |
|
|
|
— |
|
|
|
— |
|
|
|
1,982 |
|
|
|
(30,698 |
) |
|
|
— |
|
|
|
— |
|
|
|
(30,698 |
) |
|
|
— |
|
|
|
(30,698 |
) |
Dividends paid on Class A common stock - $0.82 per share |
|
|
— |
|
|
|
— |
|
|
|
— |
|
|
|
— |
|
|
|
— |
|
|
|
— |
|
|
|
— |
|
|
|
— |
|
|
|
(7,094 |
) |
|
|
(7,094 |
) |
|
|
— |
|
|
|
(7,094 |
) |
Cumulative translation adjustment |
|
|
— |
|
|
|
— |
|
|
|
— |
|
|
|
— |
|
|
|
— |
|
|
|
— |
|
|
|
— |
|
|
|
(24 |
) |
|
|
— |
|
|
|
(24 |
) |
|
|
— |
|
|
|
(24 |
) |
December 31, 2025 |
|
|
7,783 |
|
|
$ |
108 |
|
|
|
4,120 |
|
|
$ |
40 |
|
|
$ |
58,875 |
|
|
|
3,056 |
|
|
$ |
(50,426 |
) |
|
$ |
(67 |
) |
|
$ |
41,744 |
|
|
$ |
50,274 |
|
|
$ |
34,610 |
|
|
$ |
84,884 |
|
See accompanying notes to consolidated financial statements.
Silvercrest Asset Management Group Inc.
Consolidated Statements of Cash Flows
(In thousands)
|
|
|
|
|
|
|
|
|
|
|
|
|
|
|
For the year ended December 31, |
|
|
|
2025 |
|
|
2024 |
|
|
2023 |
|
Cash Flows From Operating Activities |
|
|
|
|
|
|
|
|
|
Net income |
|
$ |
8,059 |
|
|
$ |
15,709 |
|
|
$ |
15,183 |
|
Adjustments to reconcile net income to net cash provided by operating activities: |
|
|
|
|
|
|
|
|
|
Equity-based compensation |
|
|
1,826 |
|
|
|
1,916 |
|
|
|
1,627 |
|
Depreciation and amortization |
|
|
2,421 |
|
|
|
4,146 |
|
|
|
4,014 |
|
Deferred income taxes |
|
|
1,951 |
|
|
|
2,014 |
|
|
|
2,186 |
|
Tax receivable agreement adjustment |
|
|
(98 |
) |
|
|
(78 |
) |
|
|
2 |
|
Non-cash interest on notes receivable from partners |
|
|
(20 |
) |
|
|
(1 |
) |
|
|
(4 |
) |
Non-cash lease expense |
|
|
1,864 |
|
|
|
3,580 |
|
|
|
4,041 |
|
Distributions received from investment funds |
|
|
1,190 |
|
|
|
18 |
|
|
|
0 |
|
Equity income from investments |
|
|
(866 |
) |
|
|
(1,154 |
) |
|
|
(73 |
) |
Cash flows due to changes in operating assets and liabilities: |
|
|
|
|
|
|
|
|
|
Receivables and due from Silvercrest Funds |
|
|
1,056 |
|
|
|
(3,086 |
) |
|
|
(389 |
) |
Prepaid expenses and other assets |
|
|
(1,854 |
) |
|
|
(53 |
) |
|
|
(170 |
) |
Accounts payable and accrued expenses |
|
|
2,144 |
|
|
|
111 |
|
|
|
214 |
|
Accrued compensation |
|
|
3,556 |
|
|
|
2,494 |
|
|
|
(2,363 |
) |
Operating lease liabilities |
|
|
(2,645 |
) |
|
|
(4,007 |
) |
|
|
(3,275 |
) |
Interest payable on notes payable |
|
|
23 |
|
|
|
(19 |
) |
|
|
(18 |
) |
Net cash provided by operating activities |
|
|
18,607 |
|
|
|
21,590 |
|
|
|
20,975 |
|
Cash Flows From Investing Activities |
|
|
|
|
|
|
|
|
|
Acquisition of furniture, equipment and leasehold improvements |
|
$ |
(3,632 |
) |
|
$ |
(1,700 |
) |
|
$ |
(3,878 |
) |
Net cash used in investing activities |
|
|
(3,632 |
) |
|
|
(1,700 |
) |
|
|
(3,878 |
) |
Cash Flows From Financing Activities |
|
|
|
|
|
|
|
|
|
Earn-outs paid related to acquisitions |
|
$ |
— |
|
|
$ |
(75 |
) |
|
$ |
(75 |
) |
Repayments of notes payable |
|
|
— |
|
|
|
(2,700 |
) |
|
|
(3,600 |
) |
Borrowings under credit facility |
|
|
4,000 |
|
|
|
|
|
|
|
Principal payments on financing leases |
|
|
(132 |
) |
|
|
(120 |
) |
|
|
(117 |
) |
Distributions to partners |
|
|
(5,964 |
) |
|
|
(6,720 |
) |
|
|
(7,818 |
) |
Dividends paid on Class A common stock |
|
|
(7,073 |
) |
|
|
(7,403 |
) |
|
|
(6,996 |
) |
Purchase of shares of Class A common stock of Silvercrest Asset Management Group Inc. |
|
|
(30,500 |
) |
|
|
(4,625 |
) |
|
|
(5,705 |
) |
Payments from partners on issuance of Class B shares |
|
|
50 |
|
|
|
— |
|
|
|
— |
|
Payments from partners on notes receivable |
|
|
126 |
|
|
|
94 |
|
|
|
95 |
|
Net cash used in financing activities |
|
|
(39,493 |
) |
|
|
(21,549 |
) |
|
|
(24,216 |
) |
Effect of exchange rate changes on cash and cash equivalents |
|
|
(24 |
) |
|
|
(31 |
) |
|
|
(12 |
) |
Net (decrease) increase in cash and cash equivalents |
|
|
(24,542 |
) |
|
|
(1,690 |
) |
|
|
(7,131 |
) |
Cash and cash equivalents, beginning of year |
|
|
68,611 |
|
|
|
70,301 |
|
|
|
77,432 |
|
Cash and cash equivalents, end of year |
|
$ |
44,069 |
|
|
$ |
68,611 |
|
|
$ |
70,301 |
|
|
|
|
|
|
|
|
|
|
|
See accompanying notes to consolidated financial statements.
Silvercrest Asset Management Group Inc.
Consolidated Statements of Cash Flows
(continued)
(In thousands)
|
|
|
|
|
|
|
|
|
|
|
|
|
|
|
For the year ended December 31, |
|
|
|
2025 |
|
|
2024 |
|
|
2023 |
|
Supplemental Disclosures of Cash Flow Information |
|
|
|
|
|
|
|
|
|
Net cash paid during the period for: |
|
|
|
|
|
|
|
|
|
Income taxes |
|
|
|
|
|
|
|
|
|
Federal |
|
$ |
559 |
|
|
$ |
600 |
|
|
$ |
375 |
|
State |
|
|
|
|
|
|
|
|
|
New York State/City |
|
|
903 |
|
|
|
950 |
|
|
|
793 |
|
Connecticut |
|
|
30 |
|
|
|
65 |
|
|
|
283 |
|
Other |
|
|
205 |
|
|
|
128 |
|
|
|
154 |
|
Foreign |
|
|
— |
|
|
|
— |
|
|
|
— |
|
Total income taxes paid |
|
|
1,697 |
|
|
|
1,743 |
|
|
|
1,605 |
|
Interest |
|
|
36 |
|
|
|
62 |
|
|
|
332 |
|
|
|
|
|
|
|
|
|
|
|
Supplemental Disclosures of Non-cash Financing and Investing Activities |
|
|
|
|
|
|
|
|
|
Issuance of Class B units of Silvercrest L.P. in conjunction with the acquisition of Neosho |
|
|
— |
|
|
|
25 |
|
|
|
25 |
|
Notes receivable from new partners issued for capital contributions to Silvercrest L.P. |
|
|
485 |
|
|
|
— |
|
|
|
— |
|
Class B units issued to a new partner for capital contributions to Silvercrest L.P. |
|
|
50 |
|
|
|
— |
|
|
|
— |
|
Recognition of deferred tax assets as a result of share conversions |
|
|
(1,070 |
) |
|
|
(1,005 |
) |
|
|
(352 |
) |
Assets acquired under capital leases |
|
|
201 |
|
|
|
46 |
|
|
|
109 |
|
Accrued dividends |
|
|
21 |
|
|
|
30 |
|
|
|
24 |
|
Purchase of shares of Class A common stock excise tax accrual |
|
|
198 |
|
|
|
46 |
|
|
|
57 |
|
See accompanying notes to consolidated financial statements.
Silvercrest Asset Management Group Inc.
Notes to Consolidated Financial Statements
As of and for the Years ended December 31, 2025, 2024 and 2023
(Dollars in thousands, except per share or per unit amounts)
1. ORGANIZATION AND BUSINESS
Silvercrest Asset Management Group Inc. (“Silvercrest”), together with its consolidated subsidiary, Silvercrest L.P., a limited partnership, (collectively the “Company”), was formed as a Delaware corporation on July 11, 2011. Silvercrest is a holding company that was formed in order to carry on the business of Silvercrest L.P., the managing member of our operating subsidiary, and its subsidiaries. Effective on June 26, 2013, Silvercrest became the sole general partner of Silvercrest L.P. and its only material asset is the general partner interest in Silvercrest L.P., represented by 7,782,884 Class A units or approximately 66.0% of the outstanding interests of Silvercrest L.P. Silvercrest controls all of the businesses and affairs of Silvercrest L.P. and, through Silvercrest L.P. and its subsidiaries, continues to conduct the business previously conducted by these entities prior to the reorganization.
Silvercrest L.P., together with its consolidated subsidiaries (collectively “SLP”), provides investment management and family office services to individuals and families and their trusts, and to endowments, foundations and other institutional investors primarily located in the United States of America. The business includes the management of funds of funds and other investment funds, collectively referred to as the “Silvercrest Funds”.
Silvercrest L.P. was formed on December 10, 2008 and commenced operations on January 1, 2009.
On March 11, 2004, Silvercrest Asset Management Group LLC (“SAMG LLC”) acquired 100% of the outstanding shares of James C. Edwards Asset Management, Inc. (“JCE”) and subsequently changed JCE’s name to Silvercrest Financial Services, Inc. (“SFS”). On December 31, 2004, SLP acquired 100% of the outstanding shares of the LongChamp Group, Inc. (now SAM Alternative Solutions, Inc.) (“LGI”). Effective March 31, 2005, SLP entered into an Asset Contribution Agreement with and acquired all of the assets, properties, rights and certain liabilities of Heritage Financial Management, LLC (“HFM”). Effective October 3, 2008, SLP acquired 100% of the outstanding limited liability company interests of Marathon Capital Group, LLC (“MCG”) through a limited liability company interest purchase agreement dated September 22, 2008. On November 1, 2011, SLP acquired certain assets of Milbank Winthrop & Co. (“Milbank”). On April 1, 2012, SLP acquired 100% of the outstanding limited liability company interests of MW Commodity Advisors, LLC (“Commodity Advisors”). On March 28, 2013, SLP acquired certain assets of Ten-Sixty Asset Management, LLC (“Ten-Sixty”). On June 30, 2015, SLP acquired certain assets of Jamison, Eaton & Wood, Inc. (“Jamison”). On January 11, 2016, SLP acquired certain assets of Cappiccille & Company, LLC (“Cappiccille”). On January 1, 2019, SLP acquired certain assets of Neosho Capital LLC (“Neosho”). On July 1, 2019, SLP acquired substantially all assets of Cortina Asset Management (“Cortina”). See Notes 3, 7 and 8 for additional information related to the acquisition, goodwill and intangible assets, respectively, arising from these acquisitions.
Tax Receivable Agreement
In connection with Silvercrest’s initial public offering (the “IPO”) and reorganization of SLP that was completed on June 23, 2013, Silvercrest entered into a tax receivable agreement (the “TRA”) with the partners of SLP that requires it to pay them 85% of the amount of cash savings, if any, in U.S. federal, state and local income tax that it actually realizes (or is deemed to realize in the case of an early termination payment by it, or a change in control) as a result of the increases in tax basis and certain other tax benefits related to entering into the TRA, including tax benefits attributable to payments under the TRA or attributable to exchanges of shares of Class B common stock for shares of Class A common stock. The payments to be made pursuant to the tax receivable agreement are a liability of Silvercrest and not Silvercrest L.P. As of December 31, 2025 this liability is estimated to be $9,325 and is included in deferred tax and other liabilities in the Consolidated Statements of Financial Condition. Silvercrest expects to benefit from the remaining 15% of cash savings realized, if any.
The TRA was effective upon the consummation of the IPO and will continue until all such tax benefits have been utilized or expired, unless Silvercrest exercises its right to terminate the TRA for an amount based on an agreed upon value of the payments remaining to be made under the agreement. The TRA will automatically terminate with respect to Silvercrest’s obligations to a partner if a partner (i) is terminated for cause, (ii) breaches his or her non-solicitation covenants with Silvercrest or any of its subsidiaries or (iii) voluntarily resigns or retires and competes with Silvercrest or any of its subsidiaries in the 12-month period following resignation of employment or retirement, and no further payments will be made to such partner under the TRA.
For purposes of the TRA, cash savings in income tax will be computed by comparing Silvercrest’s actual income tax liability to the amount of such taxes that it would have been required to pay had there been no increase in its share of the tax basis of the tangible and intangible assets of SLP.
Estimating the amount of payments that Silvercrest may be required to make under the TRA is imprecise by nature, because the actual increase in its share of the tax basis, as well as the amount and timing of any payments under the TRA, will vary depending upon a number of factors, including:
•the timing of exchanges of Silvercrest’s Class B units for shares of Silvercrest’s Class A common stock—for instance, the increase in any tax deductions will vary depending on the fair market value, which may fluctuate over time, of the depreciable and amortizable assets of SLP at the time of the exchanges;
•the price of Silvercrest’s Class A common stock at the time of exchanges of Silvercrest’s Class B units—the increase in Silvercrest’s share of the basis in the assets of SLP, as well as the increase in any tax deductions, will be related to the price of Silvercrest’s Class A common stock at the time of these exchanges;
•the extent to which these exchanges are taxable—if an exchange is not taxable for any reason (for instance, if a principal who holds Class B units exchanges units in order to make a charitable contribution), increased deductions will not be available;
•the tax rates in effect at the time Silvercrest utilizes the increased amortization and depreciation deductions; and
•the amount and timing of Silvercrest’s income—Silvercrest will be required to pay 85% of the tax savings, as and when realized, if any. If Silvercrest does not have taxable income, it generally will not be required to make payments under the TRA for that taxable year because no tax savings will have been actually realized.
For the years ended December 31, 2025, 2024 and 2023, the Tax Receivable Agreement Adjustment related to the underlying deferred tax assets was $98, $78 and ($2), respectively, and is included in Other income (expense), net in the Consolidated Statements of Operations.
In addition, the TRA provides that, upon certain mergers, asset sales, other forms of business combinations or other changes of control, Silvercrest’s (or its successors’) obligations with respect to exchanged or acquired Class B units (whether exchanged or acquired before or after such transaction) would be based on certain assumptions, including that Silvercrest would have sufficient taxable income to fully utilize the deductions arising from the increased tax deductions and tax basis and other benefits related to entering into the TRA.
Decisions made by the continuing partners of SLP in the course of running Silvercrest’s business, such as with respect to mergers, asset sales, other forms of business combinations or other changes in control, may influence the timing and amount of payments that are received by an exchanging or selling principal under the TRA. For example, the earlier disposition of assets following an exchange or acquisition transaction will generally accelerate payments under the TRA and increase the value of such payments, and the disposition of assets before an exchange or acquisition transaction will increase an existing owner’s tax liability without giving rise to any rights of a principal to receive payments under the TRA.
Were the IRS to successfully challenge the tax basis increases described above, Silvercrest would not be reimbursed for any payments previously made under the TRA. As a result, in certain circumstances, Silvercrest could make payments under the TRA in excess of its actual cash savings in income tax. For the years ended December 31, 2025, 2024 and 2023, Silvercrest made TRA payments totaling $893, $843 and $795, respectively.
2. SUMMARY OF SIGNIFICANT ACCOUNTING POLICIES
Basis of Presentation and Principles of Consolidation
The accompanying Consolidated Financial Statements include the accounts of Silvercrest and its wholly-owned subsidiaries, SLP, SAMG LLC, SFS, MCG, Silvercrest Investors LLC, Silvercrest Investors II LLC, Silvercrest Investors III LLC, Silvercrest Investors IV LLC, and Silvercrest Asset Management (Singapore) Pte. Ltd. as of and for the years ended December 31, 2025, 2024 and 2023. All intercompany transactions and balances have been eliminated.
The Company evaluates for consolidation those entities it controls through a majority voting interest or otherwise, including those Silvercrest Funds over which the general partner or equivalent is presumed to have control, e.g. by virtue of the limited partners not being able to remove the general partner. The initial step in the Company’s determination of whether a fund for which SLP is the general partner is required to be consolidated is assessing whether the fund is a variable interest entity or a voting interest entity.
SLP then considers whether the fund is a voting interest entity (“VoIE”) in which the unaffiliated limited partners have substantive “kick-out” rights that provide the ability to dissolve (liquidate) the limited partnership or otherwise remove the general partner without cause. SLP considers the “kick-out” rights to be substantive if the general partner for the fund can be removed by the vote of a simple majority of the unaffiliated limited partners and there are no significant barriers to the unaffiliated limited partners’ ability to exercise these rights in that among other things, (1) there are no conditions or timing limits on when the rights can be exercised, (2) there are no financial or operational barriers associated with replacing the general partner, (3) there are a number of qualified replacement investment advisors that would accept appointment at the same fee level, (4) each fund’s documents provide for the ability to call and conduct a vote, and (5) the information necessary to exercise the kick-out rights and related vote are available from the fund and its administrator.
If the fund is a variable interest entity, SLP then determines whether it has a variable interest in the fund, and if so, whether SLP is the primary beneficiary. In determining whether SLP is the primary beneficiary, SLP evaluates its control rights as well as economic interests in the entity held either directly or indirectly by SLP. The consolidation analysis can generally be performed qualitatively; however, if it is not readily apparent that SLP is not the primary beneficiary, a quantitative analysis may also be performed. Amendments to the governing documents of the respective Silvercrest Funds could affect an entity’s status as a VIE or the determination of the primary beneficiary. At each reporting date, SLP assesses whether it is the primary beneficiary and will consolidate or deconsolidate accordingly.
As of December 31, 2025 and 2024 and for the years ended December 31, 2025, 2024 and 2023, each fund is deemed to be a VoIE and neither SLP nor Silvercrest consolidated any of the Silvercrest Funds.
Non-controlling interest
As of December 31, 2025 and 2024, Silvercrest holds approximately 64.8% and 67.3%, respectively, of the economic interests in SLP. Silvercrest is the sole general partner of SLP and, therefore, controls the management of SLP. As a result, Silvercrest consolidates the financial position and the results of operations of SLP and its subsidiaries, and records a non-controlling interest, as a separate component of equity on its Consolidated Statement of Financial Condition for the remaining economic interests in SLP. The non-controlling interest in the income or loss of SLP is included in the Consolidated Statement of Operations as a reduction or addition to net income derived from SLP.
Translation of Non-U.S. Currency Amounts
Assets and liabilities of non-U.S. subsidiaries that have a foreign currency as their functional currency are re-measured to U.S. dollars at quarter-end exchange rates, and revenues and expenses are re-measured at average rates of exchange prevailing during the period. The resulting translation adjustments are recorded in accumulated other comprehensive income (loss). Gains or losses resulting from foreign currency transactions are included in other income (expense), net in the Consolidated Statements of Operations.
Segment Reporting
The Company views its operations as comprising one operating and reportable segment, the investment management industry. The Company’s chief operating decision maker, who is the Company’s Chief Executive Officer, monitors and reviews financial information at a consolidated level for assessing operating results and the allocation of resources. The predominant GAAP measure monitored and reviewed by the Company’s chief operating decision maker is Net Income to assess operating results and the allocation of resources. The accounting policies used to measure the operating results of the segment are the same as those described in the summary of significant accounting policies.
The following table presents the segment revenue and significant expenses for the years ended December 31, 2025, 2024 and 2023.
|
|
|
|
|
|
|
|
|
|
|
|
|
|
|
For the year ended December 31, |
|
|
For the year ended December 31, |
|
|
For the Year Ended December 31, |
|
|
|
2025 |
|
|
2024 |
|
|
2023 |
|
Revenue |
|
|
|
|
|
|
|
|
|
Managed accounts |
|
$ |
116,850 |
|
|
$ |
115,246 |
|
|
$ |
108,726 |
|
Silvercrest funds |
|
|
3,702 |
|
|
|
4,070 |
|
|
|
4,068 |
|
Tax and family office services |
|
|
4,418 |
|
|
|
4,092 |
|
|
|
4,246 |
|
Fund administration |
|
|
349 |
|
|
|
243 |
|
|
|
370 |
|
Total revenue |
|
|
125,319 |
|
|
|
123,651 |
|
|
|
117,410 |
|
Expenses |
|
|
|
|
|
|
|
|
|
Compensation and benefits |
|
|
83,945 |
|
|
|
76,663 |
|
|
|
72,619 |
|
Occupancy and related |
|
|
7,417 |
|
|
|
7,121 |
|
|
|
6,857 |
|
General and administrative |
|
|
5,182 |
|
|
|
4,172 |
|
|
|
3,453 |
|
Professional fees |
|
|
6,345 |
|
|
|
3,804 |
|
|
|
2,675 |
|
Portfolio and systems expense |
|
|
6,556 |
|
|
|
6,553 |
|
|
|
5,652 |
|
Travel |
|
|
2,226 |
|
|
|
1,765 |
|
|
|
1,581 |
|
Other segment items |
|
|
4,323 |
|
|
|
5,946 |
|
|
|
5,754 |
|
Total expenses |
|
|
115,994 |
|
|
|
106,024 |
|
|
|
98,591 |
|
Other income (expense), net |
|
|
|
|
|
|
|
|
|
Interest expense |
|
|
(141 |
) |
|
|
(144 |
) |
|
|
(421 |
) |
Interest and other income |
|
|
1,863 |
|
|
|
2,789 |
|
|
|
1,095 |
|
Total other income (expense), net |
|
|
1,722 |
|
|
|
2,645 |
|
|
|
674 |
|
|
|
|
|
|
|
|
|
|
|
Provision for income taxes |
|
|
2,988 |
|
|
|
4,563 |
|
|
|
4,310 |
|
|
|
|
|
|
|
|
|
|
|
Net income |
|
$ |
8,059 |
|
|
$ |
15,709 |
|
|
$ |
15,183 |
|
Use of Estimates
The preparation of the Consolidated Financial Statements requires management to make estimates and assumptions that affect the reported amounts of assets and liabilities, the disclosure of contingent assets and liabilities at the date of the Consolidated Financial Statements and the reported amounts of revenues, expenses and other income reported in the Consolidated Financial Statements and the accompanying notes. Actual results could differ from those estimates. Significant estimates and assumptions made by management include the fair value of acquired assets and liabilities, determination of equity-based compensation, accounting for income taxes, determination of the useful lives of long-lived assets and other matters that affect the Consolidated Financial Statements and related disclosures.
Cash and Cash Equivalents
The Company considers all highly liquid securities with original maturities of 90 days or less when purchased to be cash equivalents.
Equity Method Investments
The Company accounts for investment activities related to entities over which the Company exercises significant influence but do not meet the requirements for consolidation, using the equity method of accounting, whereby the Company records its share of the underlying income or losses of these entities. Intercompany profit arising from transactions with affiliates is eliminated to the extent of its beneficial interest. Equity in losses of equity method investments is not recognized after the carrying value of an investment, including advances and loans, has been reduced to zero, unless guarantees or other funding obligations exist.
The Company evaluates its equity method investments for impairment, whenever events or changes in circumstances indicate that the carrying amounts of such investments may not be recoverable. The difference between the carrying value of the equity method investment and its estimated fair value is recognized as an impairment when the loss in value is deemed other than temporary. The Company’s equity method investments approximate their fair value at December 31, 2025 and 2024. The fair value of the equity method investments is estimated based on the Company’s share of the fair value of the net assets of the equity method investee. No impairment charges related to equity method investments were recorded during the years ended December 31, 2025, 2024 and 2023.
Receivables and Due from Silvercrest Funds
Receivables consist primarily of amounts for management and advisory fees, performance fees and allocations and family office service fees due from clients, and are stated as net realizable value. The Company maintains an allowance for doubtful receivables based on estimates of expected losses and specific identification of uncollectible accounts. The Company charges actual losses to the allowance when incurred.
Furniture, Equipment and Leasehold Improvements
Furniture, equipment and leasehold improvements consist primarily of furniture, fixtures and equipment, computer hardware and software and leasehold improvements and are recorded at cost less accumulated depreciation and amortization. Depreciation and amortization are calculated using the straight-line method over the assets’ estimated useful lives, which for leasehold improvements is the lesser of the lease term or the life of the asset, generally 10 years, and 3 to 7 years for other fixed assets.
Business Combinations
The Company accounts for business combinations using the acquisition method of accounting. The acquisition method of accounting requires that purchase price, including the fair value of contingent consideration, of the acquisition be allocated to the assets acquired and liabilities assumed using the fair values determined by management as of the acquisition date. The method for determining relative fair value varied depending on the type of asset or liability and involved management making significant estimates related to assumptions such as future growth rates used to produce financial projections and the selection of unobservable inputs and other assumptions. The inputs used in establishing the fair value are in most cases unobservable and reflect the Company's own judgments about the assumptions market participants would use in pricing the assets acquired and liabilities assumed. Contingent consideration is recorded as part of the purchase price when such contingent consideration is not based on continuing employment of the selling shareholders. Contingent consideration that is related to continuing employment is recorded as compensation expense. Payments made for contingent consideration recorded as part of an acquisition’s purchase price are reflected as financing activities in the Company’s Consolidated Statements of Cash Flows.
The Company remeasures the fair value of contingent consideration at each reporting period using a probability-adjusted discounted cash flow method based on significant inputs not observable in the market and any change in the fair value from either the passage of time or events occurring after the acquisition date, is recorded in earnings. Contingent consideration payments that exceed the acquisition date fair value of the contingent consideration are reflected as an operating activity in the Consolidated Statements of Cash Flows.
The excess of the purchase price over the fair value of the identifiable assets acquired, including intangibles, and liabilities assumed is recorded as goodwill. The Company generally uses valuation specialists to perform appraisals and assist in the determination of the fair values of the assets acquired and liabilities assumed. These valuations require management to make estimates and assumptions that are critical in determining the fair values of the assets and liabilities. During the measurement period, the Company may record adjustments to the assets acquired and liabilities assumed. Any adjustments to provisional amounts that are identified during the measurement period are recorded in the reporting period in which the adjustment amounts are determined. Upon the conclusion of the measurement period, any subsequent adjustments are recorded to earnings.
Goodwill and Intangible Assets
Goodwill consists of the excess of the purchase price over the fair value of identifiable net assets of businesses acquired. Goodwill is not amortized but is evaluated for impairment at least annually, on October 1st of each year, or whenever events or circumstances indicate that impairment may have occurred.
The Company accounts for goodwill under Accounting Standard Codification (“ASC”) No. 350, “Intangibles - Goodwill and Other,” which provides an entity the option to first perform a qualitative assessment of whether a reporting unit’s fair value is more likely than not less than its carrying value, including goodwill. In performing its qualitative assessment, an entity considers the extent to which adverse events or circumstances identified, such as changes in economic conditions, industry and market conditions or entity specific events, could affect the comparison of the reporting unit’s fair value with its carrying amount. If an entity concludes that the fair value of a reporting unit is more likely than not less than its carrying amount, the entity is required to perform the currently prescribed two-step goodwill impairment test to identify potential goodwill impairment and, accordingly, measure the amount, if any, of goodwill impairment loss to be recognized for that reporting unit. The Company utilized this option when performing its annual impairment assessment in 2025, 2024 and 2023, and concluded that its single reporting unit’s fair value was more likely than not greater than its carrying value, including goodwill.
The Company has one reporting unit at December 31, 2025 and 2024. No goodwill impairment charges were recorded during the years ended December 31, 2025, 2024 and 2023.
Intangible assets of the Company are reviewed for impairment whenever events or changes in circumstances indicate that the net carrying amount of the asset may not be recoverable. In connection with such review, the Company also re-evaluates the periods of amortization for these assets. Recoverability of assets to be held and used is measured by a comparison of the carrying amount of an asset to undiscounted future net cash flows expected to be generated by the asset. If such assets are considered to be impaired, the impairment to be recognized is measured by the amount by which the carrying amount of the assets exceeds their fair value.
Identifiable finite-lived intangible assets are amortized over their estimated useful lives ranging from 3 to 20 years. The method of amortization is based on the pattern over which the economic benefits, generally expected undiscounted cash flows, of the intangible asset are consumed. Intangible assets for which no pattern can be reliably determined are amortized using the straight-line method. Intangible assets consist primarily of the contractual right to future management, advisory and performance fees from customer contracts or relationships.
Long-lived Assets
Long-lived assets of the Company are reviewed for impairment whenever events or changes in circumstances indicate that the net carrying amount of the asset may not be recoverable. In connection with such review, the Company also re-evaluates the periods of depreciation and amortization for these assets. Recoverability of assets to be held and used is measured by a comparison of the carrying amount of an asset to undiscounted future net cash flows expected to be generated by the asset. If such assets are considered to be impaired, the impairment to be recognized is measured by the amount by which the carrying amount of the assets exceeds their fair value.
Treasury Stock
On July 29, 2021, the Company announced that its Board of Directors had approved a share repurchase program authorizing the Company to repurchase up to $15,000,000 of the Company’s outstanding Class A common stock (the “2021 Repurchase Program”). Repurchases under the 2021 Repurchase Program may be made using either cash on hand, borrowings under the Company’s existing credit facilities or other sources, or (a) one or more 10b5-1 share trading plans, to be established with one or more banks or brokers (the “Trading Plans”), (b) pursuant to accelerated share repurchase programs with one or more investment banks or other financial intermediaries (the “ASR Programs”), or (c) through repurchases to be made outside of the Trading Plans or ASR Programs but in compliance with all applicable requirements under the Securities Exchange Act of 1934, as amended (the “Exchange Act”), including the safe harbor provided by Exchange Act Rule 10b-18, and consummated during an open trading window under the Company’s insider trading policy. The program may be amended, suspended, or discontinued at any time and does not commit the Company to repurchase any shares of Common Stock.
The Company purchased 808,455 shares of Class A common stock pursuant to the 2021 Repurchase Program for an aggregate price of approximately $15,057. The 2021 Repurchase Program ended in August 2023.
On August 16, 2024, the Company announced that its Board of Directors approved a share repurchase program authorizing the Company to repurchase up to $12,000,000 of the Company’s outstanding Class A common stock (the “2024 Repurchase Program”). Repurchases under the 2024 Repurchase Program may be made using either cash on hand, borrowings under the Company’s existing credit facilities or other sources, or (a) through one or more Trading plans, (b) pursuant to ASR Programs or (c) through repurchases to be made outside of the Trading Plans or ASR Programs but in compliance with all applicable requirements under the Exchange Act, including the safe harbor provided by Exchange Act Rule 10b-18, and consummated during an open trading window under the Company’s insider trading policy. The program may be amended, suspended, or discontinued at any time and does not commit the Company to repurchase any shares of Class A common stock.
The Company had purchased 709,687 shares of Class A common stock pursuant to the 2024 Repurchase Program for an aggregate price of approximately $12,119. The 2024 Repurchase Program ended in April 2025.
On May 23, 2025, the Company announced that its Board of Directors approved a share repurchase program authorizing the Company to repurchase up to $25,000,000 of the Company’s outstanding Class A common stock (the “2025 Repurchase Program”). Repurchases under the 2025 Repurchase Program may be made using either cash on hand, borrowings under the Company’s existing credit facilities or other sources. The Company intends to repurchase shares through market purchases, privately-negotiated transactions, block purchases, one or more 10b5-1 share trading plans to be established with one or more banks or brokers or otherwise in accordance with all applicable federal and state securities laws and regulations. The program may be amended, suspended, or discontinued at any time and does not commit the Company to repurchase any shares of Class A common stock.
As of December 31, 2025, the Company has purchased 1,537,778 shares of Class A common stock pursuant to the 2025 Repurchase Program for an aggregate price of approximately $23,127.
Treasury stock is accounted for under the cost method and is included as a deduction from equity in the Company’s Equity section of the Consolidated Statement of Financial Condition. Upon any subsequent retirement or resale, the treasury stock account is reduced by the cost of such stock.
Partner Distributions
Partner incentive allocations, which are determined by the general partner, can be formula-based or discretionary. Partner incentive allocations are treated as compensation expense and recognized in the period in which they are earned. In the event there is insufficient distributable cash flow to make incentive distributions, the general partner in its sole and absolute discretion may determine not to make any distributions called for under the partnership agreement. The remaining net income or loss after partner incentive allocations is generally allocated to unit holders based on their pro rata ownership.
Redeemable Partnership Units
If a principal of SLP is terminated for cause, SLP has the right to redeem all of the vested Class B units collectively held by the principal and his or her permitted transferees for a purchase price equal to the lesser of (i) the aggregate capital account balance in SLP of the principal and his or her permitted transferees or (ii) the purchase price paid by the terminated principal to first acquire the Class B units.
SLP also makes distributions to its partners of various nature including incentive payments, profit distributions and tax distributions. The profit distributions and tax distributions are accounted for as equity transactions.
Class A Common Stock
The Company’s Class A stockholders are entitled to one vote for each share held of record on all matters submitted to a vote of the Company’s stockholders. Also, Class A stockholders are entitled to receive dividends, when and if declared by the Company’s board of directors, out of funds legally available therefor, subject to any statutory or contractual restrictions on the payment of dividends and to any restrictions on the payment of dividends imposed by the terms of any outstanding preferred stock. Dividends consisting of shares of Class A common stock may be paid only as follows: (i) shares of Class A common stock may be paid only to holders of shares of Class A common stock and (ii) shares will be paid proportionately with respect to each outstanding share of the Company’s Class A common stock. Upon the Company’s liquidation, dissolution or winding-up, or the sale of all, or substantially all, of the Company’s assets, after payment in full of all amounts required to be paid to creditors and to holders of preferred stock having a liquidation preference, if any, the Class A stockholders will be entitled to share ratably in the Company’s remaining assets available for distribution to Class A stockholders. Class B units of SLP held by principals will be exchangeable for shares of the Company’s Class A common stock, on a one-for-one basis, subject to customary adjustments for share splits, dividends and reclassifications.
Class B Common Stock
Shares of the Company’s Class B common stock are issuable only in connection with the issuance of Class B units of SLP. When a vested or unvested Class B unit is issued by SLP, the Company will issue the holder one share of its Class B common stock in exchange for the payment of its par value. Each share of the Company’s Class B common stock will be redeemed for its par value and cancelled by the Company if the holder of the corresponding Class B unit exchanges or forfeits its Class B unit pursuant to the terms of the Second Amended and Restated Limited Partnership Agreement of SLP and the terms of the Silvercrest Asset Management Group Inc. 2012 Equity Incentive Plan (as amended, the “2012 Equity Incentive Plan”). The Company’s Class B stockholders will be entitled to one vote for each share held of record on all matters submitted to a vote of the Company’s stockholders. The Company’s Class B stockholders will not participate in any dividends declared by the Company’s board of directors. Upon the Company’s liquidation, dissolution or winding-up, or the sale of all, or substantially all, of its assets, Class B stockholders only will be entitled to receive the par value of the Company’s Class B common stock.
Revenue Recognition
The Company generates revenue from management and advisory fees, performance fees and allocations, and family office services fees. Management and advisory fees and performance fees and allocations are generated by managing assets on behalf of separate accounts and acting as investment adviser for various investment funds. Performance fees and allocations also relate to assets managed in external investment strategies in which the Company has a revenue sharing arrangement and in funds in which the Company has no partnership interest. Management and advisory fees and family office services fees income is recognized through the course of the period in which these services are provided. Income from performance fees and allocations is recorded at the conclusion of the contractual performance period when all contingencies are resolved. In certain arrangements, the Company is only entitled to receive performance fees and allocations when the return on assets under management exceeds certain benchmark returns or other performance targets.
The discretionary investment management agreements for the Company’s separately managed accounts do not have a specified term. Rather, each agreement may be terminated by either party at any time, unless otherwise agreed with the client, upon written notice of termination to the other party. The investment management agreements for the Company’s private funds are generally in effect from year to year, and may be terminated at the end of any year (or, in certain cases, on the anniversary of execution of the agreement) (i) by the Company upon 30 or 90 days’ prior written notice and (ii) after receiving the affirmative vote of a simple majority of the investors in the private fund that are not affiliated with the Company, by the private fund on 60 or 90 days’ prior written notice. The investment management agreements for the private funds may also generally be terminated effective immediately by either party where the non-terminating party (i) commits a material breach of the terms subject, in certain cases, to a cure period, (ii) is found to have committed fraud, gross negligence or willful misconduct or (iii) terminates, becomes bankrupt, becomes insolvent or dissolves. Each of the Company’s investment management agreements contains customary indemnification obligations from the Company to their clients.
The management and advisory fees are primarily driven by the level of the Company’s assets under management. The assets under management increase or decrease based on the net inflows or outflows of funds into the Company’s various investment strategies and the investment performance of their clients’ accounts. In order to increase the Company’s assets under management and expand their business, the Company must develop and market investment strategies that suit the investment needs of their target clients and provide attractive returns over the long term. The Company’s ability to continue to attract clients will depend on a variety of factors including, among others:
•the ability to educate the Company’s target clients about the Company’s classic value investment strategies and provide them with exceptional client service;
•the relative investment performance of the Company’s investment strategies, as compared to competing products and market indices;
•competitive conditions in the investment management and broader financial services sectors;
•investor sentiment and confidence; and
•The decision to close strategies when the Company deems it to be in the best interests of their clients.
The majority of management and advisory fees that the Company earns on separately-managed accounts are based on the value of assets under management on the last day of each calendar quarter. Most of the management and advisory fees are billed quarterly in advance on the first day of each calendar quarter. The Company’s basic annual fee schedule for management of clients’ assets in separately managed accounts is generally: (i) for managed equity or balanced portfolios, 1% of the first $10 million and 0.60% on the balance, (ii) for managed fixed income only portfolios, 0.40% on the first $10 million and 0.30% on the balance, (iii) for the municipal value strategy, 0.65%, (iv) for Cortina equity portfolios, 1.0% on the first $25 million, 0.90% on the next $25 million and 0.80% on the balance, (v) for outsourced chief investment officer portfolios, 0.40% on the first $50 million, 0.32% on the next $50 million and 0.24% on the balance and (vi) for the global value equity strategy, 0.15% per annum on the first AUD1.5 billion, 0.14% per annum on the next AUD1.5 billion, 0.11% per annum on the next AUD1.0 billion, 0.08% per annum on the next AUD1.0 billion and 0.05% per annum above AUD5.0 billion. The Company’s fee for monitoring non-discretionary assets can range from 0.05% to 0.01%, but can also be incorporated into an agreed-upon fixed family office service fee. The majority of the Company’s client relationships pay a blended fee rate since they are invested in multiple strategies.
Management fees earned on investment funds that the Company advises are calculated primarily based on the net assets of the funds. Some funds calculate investment fees based on the net assets of the funds as of the last business day of each calendar quarter, whereas other funds calculate investment fees based on the value of net assets on the first business day of the month. Depending on the investment fund, fees are paid either quarterly in advance or quarterly in arrears. For the Company’s private funds, the fees range from 0.25% to 1.5% annually. Certain management fees earned on investment funds for which the Company performs risk management and due diligence services are based on flat fee agreements customized for each engagement.
The Company’s management and advisory fees may fluctuate based on a number of factors, including the following:
•changes in assets under management due to appreciation or depreciation of their investment portfolios, and the levels of the contribution and withdrawal of assets by new and existing clients;
•allocation of assets under management among their investment strategies, which have different fee schedules;
•allocation of assets under management between separately managed accounts and advised funds, for which the Company generally earn lower overall management and advisory fees; and
•the level of their performance with respect to accounts and funds on which the Company is paid incentive fees.
The Company’s performance fees and allocations may fluctuate based on performance with respect to accounts and funds on which the Company is paid incentive fees and allocations.
The Company’s family office services capabilities enable us to provide comprehensive and integrated services to their clients. The Company’s dedicated group of tax and financial planning professionals provide financial planning, tax planning and preparation, partnership accounting and fund administration and consolidated wealth reporting among other services. Family office services income fluctuates based on both the number of clients for whom the Company performs these services and the level of agreed-upon fees, most of which are flat fees. Therefore, non-discretionary assets under management, which are associated with family office services, do not typically serve as the basis for the amount of family office services revenue that is recognized. Family office services fees are also typically billed quarterly in advance at the beginning of the quarter or in arrears after the end of the quarter based on a contractual percentage of the assets managed or upon a contractually agreed-upon flat fee arrangement. Revenue is recognized on a ratable basis over the period in which services are performed.
The Company accounts for performance-based revenue in accordance with ASC 606 by recognizing performance fees and allocations as revenue only when it is certain that the fee income is earned and payable pursuant to the relevant agreements. In certain arrangements, the Company is only entitled to receive performance fees and allocations when the return on assets under management exceeds certain benchmark returns or other performance targets. The Company records performance fees and allocations as a component of revenue once the performance fee which is recognized at a point in time upon crystallization of the performance fee. As a result, there is no estimate or variability in the consideration when revenue is recorded.
Equity-Based Compensation
Equity-based compensation costs relating to the issuance of share-based awards to employees are based on the fair value of the award at the date of grant, which is expensed ratably over the requisite service period, net of estimated forfeitures. The forfeiture assumption is ultimately adjusted to the actual forfeiture rate. Therefore, changes in the forfeiture assumptions may affect the timing of the total amount of expense recognized over the vesting period. The service period is the period over which the employee performs the related services, which is normally the same as the vesting period. Equity-based awards that do not require future service are expensed immediately. Equity-based awards that have the potential to be settled in cash at the election of the employee are classified as liabilities (“Liability Awards”) and are adjusted to fair value at the end of each reporting period.
Leases
The Company accounts for leases under ASU No. 2016-02, “Topic 842, Leases” (“ASC 842”), which requires lessees to recognize leases on-balance sheet and disclose key information about leasing arrangements. ASC 842 established a right-of-use model (“ROU”) that requires a lessee to recognize a ROU asset and lease liability on the balance sheet for all leases with a term longer than 12 months. Leases are classified as finance or operating, with classification affecting the pattern and classification of expense recognition in the Consolidated Statement of Operations.
Income Taxes
Silvercrest and SFS are subject to federal and state corporate income tax, which requires an asset and liability approach to the financial accounting and reporting of income taxes. SLP is not subject to federal and state income taxes, since all income, gains and losses are passed through to its partners. SLP is, however, subject to New York City unincorporated business tax. With respect to the Company’s incorporated entities, the annual tax rate is based on the income, statutory tax rates and tax planning opportunities available in the various jurisdictions in which the Company operates. Tax laws are complex and subject to different interpretations by the taxpayer and respective governmental taxing authorities. Judgment is required in determining the tax expense and in evaluating tax positions. The tax effects of any uncertain tax position (“UTP”) taken or expected to be taken in income tax returns are recognized only if it is “more likely-than-not” to be sustained on examination by the taxing authorities, based on its technical merits as of the reporting date. The tax benefits recognized in the consolidated financial statements from such a position are measured based on the largest benefit that has a greater than fifty percent likelihood of being realized upon ultimate settlement. The Company recognizes estimated accrued interest and penalties related to UTPs in income tax expense.
The Company recognizes the benefit of a UTP in the period when it is effectively settled. Previously recognized tax positions are derecognized in the first period in which it is no longer more likely than not that the tax position would be sustained upon examination.
On July 4, 2025, the One Big Beautiful Bill Act (the “OBBBA”) was signed into law. Significant provisions of the OBBBA include the permanent extension of certain provisions of the 2017 Tax Cuts and Jobs Act and the restoration of favorable tax treatment for certain business provisions. The legislation has multiple effective dates, with certain provisions effective in 2025 and others implemented through 2027. The OBBB did not have a material impact on our consolidated financial statements as of December 31, 2025.
Recent Accounting Developments
In December 2023, the FASB issued ASU No. 2023-09, “Income Taxes (Topic 740): Improvements to Income Tax Disclosures”, which requires disclosure of disaggregated income taxes paid, prescribes standard categories for the components of the effective tax rate reconciliation, and modifies other income tax-related disclosures. The new guidance is effective for annual periods beginning after December 15, 2024, and may be applied prospectively or retrospectively. The Company adopted this ASU for the annual period ended December 31, 2025 and elected to apply the amendments prospectively. See Note 14 “Income Taxes” for the new disclosure required by this ASU.
In November 2024, the FASB issued ASU 2024-03, “Disaggregation of Income Statement Expenses”. Under the ASU, all public business entities are required to disaggregate disclosure of income statement expenses. The ASU does not change the expense captions an entity presents on the face of the income statement; rather, it requires disaggregation of certain expense captions into specified categories within the footnote to the financial statements. ASU 2024-03 will become effective for the Company for annual periods beginning after December 15, 2026. The Company is currently evaluating the impact of adopting this guidance on its Consolidated Financial Statements.
In May 2025, the FASB issued ASU 2025-03, “Identifying the Accounting Acquirer in a Business Combination”. This ASU clarifies that, in determining the accounting acquirer in “a business combination that is effected primarily by exchanging equity interests in which a VIE is acquired,” an entity would be required to consider the factors in ASC 805-10-55-12 through 55-15. Previously, the accounting acquirer in such transactions was always the primary beneficiary. ASU 2025-03 will become effective for the Company for annual periods beginning after December 15, 2026. The Company is currently evaluating the impact of adopting this guidance on its Consolidated Financial Statements.
In May 2025, the FASB issued ASU 2025-04, “Clarifications to Share-Based Consideration Payable by a Customer”. This ASU intends to reduce diversity in practice and improve existing guidance, primarily by revising the definition of a “performance condition” and eliminating a forfeiture policy election for service conditions associated with share-based consideration payable to a customer. In addition, the ASU clarifies that the guidance in ASC 606 on the variable consideration constraint does not apply to share-based consideration payable to a customer “regardless of whether an award’s grant date has occurred.” ASU 2025-04 will become effective for the Company for annual periods beginning after December 15, 2026. The Company does not expect the adoption of ASU 2025-04 to have a material effect on the Company's Consolidated Financial Statements.
In July 2025, the FASB issued ASU 2025–05, “Financial Instruments—Credit Losses (Topic 326): Measurement of Credit Losses for Accounts Receivable and Contract Assets” (“ASU 2025–05”). ASU 2025–05 simplifies the application of the current expected credit loss model for current accounts receivable and current contract assets under ASC 606. The update will be effective for annual periods
and interim periods in annual reporting periods beginning after December 15, 2025. Early adoption is permitted. The Company is currently evaluating the impact of adopting this guidance on its Consolidated Financial Statements.
In September 2025, the FASB issued ASU 2025–06, “Intangibles—Goodwill and Other—Internal-Use Software (Subtopic 350-40): Targeted Improvements to the Accounting for Internal-Use Software” (“ASU 2025–06”). ASU 2025–06 eliminates accounting consideration of software project development stages; requires capitalizing software costs when (i) management has authorized and committed to funding the project and (ii) it is ‘probable’ the project will be completed and the software used to perform its intended function (the ‘probable-to-complete’ threshold). ASU 2025–06 also enhances the guidance around the ‘probable-to-complete’ threshold. The update will be effective for annual periods and interim periods in annual reporting periods beginning after December 15, 2027. The Company is currently evaluating the impact of adopting this guidance on its Consolidated Financial Statements.
In December 2025, the FASB issued ASU 2025-11, “FASB Amends Guidance on Interim Reporting”. This ASU intends to improve the navigability of the guidance in ASC 270 and clarify when it applies. Under the amendments, an entity is subject to ASC 270 if it provides “interim financial statements and notes in accordance with GAAP.” The ASU also addresses the form and content of such financial statements, adds lists to ASC 270 of the interim disclosures required by all other Codification topics, and establishes a principle under which an entity must “disclose events since the end of the last annual reporting period that have a material impact on the entity.” As the Board stated in the proposed guidance and reiterates in the ASU, the amendments are not intended to “change the fundamental nature of interim reporting or expand or reduce current interim disclosure requirements.” ASU 2025-11 will become effective for the Company for annual periods beginning after December 15, 2026. The Company does not expect the adoption of ASU 2025-11 to have a material effect on the Company's Consolidated Financial Statements.
In December 2025, the FASB issued ASU 2025-12, “FASB Makes Codification Improvements”. This ASU intends to update the codification “for a broad range of Topics arising from technical corrections, unintended application of the codification, clarifications, and other minor improvements. ASU 2025-12 will become effective for the Company for annual periods beginning after December 15, 2026. The Company does not expect the adoption of ASU 2025-12 to have a material effect on the Company's Consolidated Financial Statements.
3. ACQUISITIONS
Neosho:
On December 13, 2018, the Company executed an Asset Purchase Agreement (the “Asset Purchase Agreement”) by and among the Company, SLP, SAMG LLC (the “Buyer”) and Neosho Capital LLC, a Delaware limited liability company (“Neosho” or the “Seller”), and Christopher K. Richey, Alphonse I. Chan, Robert K. Choi and Vincent G. Pandes, each such individual a principal of Neosho (together, the “Principals of Neosho”), to acquire certain assets of Neosho. The transaction contemplated by the Asset Purchase Agreement closed on January 15, 2019 and is referred to herein as the “Neosho Acquisition”.
Pursuant to the terms of the Asset Purchase Agreement, SAMG LLC acquired substantially all of the business and assets of the Seller, a provider of investment management and advisory services, including goodwill and the benefit of the amortization of goodwill related to such assets. In consideration of the purchased assets and goodwill, SAMG LLC paid to the Seller and the Principal an aggregate purchase price consisting of (1) a cash payment of $399 (net of cash acquired) and (2) Class B units of SLP issued to the Principals of Neosho with a value equal to $20 and an equal number of shares of Class B common stock of the Company, having voting rights but no economic interest. The Company determined that the acquisition-date fair value of the contingent consideration was $1,686, based on the likelihood that the financial and performance targets described in the Asset Purchase Agreement will be achieved. SAMG LLC made a payment of $300 to the Principals of Neosho on the first anniversary of the closing date. SAMG LLC will make earnout payments to the Principals of Neosho as soon as practicable following December 31, 2020, 2021, 2022 and 2023, in an amount equal to the greater of (i) $100 and (ii) the product obtained by multiplying (x) 50% by (y) the revenue of Neosho as of such payment date less the revenue of Neosho as of the immediately preceding payment date for the prior year. Earnout payments will be paid 75% in cash and 25% in equity. The estimated fair value of contingent consideration is recognized at the date of acquisition, and adjusted for changes in facts and circumstances until the ultimate resolution of the contingency. Changes in the fair value of contingent consideration are reflected as a component of general and administrative expenses in the Consolidated Statements of Operations. The fair value of the contingent consideration was based on discounted cash flow models using projected revenue for each earnout period. The discount rate applied to the projected revenue was determined based on the weighted average cost of capital for the Company and took into account that the overall risk associated with the payments was similar to the overall risks of the Company as there is no target, floor or cap associated with the contingent payments.
Fair value adjustments to contingent purchase price consideration of $0, $12 and $24 were recorded for the years ended December 31, 2025, 2024 and 2023, respectively, and are included in general, and administrative expenses in the Consolidated Statement of
Operations for the years then ended. During each of the year ended December 31, 2024, the Company made a contingent purchase price payment to Neosho of $100 in the form of $75 in cash and $25 in equity. As of December 31, 2025 and 2024, Company has no liability for contingent consideration related to earnout payments to be made in conjunction with the Neosho Acquisition.
Cortina:
On April 12, 2019, SAMG LLC and SLP entered into an Asset Purchase Agreement (the “Purchase Agreement”) with Cortina Asset Management, LLC, a Wisconsin limited liability company (“Cortina”), and certain interest holders of Cortina (together, the “Principals of Cortina”) to acquire, directly or through a designated affiliate, substantially all of the assets of Cortina relating to Cortina’s business of providing investment management, investment advisory, and related services (the “Cortina Acquisition”).
Subject to the terms and conditions set forth in the Purchase Agreement, SAMG LLC agreed to pay to Cortina an aggregate maximum amount of $44,937, 80% of which was agreed to be paid in cash at closing by SAMG LLC, and 20% of which was agreed to be paid by SLP in the form of issuance and delivery to certain Principals at closing of Class B Units in SLP, in each case subject to certain adjustments as described in the Purchase Agreement.
On July 1, 2019, the acquisition was completed pursuant to the Purchase Agreement. At closing, SAMG LLC paid to Cortina an aggregate principal amount of $33,577 in cash, and SLP paid an additional $8,952, in the form of issuance and delivery to certain Principals of 662,713 Class B Units in SLP. The $33,577 paid in cash represented $35,072 in consideration, partially offset by net closing credits due to SAMG LLC for reimbursable expenses from Cortina.
In addition, the Purchase Agreement provides for up to an additional $26,209 to be paid 80% in cash with certain Principals receiving the remaining 20% in the form of Class B Units of SLP in potential earn-out payments over the next four years. SAMG LLC determined that the preliminary fair value of contingent consideration pursuant to the terms of the Purchase Agreement whereby the sellers of Cortina are potentially entitled to two retention payments and one growth payment contingent upon the achievement of various revenue targets is $13,800. The estimated fair value of contingent consideration is recognized at the date of acquisition, and adjusted for changes in facts and circumstances until the ultimate resolution of the contingency. Changes in the fair value of contingent consideration are reflected as a component of general and administrative expenses in the Consolidated Statements of Operations. The income approach was used to determine the fair value of these payments, by estimating a range of likely expected outcomes and payouts given these outcomes. The potential payouts were estimated using a Monte Carlo simulation and discounted back to their present values using a risk-free discount rate adjusted to account for SAMG LLC’s credit or counterparty risk to arrive at the present value of the contingent consideration payments. The discount rate for the contingent consideration payments was based on the revenue cost of capital for Cortina’s revenue.
The first retention payment, due if revenue for the 12-month period from July 1, 2020 to June 30, 2021 is greater than or equal to 95% of the acquired revenue of $13,027 which represents Cortina’s annual revenue run-rate as of closing (“Acquired Revenue”), is equal to $3,370. If revenue for the period is equal to 75% or less of the Acquired Revenue, there is no first retention payment, and if revenue for the period is between 75% and 95%, the first retention payment will be determined using linear interpolation between $0 and $3,370. Cortina’s revenue for the 12-month period from July 1, 2020 to June 30, 2021 exceeded 95% of the acquired revenue of $13,027, therefore, a first retention payment of $3,370 was due as of June 30, 2021. The first retention payment was paid on July 30, 2021 in the form of $2,696 in cash and $674 in equity.
The second retention payment is based on revenue for the 12-month period from July 1, 2021 to June 30, 2022, with a revenue threshold between 85% and 105% of Acquired Revenue and a maximum retention payment of $5,617. If revenue for the period is equal to 85% or less of the Acquired Revenue, there is no second retention payment, and if revenue for the period is between 85% and 105%, the second retention payment will be determined using linear interpolation between $0 and $5,617. Cortina’s revenue for the 12-month period from July 1, 2021 to June 30, 2022 exceeded 105% of the acquired revenue of $13,027, so therefore a second retention payment of $5,617 was due as of June 30, 2022. The second retention payment was paid on July 29, 2022 in the form of $4,494 in cash and $1,123 in equity.
The growth payment is based on revenue for the 12-month period from July 1, 2022 to June 30, 2023, with a revenue threshold between 95% and 140% of Acquired Revenue and a maximum payment of $17,222. If revenue for the period is equal to 95% or less of the Acquired Revenue, there is no growth payment, and if revenue for the period is between 95% and 140%, the growth payment will be determined using linear interpolation between $0 and $17,222. Based on revenue through June 30, 2023, there was no growth payment.
Fair value adjustments to contingent purchase price consideration of $0, $0 and ($2) were recorded for the years ended December 31, 2025, 2024 and 2023, respectively, and are included in general and administrative expenses in the Consolidated Statement of
Operations for the years then ended. SAMG LLC has a liability of $0 as of December 31, 2025 and 2024, respectively, for contingent consideration related to earnout payments to be made in conjunction with the Cortina Acquisition.
In connection with their receipt of the equity consideration, the Principals of Cortina became subject to the rights and obligations set forth in the limited partnership agreement of SLP and are entitled to distributions consistent with SLP’s distribution policy. In addition, the Principals of Cortina became parties to the Exchange Agreement, which governs the exchange of Class B Units for Class A common stock of the Company, the Resale and Registration Rights Agreement, which provides the Principals of Cortina with liquidity with respect to shares of Class A common stock of the Company received in exchange for Class B Units, and the TRA of the Company, which entitles the Principals of Cortina to share in a portion of the tax benefit received by the Company upon the exchange of Class B Units for Class A common stock of the Company.
The Purchase Agreement includes customary representations, warranties and covenants.
The strategic acquisition of Cortina, a long-standing innovative and high-caliber growth equity asset management firm, establishes a growth equity capability for the Company. Furthermore, the Company gains investment professionals that have significant experience and knowledge of the industry and establishes a presence in the Midwest.
Cortina revenue and income before provision for income taxes for the twelve months ended December 31, 2024 and 2023 that are included in the Consolidated Statement of Operations are $11,578 and $3,353, and $10,564 and $4,001, respectively.
During 2024 and 2023, the Company incurred $0 and $5, respectively, in costs related to the Cortina Acquisition, and has included these in general, administrative and other in the Consolidated Statement of Operations.
|
|
|
|
|
Cash paid on date of acquisition |
|
$ |
17,072 |
|
Term loan with City National Bank drawdown |
|
|
18,000 |
|
Units issued |
|
|
8,952 |
|
Contingent consideration |
|
|
13,800 |
|
Total purchase consideration |
|
$ |
57,824 |
|
The Company accounted for the acquisition under the acquisition method of accounting for business combinations. Accordingly, the purchase price was allocated to the assets acquired and liabilities assumed based on their respective fair values. The method for determining relative fair value varied depending on the type of asset or liability and involved management making significant estimates related to assumptions such as future growth rates used to produce financial projections for Cortina and the selection of unobservable inputs and other assumptions. The inputs used in establishing the fair value are in most cases unobservable and reflect the Company's own judgments about the assumptions market participants would use in pricing the assets acquired and liabilities assumed.
The following table summarizes the amounts preliminarily allocated to acquired assets and assumed liabilities. The excess of the purchase price over the estimated fair values of the assets acquired and liabilities assumed was allocated to goodwill and intangible assets.
|
|
|
|
|
Total fair value of tangible assets acquired and liabilities assumed |
|
$ |
— |
|
Goodwill |
|
|
36,324 |
|
Customer relationships (15 years) |
|
|
21,500 |
|
Total purchase consideration |
|
$ |
57,824 |
|
The purchase price allocations as presented above were finalized as of December 31, 2019.
The Company believes the recorded goodwill is supported by the anticipated revenues and expected synergies of integrating the operations of Cortina into the Company. Most of the goodwill is expected to be deductible for tax purposes.
4. INVESTMENTS AND FAIR VALUE MEASUREMENTS
Investments
Investments include $1,030 and $1,354 as of December 31, 2025 and 2024, respectively, representing the Company’s equity method investments in affiliated investment funds which have been established and managed by the Company and its affiliates. The Company’s financial interest in these funds can range up to 2%. Despite the Company’s insignificant financial interest, the Company exercises significant influence over these funds as the Company typically serves as the general partner, managing member or equivalent for these funds. During 2007, the Silvercrest Funds granted rights to the unaffiliated investors in each respective fund to provide that a simple majority of the fund’s unaffiliated investors will have the right, without cause, to remove the general partner or equivalent of that fund or to accelerate the liquidation date of that fund in accordance with certain procedures. At December 31, 2025 and 2024, the Company determined that none of the Silvercrest Funds were required to be consolidated. The Company’s involvement with these entities began on the dates that they were formed, which range from July 2003 to July 2014.
Fair Value Measurements
GAAP establishes a hierarchal disclosure framework which prioritizes and ranks the level of market price observability used in measuring investments at fair value. Market price observability is affected by a number of factors, including the type of investment, the characteristics specific to the investment and the state of the marketplace including the existence and transparency of transactions between market participants. Investments with readily available active quoted prices or for which fair value can be measured from actively quoted prices in an orderly market generally will have a higher degree of market price observability and a lesser degree of judgment used in measuring fair value.
•Level I: Quoted prices are available in active markets for identical investments as of the reporting date. The type of investments in Level I include listed equities and listed derivatives.
•Level II: Pricing inputs are other than quoted prices in active markets, which are either directly or indirectly observable as of the reporting date, and fair value is determined through the use of models or other valuation methodologies. Investments which are generally included in Level II include corporate bonds and loans, less liquid and restricted equity securities, certain over-the counter derivatives, and certain fund of hedge funds investments in which the Company has the ability to redeem its investment at net asset value at, or within three months of, the reporting date.
•Level III: Pricing inputs are unobservable for the investment and includes situations where there is little, if any, market activity for the investment. The inputs into the determination of fair value require significant management judgment or estimation.
In certain cases, the inputs used to measure fair value may fall into different levels of the fair value hierarchy. In such cases, the determination of which category within the fair value hierarchy is appropriate for any given investment is based on the lowest level of input that is significant to the fair value measurement. The Company’s assessment of the significance of a particular input to the fair value measurement in its entirety requires judgment and considers factors specific to the investment.
At December 31, 2025 and 2024, the Company did not have any financial assets or liabilities that are recorded at fair value on a recurring basis, with the exception of the contingent consideration related to the acquisition earnouts.
Contingent Consideration
For business acquisitions, the Company recognizes the fair value of goodwill and other acquired intangible assets, and estimated contingent consideration at the acquisition date as part of purchase price. This fair value measurement is based on unobservable (Level 3) inputs.
The following table represents changes in the fair value of estimated contingent consideration for the years ended December 31, 2025, 2024 and 2023:
|
|
|
|
|
Balance at January 1, 2023 |
|
|
166 |
|
Additions to estimated contingent consideration |
|
|
— |
|
Payments of contingent consideration |
|
|
(100 |
) |
Non-cash changes in fair value of estimated contingent consideration |
|
|
22 |
|
Balance at December 31, 2023 |
|
$ |
88 |
|
Additions to estimated contingent consideration |
|
|
— |
|
Payments of contingent consideration |
|
|
(100 |
) |
Non-cash changes in fair value of estimated contingent consideration |
|
|
12 |
|
Balance at December 31, 2024 |
|
$ |
— |
|
Additions to estimated contingent consideration |
|
|
— |
|
Payments of contingent consideration |
|
|
— |
|
Non-cash changes in fair value of estimated contingent consideration |
|
|
— |
|
Balance at December 31, 2025 |
|
$ |
— |
|
Estimated contingent consideration is included in accounts payable and accrued expenses in the Consolidated Statements of Financial Condition. Payments of contingent consideration are included in earn-outs paid related to acquisitions completed on or after January 1, 2009 in financing activities in the Consolidated Statements of Cash Flows.
In determining fair value of the estimated contingent consideration, the acquired business’ future performance is estimated using financial projections for the acquired business. These financial projections, as well as alternative scenarios of financial performance, are measured against the performance targets specified in each respective acquisition agreement. In addition, discount rates are established based on the cost of debt and the cost of equity. The Company uses the Monte Carlo Simulation Model to determine the fair value of the Company’s estimated contingent consideration.
The significant unobservable inputs used in the fair value measurement of the Company’s estimated contingent consideration are the forecasted growth rates over the measurement period and discount rates. Significant increases or decreases in the Company’s forecasted growth rates over the measurement period or discount rates would result in a higher or lower fair value measurement.
Please refer to Note 3. Acquisitions for more details on contingent consideration related to acquisition earnouts.
At December 31, 2025 and December 31, 2024, financial instruments that are not held at fair value are categorized in the table below:
|
|
|
|
|
|
|
|
|
|
|
|
|
|
|
|
|
|
|
December 31, 2025 |
|
|
December 31, 2024 |
|
|
|
Carrying Amount |
|
|
Fair Value |
|
|
Carrying Amount |
|
|
Fair Value |
|
Financial Assets: |
|
|
|
|
|
|
|
|
|
|
|
|
Cash and cash equivalents(1) |
|
$ |
44,069 |
|
|
$ |
44,069 |
|
|
$ |
68,611 |
|
|
$ |
68,611 |
|
Investments(2) |
|
$ |
1,030 |
|
|
$ |
1,030 |
|
|
$ |
1,354 |
|
|
$ |
1,354 |
|
|
|
|
|
|
|
|
|
|
|
|
|
|
Financial liabilities: |
|
|
|
|
|
|
|
|
|
|
|
|
Borrowings under credit facility(3) |
|
$ |
4,023 |
|
|
$ |
4,023 |
|
|
$ |
— |
|
|
$ |
— |
|
(1)Includes $1,634 and $1,566 of cash equivalents at December 31, 2025 and 2024, respectively, that fall under Level 1 in the fair value hierarchy.
(2)Investments consist of the Company’s equity method investments in affiliated investment funds which have been established and managed by the Company and its affiliates. Fair value of investments is based on the net asset value of the affiliated investment funds which is a practical expedient for fair value, which is not included in the fair value hierarchy under GAAP.
(3)The carrying value of borrowings under the revolving credit agreement and the contingent consideration related to acquisition earnouts approximate fair value, which is determined based on interest rates currently available to the Company for similar debt and the weighted average cost of capital of the Company.
5. RECEIVABLES, NET
The following is a summary of receivables as of December 31, 2025 and December 31, 2024:
|
|
|
|
|
|
|
|
|
|
|
2025 |
|
|
2024 |
|
Management and advisory fees receivable |
|
$ |
4,301 |
|
|
$ |
5,401 |
|
Unbilled receivables |
|
|
7,717 |
|
|
|
6,856 |
|
Other receivables |
|
|
203 |
|
|
|
248 |
|
Receivables |
|
|
12,221 |
|
|
|
12,505 |
|
Allowance for doubtful receivables |
|
|
(433 |
) |
|
|
(280 |
) |
Receivables, net |
|
$ |
11,788 |
|
|
$ |
12,225 |
|
6. FURNITURE, EQUIPMENT AND LEASEHOLD IMPROVEMENTS, NET
The following is a summary of furniture, equipment and leasehold improvements, net as of December 31, 2025 and December 31, 2024:
|
|
|
|
|
|
|
|
|
|
|
2025 |
|
|
2024 |
|
Leasehold improvements |
|
$ |
6,393 |
|
|
$ |
9,439 |
|
Furniture and equipment |
|
|
16,330 |
|
|
|
12,859 |
|
Artwork |
|
|
619 |
|
|
|
619 |
|
Total cost |
|
|
23,342 |
|
|
|
22,917 |
|
Accumulated depreciation and amortization |
|
|
(15,627 |
) |
|
|
(15,530 |
) |
Furniture, equipment and leasehold improvements, net |
|
$ |
7,715 |
|
|
$ |
7,387 |
|
Correction of immaterial prior period error:
During the year ended December 31, 2025, the Company determined it had incorrectly classified certain reimbursable tenant improvements recorded in prior years as leasehold improvements that should have been classified within Operating lease assets. As a result, the Company overstated depreciation expense and accumulated depreciation expense in prior years. The Company recorded an out of period adjustment during 2025 to correct the errors. Leasehold improvements of $3,208 were reclassified to Operating lease assets. Included in depreciation and amortization expense (which is a component of General and administrative expenses in the Consolidated Statements of Operations) for the year ended December 31, 2025 is the reversal of accumulated depreciation expense recognized in prior periods of $1,500 related to reimbursed leasehold improvements that are now recorded within Operating lease assets. The Company determined the out of period adjustments were not material to the current year financial statements or any previously presented financial statements.
Depreciation and amortization expense for the years ended December 31, 2025, 2024 and 2023 was $96, $1,734, and $1,476, respectively.
During 2025, the Company wrote off total assets with a cost of $8 and accumulated depreciation of $8. During 2024, the Company wrote off assets with a cost of $236 and accumulated depreciation of $236.
7. GOODWILL
The following is a summary of the changes to the carrying amount of goodwill as of December 31, 2025 and December 31, 2024:
|
|
|
|
|
|
|
|
|
|
|
2025 |
|
|
2024 |
|
Beginning |
|
|
|
|
|
|
Gross balance |
|
$ |
81,090 |
|
|
$ |
81,090 |
|
Accumulated impairment losses |
|
|
(17,415 |
) |
|
|
(17,415 |
) |
Net balance |
|
|
63,675 |
|
|
|
63,675 |
|
Ending |
|
|
|
|
|
|
Gross balance |
|
|
81,090 |
|
|
|
81,090 |
|
Accumulated impairment losses |
|
|
(17,415 |
) |
|
|
(17,415 |
) |
Net balance |
|
$ |
63,675 |
|
|
$ |
63,675 |
|
8. INTANGIBLE ASSETS
The following is a summary of intangible assets as of December 31, 2025 and December 31, 2024:
|
|
|
|
|
|
|
|
|
|
|
|
|
|
|
Customer Relationships |
|
|
Other Intangible Assets |
|
|
Total |
|
Cost |
|
|
|
|
|
|
|
|
|
Balance, January 1, 2025 |
|
$ |
44,060 |
|
|
$ |
2,461 |
|
|
$ |
46,521 |
|
Balance, December 31, 2025 |
|
|
44,060 |
|
|
|
2,461 |
|
|
|
46,521 |
|
Useful lives |
|
10-20 years |
|
|
3-5 years |
|
|
|
|
Accumulated amortization |
|
|
|
|
|
|
|
|
|
Balance, January 1, 2025 |
|
|
(27,416 |
) |
|
|
(2,461 |
) |
|
|
(29,877 |
) |
Amortization expense |
|
|
(2,193 |
) |
|
|
— |
|
|
|
(2,193 |
) |
Balance, December 31, 2025 |
|
|
(29,609 |
) |
|
|
(2,461 |
) |
|
|
(32,070 |
) |
Net book value |
|
$ |
14,451 |
|
|
$ |
— |
|
|
$ |
14,451 |
|
Cost |
|
|
|
|
|
|
|
|
|
Balance, January 1, 2024 |
|
$ |
44,060 |
|
|
$ |
2,461 |
|
|
$ |
46,521 |
|
Balance, December 31, 2024 |
|
|
44,060 |
|
|
|
2,461 |
|
|
|
46,521 |
|
Useful lives |
|
10-20 years |
|
|
3-5 years |
|
|
|
|
Accumulated amortization |
|
|
|
|
|
|
|
|
|
Balance, January 1, 2024 |
|
|
(25,127 |
) |
|
|
(2,461 |
) |
|
|
(27,588 |
) |
Amortization expense |
|
|
(2,289 |
) |
|
|
— |
|
|
|
(2,289 |
) |
Balance, December 31, 2024 |
|
|
(27,416 |
) |
|
|
(2,461 |
) |
|
|
(29,877 |
) |
Net book value |
|
$ |
16,644 |
|
|
$ |
— |
|
|
$ |
16,644 |
|
Amortization expense related to intangible assets was $2,193, $2,289 and $2,416 for the years ended December 31, 2025, 2024 and 2023, respectively.
Amortization related to the Company’s finite life intangible assets is scheduled to be expensed over the next five years and thereafter as follows:
|
|
|
|
|
2026 |
|
$ |
1,832 |
|
2027 |
|
|
1,828 |
|
2028 |
|
|
1,824 |
|
2029 |
|
|
1,820 |
|
2030 |
|
|
1,816 |
|
Thereafter |
|
|
5,331 |
|
Total |
|
$ |
14,451 |
|
9. DEBT
Credit Facility
On June 24, 2013, the subsidiaries of Silvercrest L.P. entered into a $15.0 million credit facility with City National Bank. The subsidiaries of Silvercrest L.P. are the borrowers under such facility and Silvercrest L.P. guarantees the obligations of its subsidiaries under the credit facility. The credit facility is secured by certain assets of Silvercrest L.P. and its subsidiaries. The credit facility consisted of a $7.5 million delayed draw term loan that was scheduled to mature on June 24, 2025, and a $7.5 million revolving credit facility that was scheduled to mature on June 21, 2019. Effective July 1, 2019, the credit facility was increased and consisted of a $25.5 million delayed draw term loan that was to mature on July 1, 2026, and a $10.0 million revolving credit facility with a stated maturity date of June 18, 2024 and a stated term loan draw date of July 1, 2024. On June 17, 2022, the revolving credit facility was amended to replace LIBOR terms with its successor, the Secured Overnight Financing Rate (“SOFR”). The loan bears interest at either (a) the higher of the prime rate plus a margin of 0.25 percentage points and 2.5% or (b) the SOFR rate plus 2.80 percentage points, at the borrowers’ option. On February 15, 2022, the credit facility was amended and restated to reflect changes to various definitions and related clauses with respect to the Company’s subsidiaries. The credit facility contains restrictions on, among other things, (i) incurrence of additional debt, (ii) creating liens on certain assets, (iii) making certain investments, (iv) consolidating,
merging or otherwise disposing of substantially all of our assets, (v) the sale of certain assets, and (vi) entering into transactions with affiliates. In addition, the credit facility contains certain financial covenants including a test on discretionary assets under management, maximum debt to EBITDA and a fixed charge coverage ratio. The credit facility contains customary events of default, including the occurrence of a change in control which includes a person or group of persons acting together acquiring more than 30% of the total voting securities of Silvercrest. On June 18, 2024, the subsidiaries of Silvercrest L.P. and City National Bank entered into an Amendment and Restatement Agreement, which amends and restates the credit facility (as so amended and restated, the “A&R Credit Agreement”) whereby, among other items, (i) the term loan maturity date was extended until June 18, 2027, (ii) the term loan draw date was extended to June 18, 2025, (iii) the term loan commitment was decreased from $25.5 million to $10.0 million as a result of the repayment in full of the existing term loans previously borrowed under the Credit Agreement, and (iv) the $10.0 million revolving credit facility maturity date was extended until June 18, 2025. Additionally, the quarterly installments due upon termination of the term loan commitment were revised to equal 5% of the aggregate principal amount of term loans outstanding as of June 18, 2025 (after giving effect to any term loan made on such date). The fee structure was amended so as to provide for an upfront fee of $15,000 and additional commitment fee of up to $100,000 payable in three installments of $33,333.33 each, subject to the terms of the A&R Credit Agreement, and the unused line fee with respect to the term loan commitment was increased to 0.75% per annum times the actual daily amount of unused term loan commitment for the immediately preceding fiscal quarter. The credit agreement and all other loan documents between the Credit Parties and City National Bank continued in full force and effect. On June 18, 2025, the Credit Parties and City National Bank entered into the First Amendment to the A&R Credit Agreement (the “First Amendment”), whereby, among other items, (i) the term loan maturity date was extended until June 18, 2028, subject to two one-year extensions to June 18, 2030 upon the request of the Credit Parties so long as no Default or Event of Default (each as defined in the First Amendment) exists, (ii) the revolving credit facility maturity date was extended until June 18, 2026, and (iii) the term loan draw date was extended to June 18, 2026. The fee structure was amended so as to provide for additional annual yearly payments of $33,333.33, subject to the terms of the First Amendment. The Company was in compliance with the covenants under the credit facility as of December 31, 2025 and 2024.
As of December 31, 2025 and 2024, the Company did not have any outstanding borrowings under the revolving credit loan. As of December 31, 2025 and 2024, the Company had $4,000 and $0, respectively, outstanding under the term loan. Accrued but unpaid interest was $23 and $0 as of December 31, 2025 and 2024, respectively.
Interest expense, which also includes amortization of deferred financing fees, incurred on the revolving credit and term loans was $96, $97 and $369 for the years ended December 31, 2025, 2024 and 2023.
10. COMMITMENTS AND CONTINGENCIES
Lease Commitments
The Company leases office space pursuant to operating leases that are subject to specific escalation clauses. Rent expense charged to operations for the years ended December 31, 2025, 2024 and 2023 amounted to $6,973, $6,808 and $6,568, respectively. The Company received sub-lease income from subtenants during the years ended December 31, 2025, 2024 and 2023 of $40, $126, and $155, respectively. Therefore, for the years ended December 31, 2025, 2024 and 2023, net rent expense amounted to $6,933, $6,682 and $6,413, respectively, and is included in general and administrative expenses in the Consolidated Statement of Operations.
As security for performance under the leases, the Company is required to maintain letters of credit in favor of the landlord totaling $506 as of December 31, 2025 and 2024. The letter of credit was collateralized by the Company’s revolving credit facility with City National Bank in 2022 and 2021. Furthermore, the Company maintains an $80 letter of credit in favor of its Boston landlord that is collateralized by the Company’s revolving credit facility with City National Bank.
In December 2015, the Company extended its lease related to its New York City office space. The amended lease commenced on October 1, 2017 and expires on September 30, 2028. The lease is subject to escalation clauses, and provides for a rent-free period of twelve months and for tenant improvements of up to $2,080. Monthly rent expense under this extension is $420.
In March 2014, the Company entered into a lease agreement for additional office space in Richmond, VA. The lease commenced on May 1, 2014 and had an original expiration date of July 31, 2019. The lease is subject to escalation clauses and provides for a rent-free period of three months. Monthly rent expense was $5. The Company paid a refundable security deposit of $3. In September 2016, the Company entered into Lease Amendment Number One (“Amendment Number One”) to expand its space and extend its lease. This expansion was to occur on or about October 1, 2017, and the lease was extended to November 30, 2024. This was further amended on January 16, 2018 (“Amendment Number Two”) to update the expansion date to January 12, 2018 and to extend the term of the lease to November 30, 2028. The amended lease provides for a rent credit of $40. Monthly rent expense under the amended lease is $11.
In April 2022, the Company extended its lease agreement for office space in Charlottesville, VA. The new term began on July 1, 2022 and expired on December 31, 2023. In November 2024, the Company extended this lease, with the new term beginning on January 1, 2025 and expiring on December 31, 2025. In December 2025, the Company extended the lease, with the new term beginning on January 1, 2026 and expiring on December 31, 2026. Monthly rent expense is $3.
In connection with the acquisition of Jamison Eaton & Wood, Inc. (the “Jamison Acquisition”), the Company assumed the lease agreement for office space in Bedminster, NJ. The amended Bedminster lease commenced on April 1, 2022 and expires on July 31, 2027. Monthly rent expense is $11. The Bedminster lease is subject to escalation clauses and provides for a rent-fee period of four months.
In February 2023, the Company extended its lease related to its Boston, MA office space. The amended lease commenced on May 1, 2023 and expires on August 31, 2028. The agreement is subject to escalation clauses and provides for a rent-free period of four months and tenant improvements of $195. Monthly rent expense under this extension is $23.
In November 2019, the Company entered into a lease agreement for office space in San Diego, CA. The lease commenced on February 1, 2020 and expired on June 30, 2025. The lease was subject to escalation clauses and provided for a rent-free period of four months and for tenant improvements of up to $27. Monthly rent expense under this lease was $12. On January 24, 2025, the Company extended this lease, with the new term beginning on July 1, 2025 and expiring on November 30, 2030. The lease is subject to escalation clauses and provides for a rent-free period of five months and for tenant improvements of up to $15. Monthly rent expense under this lease is $15.
In November 2022, the Company entered into a lease agreement for office space in Milwaukee, WI. The lease commenced on June 1, 2023 and expires on May 31, 2034. The lease agreement provides for a reduced rent period of 24 months. Monthly rent expense under this lease is $22.
In February 2025, the Company entered into a lease agreement for office space in Singapore. The lease commenced on May 16, 2025 and expires on May 15, 2031. Monthly rent expense under this lease is S$34.
In August 2025, the Company entered into a lease agreement for office space in Atlanta, GA with a targeted commencement of January 1, 2026 and expiration of May 31, 2033. The lease agreement provides for a reduced rent period of 12 months. Monthly rent expense under this lease is $17.
The components of lease expense for the years ended December 31, 2025 and 2024 is as follows:
|
|
|
|
|
|
|
|
|
|
|
Year ended December 31, |
|
|
Year Ended December 31, |
|
|
|
2025 |
|
|
2024 |
|
Operating Lease Cost |
|
$ |
6,246 |
|
|
$ |
6,122 |
|
Financing Lease Cost: |
|
|
|
|
|
|
Amortization of ROU assets |
|
|
133 |
|
|
|
122 |
|
Interest on lease liabilities |
|
|
13 |
|
|
|
13 |
|
Total |
|
|
146 |
|
|
|
135 |
|
Future minimum lease payments and rentals under lease agreements for office space which expire through 2034 are as follows:
|
|
|
|
|
|
|
|
|
|
|
|
|
|
|
Minimum Lease Commitments |
|
|
Non-cancellable Subleases |
|
|
Minimum Net Rentals |
|
2026 |
|
$ |
7,194 |
|
|
$ |
— |
|
|
$ |
7,194 |
|
2027 |
|
|
7,255 |
|
|
|
— |
|
|
|
7,255 |
|
2028 |
|
|
5,630 |
|
|
|
— |
|
|
|
5,630 |
|
2029 |
|
|
1,026 |
|
|
|
— |
|
|
|
1,026 |
|
2030 |
|
|
1,030 |
|
|
|
— |
|
|
|
1,030 |
|
Thereafter |
|
|
1,767 |
|
|
|
— |
|
|
|
1,767 |
|
|
|
|
23,902 |
|
|
|
— |
|
|
|
23,902 |
|
Weighted-average remaining lease term – operating leases (months) |
|
|
|
|
|
|
|
|
45.9 |
|
Weighted-average discount rate |
|
|
|
|
|
|
|
|
5.4 |
% |
As of December 31, 2025, the Company has finance leases for the following office equipment: (i) a five-year lease agreement for four copiers totaling $94 with minimum monthly lease payments of $2, which began on February 1, 2021 and continues through January 31, 2026, (ii) a four-year lease for a copier totaling $31 with minimum monthly payments of $1, which began on May 1, 2022 and continues through April 30, 2026, (iii) a three-year lease for a copier totaling $30 with minimum monthly lease payments of $1, which began on September 1, 2022 and continued through August 31, 2025, (iv) a 39-month lease for a copier totaling $11 with minimum monthly lease payments of $0.3, which began on September 1, 2022 and continued through November 30, 2025, (v) a five-year lease for office equipment totaling $210 with minimum monthly payments of $4, which began on October 1, 2022 and continues through September 30, 2027, (vi) a three-year lease for office equipment totaling $28, with minimum monthly payments of $1, which began on October 1, 2023 and continues through September 30, 2026, (vii) a three-year lease for office equipment totaling $87, with minimum monthly payments of $2, which began on October 1, 2023 and continues through September 30, 2026, (viii) a three-year lease for office equipment totaling $50, with minimum monthly payments of $1, which began on January 1, 2025 and continues through December 31, 2027, (ix) a three-year lease for office equipment totaling $12, with minimum monthly payments of $0.5, which began on September 1, 2025 and continues through August 31, 2028, (x) a five-year lease for office equipment totaling $208, with minimum monthly payments of $4, which began on November 1, 2025 and continues through October 31, 2030, (xi) a 39-month lease for office equipment totaling $10, with minimum monthly payments of $0.5, which began on November 1, 2025 and continues through January 31, 2029, and (xii) a three-year lease for office equipment totaling $10, with minimum monthly payments of $0.5, which begins on January 1, 2026 and continues through December 31, 2028 . The aggregate principal balance of finance leases was $330 and $262 as of December 31, 2025 and 2024, respectively.
The assets relating to finance leases that are included in equipment as of December 31, 2025 and 2024 are as follows:
|
|
|
|
|
|
|
|
|
|
|
December 31, 2025 |
|
|
December 31, 2024 |
|
Finance lease assets included in furniture and equipment |
|
$ |
748 |
|
|
$ |
555 |
|
Less: Accumulated depreciation and amortization |
|
|
(426 |
) |
|
|
(301 |
) |
|
|
$ |
322 |
|
|
$ |
254 |
|
Depreciation expense relating to finance lease assets was $133, $122 and $121 for the years ended December 31, 2025, 2024 and 2023, respectively.
During 2025, the Company wrote off assets with a cost of $8 and accumulated depreciation of $8. During 2024, the Company wrote off assets with a cost of $236 and accumulated depreciation of $236.
Future minimum lease payments under finance leases are as follows:
|
|
|
|
|
|
|
Future Minimum Lease Commitments |
|
2026 |
|
$ |
126 |
|
2027 |
|
|
88 |
|
2028 |
|
|
43 |
|
2029 |
|
|
38 |
|
2030 |
|
|
33 |
|
Thereafter |
|
|
— |
|
Total |
|
$ |
328 |
|
Weighted-average remaining lease term – finance leases (months) |
|
|
39.9 |
|
Weighted-average discount rate |
|
|
6.6 |
% |
11. EQUITY
SLP has historically made, and will continue to make, distributions of its net income to the holders of its partnership units for income tax purposes as required under the terms of its Second Amended and Restated Limited Partnership Agreement and also made, and will continue to make, additional distributions of net income under the terms of its Second Amended and Restated Limited Partnership Agreement. Partnership distributions totaled $5,964, $6,720 and $7,818 for the years ended December 31, 2025, 2024 and 2023, respectively. The distributions are included in non-controlling interests in the Consolidated Statements of Financial Condition and Consolidated Statement of Changes in Equity.
Pursuant to SLP’s Second Amended and Restated Limited Partnership Agreement, partner incentive allocations are treated as distributions of net income. The remaining net income or loss after partner incentive allocations was generally allocated to the partners based on their pro rata ownership. Net income allocation is subject to the recovery of the allocated losses of prior periods. The Company treats SLP’s partner incentive allocations as compensation expense and accrues such amounts when earned. During the years ended December 31, 2025, 2024 and 2023, SLP accrued partner incentive allocations of $30,889, $31,140 and $31,289, respectively. During the years ended December 31, 2025, 2024 and 2023, the Company distributed $30,863, $30,008 and $32,262, respectively, of previously accrued partner incentive allocations.
Silvercrest—Equity
Silvercrest has the following authorized and outstanding equity:
|
|
|
|
|
|
|
|
|
|
|
|
|
|
|
Shares at December 31, 2025 |
|
|
Authorized |
|
|
Outstanding |
|
|
Voting Rights |
|
Economic Rights |
Common shares |
|
|
|
|
|
|
|
|
|
|
Class A, par value $0.01 per share |
|
|
50,000,000 |
|
|
|
7,782,884 |
|
|
1 vote per share (1), (2) |
|
All (1), (2) |
Class B, par value $0.01 per share |
|
|
25,000,000 |
|
|
|
4,119,699 |
|
|
1 vote per share (3), (4) |
|
None (3), (4) |
Preferred shares |
|
|
|
|
|
|
|
|
|
|
Preferred stock, par value $0.01 per share |
|
|
10,000,000 |
|
|
|
— |
|
|
See footnote (5) below |
|
See footnote (5) below |
(1)Each share of Class A common stock is entitled to one vote per share. Class A common stockholders have 100% of the rights of all classes of Silvercrest’s capital stock to receive dividends.
(2)During 2025 and 2024, Silvercrest granted 23,130 and 15,017 restricted stock units, respectively, which will vest and settle in the form of Class A shares of Silvercrest. As of December 31, 2025, 46,556 Class A restricted stock units remain unvested.
(3)Each share of Class B common stock is entitled to one vote per share.
(4)Each Class B unit of SLP held by a principal is exchangeable for one share of the Company’s Class A common stock. The principals collectively hold 4,119,699 Class B units, which represents the right to receive their proportionate share of the distributions made by SLP and 137,765 restricted stock units which will vest and settle in the form of Class B units of SLP. The 137,765 restricted stock units which have been issued to our principals entitle the holders thereof to participate in distributions from SLP as if the underlying Class B units are outstanding and thus are taken into account to determine the economic interest of each holder of units in SLP. However, because the Class B units underlying the deferred equity units have not been issued and are not deemed outstanding, the holders of deferred equity units have no voting rights with respect to those Class B units. Silvercrest will not issue shares of Class B common stock in respect of deferred equity units of SLP until such time that the underlying Class B units are issued.
(5)Silvercrest’s board of directors has the authority to issue preferred stock in one or more classes or series and to fix the rights, preferences, privileges and related restrictions, including dividend rights, dividend rates, conversion rights, voting rights, terms of redemption, redemption prices, liquidation preferences and the number of shares constituting any class or series, or the designation of the class or series, without the approval of its stockholders.
Silvercrest is dependent on cash generated by SLP to fund any dividends. Generally, SLP will distribute its profits to all of its partners, including Silvercrest, based on the proportionate ownership each holds in SLP. Silvercrest will fund dividends to its stockholders from its proportionate share of those distributions after provision for income taxes and other obligations.
During the year ended December 31, 2025, Silvercrest issued the following shares:
Class A Common Stock
|
|
|
|
|
|
|
# of |
|
|
|
Shares |
|
Class A common stock outstanding - January 1, 2025 |
|
|
9,376,280 |
|
Issuance of Class A common stock upon exchange of Class B units for Class A common stock |
|
|
374,562 |
|
Purchase of Class A common stock of Silvercrest Asset Management Group Inc. |
|
|
(1,981,641 |
) |
Issuance of Class A common stock upon vesting of restricted stock units |
|
|
13,683 |
|
|
|
|
|
Class A common shares outstanding - December 31, 2025 |
|
|
7,782,884 |
|
Class B Common Stock
|
|
|
|
|
|
|
# of |
|
|
|
Shares |
|
Class B common stock outstanding - January 1, 2025 |
|
|
4,373,315 |
|
Issuance of Class B common stock |
|
|
29,927 |
|
Cancellation of Class B common stock upon exchange of Class B units for Class A common stock |
|
|
(374,562 |
) |
Issuance of Class B common stock upon vesting of restricted stock units |
|
|
91,019 |
|
|
|
|
|
Class B common shares outstanding - December 31, 2025 |
|
|
4,119,699 |
|
The total amount of shares of Class B common stock outstanding and held by principals equals the number of Class B units those individuals hold in SLP. Shares of Silvercrest’s Class B common stock are issuable only in connection with the issuance of Class B units of SLP. When a vested or unvested Class B unit is issued by SLP, Silvercrest will issue to the holder one share of its Class B common stock in exchange for the payment of its par value. Each share of Silvercrest’s Class B common stock will be redeemed for its par value and cancelled by Silvercrest if the holder of the corresponding Class B unit exchanges or forfeits its Class B unit pursuant to the terms of the Second Amended and Restated Limited Partnership Agreement of SLP, the terms of the 2012 Equity Incentive Plan of Silvercrest, or otherwise.
12. NOTES RECEIVABLE FROM PARTNERS
Partner contributions to SLP are made in cash, in the form of five or six year interest-bearing promissory notes and/or in the form of nine year interest-bearing limited recourse promissory notes. Certain notes receivable are payable in annual installments and are collateralized by SLP’s units that are purchased with the note. Notes receivable from partners are reflected as a reduction of non-controlling interests in the Consolidated Statements of Financial Condition.
Notes receivable from partners are as follows:
|
|
|
|
|
|
|
|
|
|
|
December 31, 2025 |
|
|
December 31, 2024 |
|
Beginning balance |
|
$ |
251 |
|
|
$ |
344 |
|
New notes issued to partners |
|
|
485 |
|
|
|
— |
|
Repayment of notes |
|
|
(126 |
) |
|
|
(94 |
) |
Interest accrued and capitalized on notes receivable |
|
|
20 |
|
|
|
1 |
|
Ending balance |
|
$ |
630 |
|
|
$ |
251 |
|
Full recourse notes receivable from partners as of December 31, 2025 and 2024 are $629 and $251, respectively. There were no limited recourse notes receivable from partners as of December 31, 2025 and 2024. There is no allowance for credit losses on notes receivable from partners as of December 31, 2025 and 2024.
13. RELATED PARTY TRANSACTIONS
During 2025 and 2024, the Company provided services to the following, which operate as feeder funds investing through master-feeder or mini-master feeder structures:
•the domesticated Silvercrest Hedged Equity Fund, L.P. (formed in 2011 and formerly Silvercrest Hedged Equity Fund) (currently in liquidation),
•Silvercrest Hedged Equity Fund (International), Ltd. (which invests through Silvercrest Hedged Equity Fund, L.P.) (currently in liquidation),
•the domesticated Silvercrest Emerging Markets Fund, L.P. (formed in 2011 and formerly Silvercrest Emerging Markets Fund) (currently in liquidation),
•Silvercrest Market Neutral Fund (currently in liquidation),
•Silvercrest Market Neutral Fund (International) (currently in liquidation),
•Silvercrest Municipal Advantage Master Fund LLC,
•Silvercrest Municipal Advantage Portfolio A LLC,
•Silvercrest Municipal Advantage Portfolio P LLC,
•Silvercrest Municipal Advantage Portfolio S LLC (formed in 2015),
•the Silvercrest Jefferson Fund, L.P. (formed in 2014), and
•the Silvercrest Jefferson Fund, Ltd. (the Company took over as investment manager in 2014, formerly known as the Jefferson Global Growth Fund, Ltd.), which invests in Silvercrest Jefferson Master Fund, L.P. (formed in 2014).
The Company also provides services to the following, which operate and invest separately as stand-alone funds:
•Silvercrest Municipal Special Situations Fund LLC (merged into Silvercrest Municipal Advantage Portfolio S LLC in 2015),
•Silvercrest Municipal Special Situations Fund II LLC (merged into Silvercrest Municipal Advantage Portfolio S LLC in 2015),
•Silvercrest International Fund, L.P. (previously known as Silvercrest Global Fund, L.P.),
•Silvercrest Special Situations Fund, L.P., and
•Silvercrest International Small Cap Value Fund L. P. (formed in 2024).
Pursuant to agreements with the above entities, the Company provides investment advisory services and receives an annual management fee of 0% to 1.75% of assets under management and a performance fee or allocation of 0% to 10% of the above entities’ net appreciation over a high-water mark.
For the years ended December 31, 2025, 2024 and 2023 the Company earned management fee income from the funds listed above, which is included in “Management and advisory fees” in the Consolidated Statement of Operations, of $3,703, $4,070, and $4,068, respectively, and performance fees and allocations of $874, $1,129, and $0, respectively, which is included in equity income from investments in the Consolidated Statements of Operations. As of December 31, 2025 and 2024, the Company was owed $326 and $945, respectively, from its various funds, which is included in the Due from Silvercrest Funds on the Consolidated Statements of Financial Condition.
For the years ended December 31, 2025, 2024 and 2023, the Company earned advisory fees of $1,920, $1,856 and $1,652, respectively, from assets managed on behalf of certain of its employees. As of December 31, 2025 and 2024, the Company is owed approximately $161 and $98, respectively, from certain of its employees, which is included in receivables, net on the Consolidated Statements of Financial Condition.
14. INCOME TAXES
Income before tax expense for 2025 was $11,047. Of this amount $12,622 is from domestic sources and ($1,575) is from foreign sources. Income before tax expense for 2024 was $20,272. Of this amount $21,288 is from domestic sources and ($1,016) is from foreign sources. Income before tax expense for 2023 was $19,493. Of this amount $19,921 is from domestic sources and ($428) is from foreign sources.
|
|
|
|
|
|
|
|
|
|
|
|
|
|
|
Year Ended December 31, |
|
|
|
2025 |
|
|
2024 |
|
|
2023 |
|
Current Provision: |
|
|
|
|
|
|
|
|
|
Federal |
|
$ |
242 |
|
|
$ |
1,228 |
|
|
$ |
823 |
|
State and local |
|
|
795 |
|
|
|
1,321 |
|
|
|
1,301 |
|
Foreign |
|
|
— |
|
|
|
— |
|
|
|
— |
|
Total Current Provision |
|
|
1,037 |
|
|
|
2,549 |
|
|
|
2,124 |
|
Deferred Provision: |
|
|
|
|
|
|
|
|
|
Federal |
|
|
1,423 |
|
|
|
1,466 |
|
|
|
1,671 |
|
State and local |
|
|
528 |
|
|
|
548 |
|
|
|
515 |
|
Foreign |
|
|
— |
|
|
|
— |
|
|
|
— |
|
Total Deferred Provision |
|
|
1,951 |
|
|
|
2,014 |
|
|
|
2,186 |
|
Total Provision for Income Taxes |
|
$ |
2,988 |
|
|
$ |
4,563 |
|
|
$ |
4,310 |
|
Deferred taxes reflect the net tax effects of temporary differences between the carrying amounts of assets and liabilities for financial reporting purposes and their bases for income tax purposes.
As of December 31, 2025 and 2024, the Company had a net deferred tax asset of $1,110 and $3,924, respectively.
A summary of deferred tax assets and liabilities as follows:
|
|
|
|
|
|
|
|
|
|
|
As of December 31, |
|
|
|
2025 |
|
|
2024 |
|
Deferred tax assets |
|
|
|
|
|
|
Intangible assets |
|
$ |
9,111 |
|
|
$ |
9,821 |
|
Net operating losses |
|
|
39 |
|
|
|
— |
|
Net operating losses, foreign subsidiary |
|
|
598 |
|
|
|
308 |
|
Deferred leases |
|
|
3,405 |
|
|
|
287 |
|
Other |
|
|
— |
|
|
|
63 |
|
Total deferred tax assets |
|
$ |
13,153 |
|
|
$ |
10,479 |
|
Deferred tax liabilities |
|
|
|
|
|
|
Intangible assets |
|
$ |
6,997 |
|
|
$ |
4,797 |
|
Fixed assets |
|
|
2,990 |
|
|
|
1,190 |
|
Right of use assets |
|
|
951 |
|
|
|
206 |
|
Other |
|
|
507 |
|
|
|
54 |
|
Total deferred tax liabilities |
|
|
11,445 |
|
|
|
6,247 |
|
Net deferred tax assets (liabilities) |
|
|
1,708 |
|
|
|
4,232 |
|
Less: Valuation allowance |
|
|
(598 |
) |
|
|
(308 |
) |
Net deferred tax assets (liabilities) |
|
$ |
1,110 |
|
|
$ |
3,924 |
|
The following table reconciles the 2025 provision for income taxes to the U.S. Federal statutory tax rate on a prospective basis as required by ASU 2023-09:
|
|
|
|
|
|
|
|
|
|
|
Year Ended December 31, |
|
|
|
2025 |
|
Statutory U.S. federal income tax rate |
|
|
21.00 |
% |
|
$ |
2,320 |
|
State and local income taxes1 |
|
|
9.14 |
% |
|
|
1,010 |
|
Unrecognized tax benefits |
|
|
2.88 |
% |
|
|
318 |
|
Foreign tax effects |
|
|
|
|
|
|
Singapore |
|
|
|
|
|
|
Valuation allowance |
|
|
2.57 |
% |
|
|
284 |
|
Foreign rate differential |
|
|
0.57 |
% |
|
|
63 |
|
Nontaxable or Nondeductible items |
|
|
|
|
|
|
Non-controlling interest |
|
|
(6.84 |
)% |
|
|
(756 |
) |
Other |
|
|
0.23 |
% |
|
|
25 |
|
Other |
|
|
(2.50 |
)% |
|
|
(276 |
) |
Effective income tax rate |
|
|
27.05 |
% |
|
$ |
2,988 |
|
1 State and local taxes in New York made up the majority (greater than 50%) of the tax effect in this category.
Below is a historical reconciliation of the 2024 and 2023 provision for income taxes to the U.S Federal statutory tax rate prior to the introduction of ASU 2023-09:
|
|
|
|
|
|
|
|
|
|
|
|
|
|
|
|
|
|
Year Ended December 31, |
|
|
|
2024 |
|
2023 |
|
Statutory U.S. federal income tax rate |
|
|
21.00 |
% |
|
$ |
4,257 |
|
|
21.00 |
% |
|
$ |
4,093 |
|
Income attributable to non-controlling interests |
|
|
(6.88 |
)% |
|
|
(1,393 |
) |
|
(7.07 |
)% |
|
|
(1,378 |
) |
State and local income taxes |
|
|
7.58 |
% |
|
|
1,536 |
|
|
7.74 |
% |
|
|
1,508 |
|
Permanent items |
|
|
0.09 |
% |
|
|
20 |
|
|
0.21 |
% |
|
|
41 |
|
Foreign rate differential |
|
|
0.20 |
% |
|
|
41 |
|
|
0.09 |
% |
|
|
17 |
|
Other |
|
|
(0.34 |
)% |
|
|
(71 |
) |
|
(0.22 |
)% |
|
|
(44 |
) |
Change in valuation allowance |
|
|
0.85 |
% |
|
|
173 |
|
|
0.37 |
% |
|
|
73 |
|
Effective income tax rate |
|
|
22.50 |
% |
|
$ |
4,563 |
|
|
22.12 |
% |
|
$ |
4,310 |
|
As of December 31, 2025, the Company had net tax receivables of $1,897 which consisted of net federal and state and local tax of $977 and $920, respectively. As of December 31, 2024, the Company had net tax receivables of $ 1,151 which consisted of net federal and state and local tax receivables of $660 and $491, respectively.
During the year ended December 31, 2025, the Company recorded a deferred tax asset associated with net operating losses of its foreign subsidiary. Realization of the deferred tax asset is contingent on the foreign subsidiary generating future taxable income. Given the foreign subsidiary has recently initiated operations and does not yet have a history of sales, the Company has concluded that the deferred tax asset does not currently meet the more-likely-than-not threshold for realizability. Accordingly, a full valuation allowance has been recorded with respect to the net operating losses of the Company’s foreign subsidiary in the amount of $598 as of December 31, 2025. The amount of valuation allowance as of December 31, 2024 was $308.
In the normal course of business, the Company is subject to examination by federal, state, and local tax regulators. As of December 31, 2025, the Company’s U.S. federal income tax returns for the years 2022 through 2025 are open under the normal three-year statute of limitations and therefore subject to examination.
The guidance for accounting for uncertainty in income taxes prescribes a recognition threshold and a measurement attribute for the financial statement recognition and measurement of tax positions taken or expected to be taken in a tax return. For those benefits to be recognized, a tax position must be more likely than not to be sustained upon examination by taxing authorities. The amount recognized is measured as the largest amount of benefit that is greater than 50% likely of being realized upon ultimate settlement. During the year ending December 31, 2025, the Company has reserved a total of $318 related to unrecognized tax benefits. If recognized, the above tax benefits would reduce the annual effective rate. The Company believes the liability established for unrecognized tax benefits is adequate in relation to the potential for additional assessments. The Company will reassess these amounts annually. The Company did not have any reserve related to unrecognized tax benefits as of December 31, 2024 and 2023.
|
|
|
|
|
|
|
As of December 31, |
|
|
|
2025 |
|
Unrecognized tax benefits - January 1 |
|
$ |
— |
|
Additions for tax positions of prior years |
|
|
318 |
|
Unrecognized tax benefits - December 31 |
|
$ |
318 |
|
The unrecognized tax benefits are recorded in Deferred tax and other liabilities in the Consolidated Statements of Financial Condition.
15. REDEEMABLE PARTNERSHIP UNITS
If a principal of SLP is terminated for cause, SLP would have the right to redeem all of the vested Class B units collectively held by the principal and his or her permitted transferees for a purchase price equal to the lesser of (i) the aggregate capital account balance in SLP of the principal and his or her permitted transferees and (ii) the purchase price paid by the terminated principal to first acquire the Class B units.
16. EQUITY-BASED COMPENSATION
Restricted Stock Units and Stock Options
On November 2, 2012, the Company’s board of directors adopted the 2012 Equity Incentive Plan.
A total of 1,687,500 shares were originally reserved and available for issuance under the 2012 Equity Incentive Plan. On June 8, 2022, the 2012 Equity Incentive Plan was amended to increase the number of shares issuable under the plan by 1,050,000, to a total of 2,737,500. On June 4, 2025, the 2012 Equity Incentive Plan was further amended to increase the number of shares issuable under the plan by 1,500,000, to a total of 4,237,500. As of December 31, 2025 and 2024, 1,766,101 and 822,416 shares, respectively, were available for grant. The equity interests may be issued in the form of shares of the Company’s Class A common stock and/or Class B units of SLP. (All references to units or interests of SLP refer to Class B units of SLP and accompanying shares of Class B common stock of Silvercrest.)
The purposes of the 2012 Equity Incentive Plan are to (i) align the long-term financial interests of our employees, directors, consultants and advisers with those of our stockholders; (ii) attract and retain those individuals by providing compensation opportunities that are consistent with our compensation philosophy; and (iii) provide incentives to those individuals who contribute significantly to our long-term performance and growth. To accomplish these purposes, the 2012 Equity Incentive Plan provides for the grant of units of SLP. The 2012 Equity Incentive Plan also provides for the grant of stock options, stock appreciation rights, or SARs, restricted stock awards, restricted stock units, performance-based stock awards and other stock-based awards (collectively, stock
awards) based on our Class A common stock. Awards may be granted to employees, including officers, members, limited partners or partners who are engaged in the business of one or more of our subsidiaries, as well as non-employee directors and consultants.
The Compensation Committee may impose vesting conditions and awards may be forfeited if the vesting conditions are not met. During the period that any vesting restrictions apply, unless otherwise determined by the Compensation Committee, the recipient of awards that vest in the form of units of SLP will be eligible to participate in distributions of income from SLP. In addition, before the vesting conditions have been satisfied, the transferability of such units is generally prohibited and such units will not be eligible to be exchanged for cash or shares of our Class A common stock.
In October 2018, the Company granted 105,398 non-qualified stock options (“NQOs”) under the 2012 Equity Incentive Plan to an existing Class B unit holder. The fair value of the NQOs have been derived using the Black-Scholes method with the following assumptions: Strike price of $13.97, Risk Free rate of 2.94% (5-year treasury rate), expiration of 5 years and volatility of 32.7%. Additionally, the calculation of the compensation expense assumes a forfeiture rate of 1.0%, based on historical experience. These NQOs vested and became exercisable into Class B units of SLP. These NQOs were exercised in September 2023, resulting in the issuance of 22,070 Class B shares and 83,328 units being returned to the 2012 Equity Incentive Plan.
In May 2019, the Company granted 60,742 NQOs under the 2012 Equity Incentive Plan to an existing Class B unit holder. The fair value of the NQOs has been derived using the Black-Scholes method with the following assumptions: Strike price of $14.54, Risk Free rate of 2.32% (5-year treasury rate), expiration of 5 years and volatility of 34.2%. Additionally, the calculation of the compensation expense assumes a forfeiture rate of 1.0%, based on historical experience. These NQOs vested and became exercisable into Class B units of SLP. One third of the NQOs vested and became exercisable on each of the first, second and third anniversaries of the grant date. These NQOs were exercised in April 2024. A total of 456 Class B shares were issued and 60,286 shares were surrendered and are again available to be granted under the 2012 Equity Incentive Plan.
In May 2019, the Company granted 34,388 RSUs under the 2012 Equity Incentive Plan at a fair value of $14.54 per share to an existing Class B unit holder. These RSUs vested and settled in the form of Class B shares of SLP. Twenty-five percent of the RSUs granted vested and settled on each of the first, second, third and fourth anniversaries of the grant date.
In March 2020, the Company granted 8,242 RSUs under the 2012 Equity Incentive Plan at a fair value of $11.83 per share to a Board member. These RSUs vested and settled in the form of Class A shares of Silvercrest. All of the RSUs granted vested on the third anniversary of the grant date.
In May 2020, the Company granted 86,764 NQOs under the 2012 Equity Incentive Plan to an existing Class B unit holder. The fair value of the NQOs has been derived using the Black-Scholes method with the following assumptions: Strike price of $10.18, Risk Free rate of 0.64% (10-year treasury rate), expiration of 10 years and volatility of 48.0%. Additionally, the calculation of the compensation expense assumes a forfeiture rate of 1.0%, based on historical experience. These NQOs vested and became exercisable into Class B units of SLP. One third of the NQOs vested and became exercisable on each of the first, second and third anniversaries of the grant date.
In May 2020, the Company granted 49,116 RSUs under the 2012 Equity Incentive Plan at a fair value of $10.11 per share to an existing Class B unit holder. These RSUs vested and settled in the form of Class B shares of SLP. Twenty-five percent of the RSUs granted vested and settled on each of the first, second, third and fourth anniversaries of the grant date.
In May 2021, the Company granted 116,823 RSUs under the 2012 Equity Incentive Plan at a fair value of $13.91 per share to existing Class B unit holders. These RSUs vested and settled in the form of Class B shares of SLP.
In May 2021, the Company granted 11,635 RSUs under the 2012 Equity Incentive Plan at a fair value of $14.61 per share to existing Class A unit holders. These RSUs vested and settled in the form of Class A shares of SLP in May 2024.
In August 2021, the Company granted 1,827 RSUs under the 2012 Equity Incentive Plan at a fair value of $15.96 per share to an existing Class A unit holder. These RSUs vested and settled in the form of Class A shares of SLP in August 2024.
In May 2022, the Company granted 10,270 RSUs under the 2012 Equity Incentive Plan at a fair value of $21.42 per share to existing Class A unit holders. These RSUs vested and settled in the form of Class A shares of SLP in May 2025.
In November 2022, the Company granted 92,154 RSUs under the 2012 Equity Incentive Plan at a fair value of $18.99 per share to existing Class B unit holders. These RSUs will vest and settle in the form of Class B shares of SLP. Twenty-five percent of the RSUs granted vest and settle on each of the first, second, third and fourth anniversaries of the grant date.
In April 2023, the Company granted 101,192 RSUs under the 2012 Equity Incentive Plan at a fair value of $18.18 per share to existing Class B unit holders. These RSUs will vest and settle in the form of Class B shares of SLP. Twenty-five percent of the RSUs granted will vest and settle on each of the first, second, third and fourth anniversaries of the grant date.
In May 2023, the Company granted 11,822 RSUs under the 2012 Equity Incentive Plan at a fair value of $18.61 per share to existing Class A unit holders. These RSUs will vest and settle in the form of Class A shares of SLP. The RSUs will vest and settle on the third anniversary of the grant date.
In May 2024, the Company granted 3,413 RSUs under the 2012 Equity Incentive Plan at a fair value of $14.65 per share to an existing Class A unit holder. These RSUs vested and settled in the form of Class A shares of SLP in May 2025.
In May 2024, the Company granted 11,604 RSUs under the 2012 Equity Incentive Plan at a fair value of $14.65 per share to existing Class B unit holders. These RSUs will vest and settle in the form of Class B shares of SLP. The RSUs will vest and settle on the third anniversary of the grant date.
In May 2024, the Company granted 53,902 RSUs under the 2012 Equity Incentive Plan at a fair value of $14.65 per share to existing Class B unit holders. These RSUs will vest and settle in the form of Class B shares of SLP. Twenty-five percent of the RSUs granted will vest and settle on each of the first, second, third and fourth anniversaries of the grant date.
In May 2024, the Company granted 279,529 NQOs under the 2012 Equity Incentive Plan to an existing Class B unit holder. The fair value of the NQOs has been derived using the Black-Scholes method with the following assumptions: Strike price of $14.65, Risk Free rate of 4.63% (10-year treasury rate), expiration of 10 years, volatility of 35.5% and an annual rate of quarterly dividends of 5.19%. Additionally, the calculation of the compensation expense assumes a forfeiture rate of 1.0%, based on historical experience. These NQOs will vest and become exercisable into Class B units of SLP. One third of the NQOs will vest and become exercisable on each of the first, second and third anniversaries of the grant date.
In May 2025, the Company granted 3,155 RSUs under the 2012 Equity Incentive Plan at a fair value of $15.85 per share to an existing Class A unit holder. These RSUs will vest and settle in the form of Class A shares of SLP. The RSUs will vest and settle on the first anniversary of the grant date.
In May 2025, the Company granted 10,726 RSUs under the 2012 Equity Incentive Plan at a fair value of $15.85 per share to existing Class A unit holders. These RSUs will vest and settle in the form of Class A shares of SLP. The RSUs will vest and settle on the third anniversary of the grant date.
In December 2025, the Company granted 9,249 RSUs under the 2012 Equity Incentive Plan at a fair value of $14.48 per share to an employee. These RSUs will vest and settle in the form of Class A shares of SLP. Twenty-five percent of the RSUs granted will vest and settle on each of the first, second, third and fourth anniversaries of the grant date.
In December 2025, the Company granted 23,704 RSUs under the 2012 Equity Incentive Plan at a fair value of $14.48 per share to certain employees. These RSUs will vest and settle in the form of Class B shares of SLP. Twenty-five percent of the RSUs granted will vest and settle on each of the first, second, third and fourth anniversaries of the grant date.
In December 2025, the Company granted 509,481 NQOs under the 2012 Equity Incentive Plan to an existing Class B unit holder. The fair value of the NQOs has been derived using the Black-Scholes method with the following assumptions: Strike price of $15.29, Risk Free rate of 4.18% (10-year treasury rate), expiration of 10 years, volatility of 32.63% and an annual rate of quarterly dividends of 5.49%. Additionally, the calculation of the compensation expense assumes a forfeiture rate of 1.0%, based on historical experience. These NQOs will vest and become exercisable into Class B units of SLP. One third of the NQOs will vest and become exercisable on each of the first, second and third anniversaries of the grant date.
A summary of the NQO grants by the Company as of December 31, 2025 and 2024 is presented below:
|
|
|
|
|
|
|
|
|
|
|
Non-Qualified Options Granted |
|
|
|
Units |
|
|
Fair Value per unit |
|
Total granted at January 1, 2024 |
|
|
147,506 |
|
|
$10.18 – 14.54 |
|
Granted |
|
|
279,529 |
|
|
|
14.65 |
|
Exercised |
|
|
(456 |
) |
|
|
14.54 |
|
Forfeited |
|
|
(60,286 |
) |
|
|
14.54 |
|
Total granted at December 31, 2024 |
|
|
366,293 |
|
|
$10.18 – 14.65 |
|
Granted |
|
|
509,481 |
|
|
|
15.29 |
|
Total granted at December 31, 2025 |
|
|
875,774 |
|
|
$10.18 – 15.29 |
|
A summary of the RSU grants by the Company as of December 31, 2025 and 2024 is presented below:
|
|
|
|
|
|
|
|
|
Restricted Stock Units Granted |
|
|
Units |
|
|
Fair Value per unit |
Total granted at January 1, 2024 |
|
|
276,552 |
|
|
$10.18 – 21.42 |
Granted |
|
|
68,919 |
|
|
14.65 |
Vested |
|
|
(103,283 |
) |
|
(10.18 – 18.99) |
Total granted at December 31, 2024 |
|
|
242,188 |
|
|
$13.91 – 21.42 |
Granted |
|
|
46,834 |
|
|
14.48 – 15.85 |
Vested |
|
|
(104,701 |
) |
|
(13.91 – 21.42) |
Total granted at December 31, 2025 |
|
|
184,321 |
|
|
$14.48 – 18.99 |
For the years ended December 31, 2025 and 2024, the Company recorded compensation expense related to such RSUs and NQOs of $1,826 and $1,916, respectively, as part of total compensation expense in the Consolidated Statements of Operations for the years then ended. As of December 31, 2025 and 2024, there was $3,771 and $3,378, respectively, of unrecognized compensation expense related to unvested awards. As of December 31, 2025 and 2024, the unrecognized compensation expense related to unvested awards is expected to be recognized over a period of 1.90 and 1.60 years, respectively.
17. DEFINED CONTRIBUTION AND DEFERRED COMPENSATION PLANS
SAMG LLC has a defined contribution 401(k) savings plan (the “Plan”) for all eligible employees who meet the minimum age and service requirements as defined in the Plan. The Plan is designed to be a qualified plan under sections 401(a) and 401(k) of the Internal Revenue Code. For employees who qualify under the terms of the Plan, on an annual basis Silvercrest matches dollar for dollar an employee’s contributions up to the first 4% of compensation. For the years ended December 31, 2025, 2024 and 2023, Silvercrest made matching contributions of $142, $118 and $84, respectively, for the benefit of employees.
18. SOFT DOLLAR ARRANGEMENTS
The Company obtains research and other services through “soft dollar” arrangements. The Company receives credits from broker-dealers whereby technology-based research, market quotation and/or market survey services are effectively paid for in whole or in part by “soft dollar” brokerage arrangements. Section 28(e) of the Securities Exchange Act of 1934, as amended, provides a “safe harbor” to an investment adviser against claims that it breached its fiduciary duty under state or federal law (including ERISA) solely because the adviser caused its clients’ accounts to pay more than the lowest available commission for executing a securities trade in return for brokerage and research services. To rely on the safe harbor offered by Section 28(e), (i) the Company must make a good-faith determination that the amount of commissions is reasonable in relation to the value of the brokerage and research services being received and (ii) the brokerage and research services must provide lawful and appropriate assistance to the Company in carrying out its investment decision-making responsibilities. If the use of soft dollars is limited or prohibited in the future by regulation, the Company may have to bear the costs of such research and other services. For the years ended December 31, 2025, 2024 and 2023, the Company utilized “soft dollar” credits of $359, $703 and $918, respectively.
19. SUBSEQUENT EVENTS
Management has evaluated subsequent events through March 16, 2026, which is the date these financial statements were issued. No subsequent events were identified.
20. SELECTED QUARTERLY FINANCIAL DATA (UNAUDITED)
The following is a summary of the quarterly results of operations of the Company for the years ended December 31, 2025 and 2024.
|
|
|
|
|
|
|
|
|
|
|
|
|
|
|
|
|
|
|
2025 |
|
|
|
First Quarter |
|
|
Second Quarter |
|
|
Third Quarter |
|
|
Fourth Quarter |
|
Revenue |
|
$ |
31,392 |
|
|
$ |
30,673 |
|
|
$ |
31,295 |
|
|
$ |
31,959 |
|
Income (loss) before other income (expense), net |
|
$ |
4,837 |
|
|
$ |
4,041 |
|
|
$ |
1,331 |
|
|
$ |
(884 |
) |
Net income (loss) |
|
$ |
3,928 |
|
|
$ |
3,149 |
|
|
$ |
1,089 |
|
|
$ |
(107 |
) |
Net income (loss) attributable to Silvercrest |
|
$ |
2,469 |
|
|
$ |
1,918 |
|
|
$ |
618 |
|
|
$ |
(120 |
) |
Net income (loss) per share/unit - basic |
|
$ |
0.26 |
|
|
$ |
0.21 |
|
|
$ |
0.07 |
|
|
$ |
(0.01 |
) |
Net income (loss) per share/unit - diluted |
|
$ |
0.26 |
|
|
$ |
0.21 |
|
|
$ |
0.07 |
|
|
$ |
(0.01 |
) |
Weighted average shares/units outstanding - basic |
|
|
9,581,779 |
|
|
|
9,095,966 |
|
|
|
8,365,575 |
|
|
|
8,023,086 |
|
Weighted average shares/units outstanding - diluted |
|
|
9,618,888 |
|
|
|
9,124,278 |
|
|
|
8,389,001 |
|
|
|
8,023,086 |
|
|
|
|
|
|
|
|
|
|
|
|
|
|
|
|
|
|
|
|
2024 |
|
|
|
First Quarter |
|
|
Second Quarter |
|
|
Third Quarter |
|
|
Fourth Quarter |
|
Revenue |
|
$ |
30,272 |
|
|
$ |
30,993 |
|
|
$ |
30,424 |
|
|
$ |
31,962 |
|
Income (loss) before other income (expense), net |
|
$ |
5,905 |
|
|
$ |
5,309 |
|
|
$ |
4,457 |
|
|
$ |
1,956 |
|
Net income (loss) |
|
$ |
4,915 |
|
|
$ |
4,380 |
|
|
$ |
3,730 |
|
|
$ |
2,684 |
|
Net income (loss) attributable to Silvercrest |
|
$ |
3,000 |
|
|
$ |
2,665 |
|
|
$ |
2,252 |
|
|
$ |
1,618 |
|
Net income (loss) per share/unit - basic |
|
$ |
0.32 |
|
|
$ |
0.28 |
|
|
$ |
0.24 |
|
|
$ |
0.17 |
|
Net income (loss) per share/unit – diluted |
|
$ |
0.32 |
|
|
$ |
0.28 |
|
|
$ |
0.24 |
|
|
$ |
0.17 |
|
Weighted average shares/units outstanding - basic |
|
|
9,480,027 |
|
|
|
9,509,711 |
|
|
|
9,541,407 |
|
|
|
9,450,344 |
|
Weighted average shares/units outstanding - diluted |
|
|
9,515,581 |
|
|
|
9,547,879 |
|
|
|
9,579,172 |
|
|
|
9,487,453 |
|
*****